2023年广东中山市五桂山街道义务教育学校招生方案[5月19日起小学信息登记]

时间:2023-05-18 04:35:01 阅读: 最新文章 文档下载
说明:文章内容仅供预览,部分内容可能不全。下载后的文档,内容与下面显示的完全一致。下载之前请确认下面内容是否您想要的,是否完整无缺。
【#少儿升学# 导语】2023年广东中山市五桂山街道义务教育学校招生方案已经出台,小学信息登记将于5月19日开始。家长们可以关注®文档大全网的相关信息,及时了解招生政策和要求。希望家长们积极参与,为孩子的未来选择一个好的教育环境。
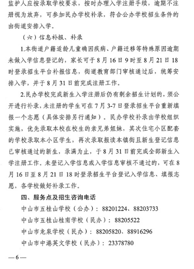
image.png
image.png
image.png
image.png
image.png
image.png
image.png
image.png
image.png
image.png
image.png
image.png
  原文标题:五桂山街道2023年义务教育学校招生方案

  文章来源:https://www.zsedu.cn/info/934662.jspx

本文来源:https://www.wddqw.com/FVtm.html