
现将《三明市2023年高中阶段学校招生录取办法》印发给你们,请遵照执行。
三明市教育局
2023年5月25日
三明市2023年高中阶段学校招生录取办法
根据《福建省教育厅关于印发福建省高中阶段学校考试招生制度改革实施意见的通知》(闽教基〔2018〕66号)和《福建省教育厅关于做好2023年普通中小学幼儿园招生入学工作的通知》(闽教基〔2023〕6号)精神,制定本录取办法。
一、招生录取的原则和依据
(一)基本原则
综合评价、关注特长、尊重志愿、择优录取。
(二)录取依据
1.考试总分。中招总分满分为800分,其中语文、数学、英语三科按卷面原始分,体育与健康按“笔试+测试”得分,物理按卷面原始分的90%,化学按卷面原始分的60%,道德与法治、历史各按卷面原始分的50%,生物、地理各按卷面原始分的30%计入中招总分。物理、化学、道德与法治、历史、生物、地理和体育与健康等7科折算后取小数点后2位,所有科目累加后按“四舍五入”原则取整数。
2.等级总分。等级总分满分为70分,以全市为单位,根据物理、化学、道德与法治、历史、地理、生物、体育与健康等7科原始成绩,由高到低位次划定A、B、C、D、E五个等级,每个学科等级人数所占比例依次为A等级15%、B等级30%、C等级35%、D等级15%、E等级5%,A等级按10分、B等级按8分、C等级按6分、D等级按4分、E等级按2分折算,7科等级折算分累加为等级总分。
3.考查成绩。物理、化学、生物实验操作,英语口语,信息技术,音乐、美术等考查科目成绩。省三级及以上达标高中学校录取的考生,各考查科目必须全部合格。
4.政策性加分或减分。符合规定条件的考生在考试总分中加分或减分后参加普通高中录取。
5.综合素质评价结果。全面使用初中学生综合素质评价结果,严禁单独以学业成绩作为录取标准。省三级及以上达标高中学校录取的考生,综合素质评价等级必须达良(含良)以上。
(三)考生档案
1.初中毕业生综合素质与学业学习情况评定报告单,社会考生应由居委会(或村委会)提供有关品德方面的证明;
2.国家学生体质健康标准登记卡;
3.初中毕业生报考登记表;
4.可享受政策性照顾的有关证明。
二、普通高中学校招生录取办法
按自主招生、统招生、定向生三类依次进行
(一)自主招生


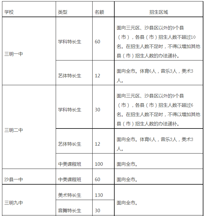
注:三明一中、三明二中自主招收的三明北附实验学校初中毕业生计入户籍所在县(市)生源数。
2.录取办法
(1)自主招生学校负责制定招生录取办法,经市教育局审核同意后,向社会发布。
(2)各自主招生学校应在全省初中毕业升学考试之后组织自主招生考试(测试),在此之前组织的考试(测试)一律无效。
(3)各自主招生学校于中考志愿填报之前,在市(县)中招和纪检监察部门的指导监督下,划定入围考生(投档总分不低于普通高中招生录取最低控制分数线),按自主招生考试(测试)成绩从高到低择优录取。
(4)报考普通高中自主招生的考生只能选报一所学校、一个项目,不得兼报。被录取的考生不得再参加其他学校的录取;未被录取的考生,可回原学校参加其他批次志愿填报、录取。
3.其他事项
(1)三明北附实验学校的初中毕业生可以报名参加面向全市的自主招生考试,其中非原三元区、原梅列区和沙县区户籍的初中毕业生还可报名参加三明一中、三明二中面向9个县(市)的“学科特长生”自主招生考试。
(2)三明一中、三明二中、三明九中面向各县(市)自主招收的学生,高考录取到高校的,按生源输出地和高中就读学校各占50%统计录取人数。
(二)统招生录取办法
1.确定入围考生。按各高中学校招生计划数的1.6倍划定物理、化学、道德与法治、历史、地理、生物、体育与健康等七个学科的入围等级总分。
2.平行志愿。全市中招实行平行志愿,同一批次内不设级差,按平行志愿模式投档。
3.择优录取。根据各普通高中学校招生计划数,按入围考生的投档总分(含政策性加分或减分)从高到低择优录取。
4.同分录取。统招生录取时,若最后一名同分,按数学成绩从高到低顺序录取;若数学成绩仍同分,按语文成绩从高到低顺序录取;若语文成绩仍同分,再按英语成绩从高到低顺序录取;若语文、数学、英语三科成绩均同分,则一并录取。
5.招生区域。三明一中按原三元辖区、三明二中按原梅列辖区招生。三明九中、永安九中、沙县金沙高级中学、永安三中、沙县五中等五所高中学校继续面向三元区、沙县区、永安市实施同城化招生。民办高中按原定区域招生。其余普通高中学校按报考时确认的初中学校学籍招收本辖区内参加中考的毕业生。
(三)定向生录取办法
1.比例分配。各县(市、区)“定向生”指标由当地教育主管部门将优质高中招生指标的50%分配到无生源选择的初中校,并向薄弱学校、农村学校倾斜。三明一中面向三元区南部招收“定向生”计划数为350名,三明二中面向三元区北部招收“定向生”计划数为375名,三明九中面向三元区南部、北部各招收“定向生”计划数为40名、60名,具体名额由三元区教育局按毕业生数分配至辖区内初中校。
2.控制分值。优质普通高中招收城区初中(含县城初中)、农村初中“定向生”可在统招生最低录取分数线分别下降30分、45分后录取。
3.招生办法。若“定向生”招生指标未完成,则调整为统招生指标,在愿意调剂的考生中按投档分从高到低择优补充录取。三元区南部、三元区北部未完成指标调整为三元区统招生指标,投档顺序依次为三明二中、三明一中、三明九中。
统招生、定向生招生结束后,三明一中、三明二中面向各县(市)分别减少的20个、10个学科特长生招生名额,调整为面向三元区统招,在愿意调剂的考生中,按照投档分从高到低择优录取,投档顺序依次为三明二中、三明一中。
4.资格认定。享有“定向生”资格的考生必须是在报考学校读满3年且具有报考学校学籍的应届初中毕业生,或符合教育行政部门有关规定转学的应届初中毕业生。原三元、梅列两区户籍跨区就读考生不享有“定向生”资格。
5.同分同录。定向生录取时,若最后一名同分,则一并录取。
三、中等职业学校(含五年制高职)招生录取办法
(一)中等职业学校招生
1.中等职业学校(三年制)招生对象。中等职业学校(即三年制)招生对象为:应往届初、高中毕业生;具有初中毕业或同等学力及以上的企业在职员工、现役士兵、退役士兵、农村青年、农民工、下岗失业人员等。
2.中等职业学校(三年制)录取办法。根据《2023年三明市五年制高职教育和中等职业学校(含技工学校)招生录取方案》,参加2023年中考的初中毕业生,实行网络统一招生录取,根据考生报考志愿,按中考成绩总分从高分到低分择优录取。其他招生对象,由具备招生资格且有剩余招生计划的中职学校实行自主招生。
中等职业学校秋季招生录取截止时间为11月10日。
(二)五年制高职教育招生
1.五年制高职教育招生对象。根据《福建省教育厅关于印发<福建省五年制高等职业教育管理办法(试行)>的通知》(闽教职成〔2017〕19号)规定,五年制高职教育招生对象为:我市应届初中毕业生,且需参加当年高中阶段招生考试。
2.一般专业最低录取控制线。根据《福建省教育厅关于印发<福建省五年制高等职业教育管理办法(试行)>的通知》(闽教职成〔2017〕19号)规定,五年制高职教育最低录取控制线原则上不低于普通高中录取控制分数线下60分(含报考职业院校政策照顾分)。
3.艺术、体育等特殊专业最低录取控制线。根据《福建省教育厅关于五年制高等职业教育艺术体育等特殊专业领域招生录取最低控制线的通知》(闽教职成〔2017〕48号)规定,以及我市产业需求,艺术、体育专业和装备制造类、农林牧渔类、轻工纺织类等特殊领域专业招生录取最低控制分数线,原则上不低于本设区市普通高中录取最低控制分数线的60%(含报考职业院校政策照顾分)。
4.五年制高职教育录取办法。五年制高职教育录取实行平行志愿投档,在达到五年制高职教育最低控制线以上且未被普通高中录取的应届初中毕业生中,依据填报志愿按中考成绩从高分到低分投档。方案如下:
第一轮投档:需面试、体检的院校、专业,按考生报考的志愿专业、学校1:1投档,根据招生计划从高分到低分择优录取。
第二轮投档:不需面试、体检的院校、专业,按考生报考的志愿专业、学校1:1投档,根据招生计划从高分到低分择优录取。
征求志愿投档:经第一轮和第二轮录取后,有剩余招生计划再实施网上征求补报志愿、补录取投档。根据考生补报志愿的学校、专业,按1:1投档,从高分到低分择优录取。投档对象为未被第一轮和第二轮录取的初中应届毕业考生。
五年制高职教育录取截止时间为8月30日。
四、志愿填报
(一)第一类为普通高中志愿。设七栏志愿,考生可填报招生区域达标高中1—4所(志愿栏后请根据意愿勾选是否同意调剂),同时可填报所在地一般高中和面向全市招生的民办高中1—3所。三明北附实验学校的初中毕业生可以填报户籍所在地普通高中,但不享有“定向生”资格。
(二)第二类为五年制高职教育(含需面试院校)志愿。可填报10个专业学校志愿。
(三)第三类为中等职业学校(三年专)志愿。可填报10个专业学校志愿。
全市普通高中、五年制高职和中等职业学校的考试报名、志愿填报和招生录取在同一平台进行。所有志愿安排在同一时间填报,普通高中录取结束后,再组织职业院校录取。志愿填报时间安排在中考成绩发布之后,具体时间另行通知,系统关闭后,不再安排补报。考生的用户名、密码及填报的志愿属于个人信息,志愿填报要充分尊重考生个人意愿,学校、教师不得代*生统一注册和填报志愿。若相关信息被恶意修改,考生可以通过“志愿填报”平台上的“申诉栏目”提出申诉,市中招办将协助考生恢复信息,同时追究相关人员责任。
五、照顾性政策
(一)军人、消防救援人员、人民警察子女
1.烈士子女,因公牺牲的军人、消防救援人员、民警子女,加分分值为20分。
2.驻国家确定的三类(含三类)以上艰苦边远地区和西藏自治区,解放军总部划定的二类(含二类)以上岛屿部队军人的子女;在飞行、潜艇、航天、涉核等高风险、高危害岗位工作的军人的子女,加分分值为20分。
3.作战部队、驻国家确定的一类、二类艰苦边远地区和解放军总部划定的三类岛屿部队军人的子女,驻边远艰苦地区在职消防救援人员子女;一级至四级残疾军人、病故军人的子女,一级至四级因公伤残的消防救援人员、民警的子女;平时荣获二等功或战时荣获三等功以上奖励的军人、消防救援人员的子女,一级、二级公安英模的子女,加分分值为15分。
4.前款规定范围之外的现役军人、在职消防救援人员子女考生,2021年—2025年加分分值为5分。2026年起调整为“同等条件下优先录取”,不再享受照顾性加分政策。
上述加分对象以省教育厅联合相关部门下发的名单为准。
(二)获设区市(含)以上表彰的见义勇为先进个人或其子女考生,加分分值为10分。
(三)归侨、华侨子女、归侨子女考生和台湾省籍考生(含台湾户籍考生),加分分值为3分。
(四)宁化县治平乡、永安市青水乡的少数民族考生〔初中阶段须在宁化县治平乡、永安市青水乡具有3年完整户籍,且在户籍所在县(市)学校具有3学年完整学籍和连续3学年实际就读经历〕加分分值为5分。2026年起,少数民族考生不再享受照顾性加分政策。
(五)农村户口独生女、二女结扎户子女,残疾独生子女考生加分分值为3分。2026年起,此类考生不再享受照顾性加分政策。
各类照顾加分不能累加,仅取的一项。享受加分照顾政策的考生,须填写《注意录取登记表》,名单和照顾项目经相关部门(单位)审核后由考生所在学校公示一周,接受师生、群众和社会监督。各县(市、区)不得增加其他照顾政策和分值。
六、其他事项
(一)各县(市、区)和普通高中学校应按市中招办统一批准的招生计划、范围、标准和方式同步招生。全面实行公、民办学校同步招生,公、民办学校招生录取统一纳入三明市高中阶段学校招生考试管理系统进行。市高中阶段学校招生考试管理系统统一录取名单是普通高中学生学籍接续的依据,对未经市、县教育行政主管部门确定招收的学生,一律不得发起或审核通过学籍接续。
(二)各普通高中(含民办)学校不得招收低于最低控制分数线下的考生。2023年公办普通高中招生录取最低控制分数线划定方法:根据全市参加中考考生数的65%比例划定,以最后一名入围考生的投档分作为全市普通高中最低录取控制线。民办普通高中学校在招生计划未满的情况下,经市中招办同意后,最多可降低50分(含)录取。经县级教育行政部门同意并报市教育局审定后,艺术、体育等特长生最低录取控制线可适当降低。
(三)已被普通高中学校(含省达标高中中外高中课程实验班及民办高中)录取但未按规定时间到录取学校注册的学生,视为自愿放弃普通高中学校录取资格,不能参加其他普通高中学校的录取,允许根据个人意愿报读中职(含五年制高职)学校。学生未到校报到入学的,学校不得为其注册学籍,不得将其纳入在校生统计。
(四)各县(市、区)教育行政部门要主动会同纪检监察部门加强对学校招生工作的监管,增强招生工作的透明度,坚持政策公开、计划公开、录取办法公开、录取结果公开,接受社会和群众监督,及时纠正和查处违规违纪行为。
(五)加大招生宣传。各县(市、区)教育局要将本通知及时转发到辖区内各中学(初中、高中),做好政策的解读、解释工作,加大社会宣传力度,及时发布招生信息,营造良好舆论环境。
本文件由三明市高级中等学校招生办公室负责解释。
原文标题:三明市教育局关于印发三明市2023年高中阶段学校招生录取办法的通知
文章链接:http://smjy.sm.gov.cn/zwzx/bjwj/202305/t20230531_1911057.htm
正在阅读:
2019湖南永州双牌县卫健系统基层卫生人才招聘公告【15人】04-11
丰富的大学生活英语作文03-17
初中生暑假日记500字大全20篇_初中生暑假日记【五篇】01-25
2018年贵州黔南州龙里县人民医院洗马分院招聘简章08-18
[2016年霜降是几月几号]2016年霜降后会转凉吗04-13
指尖上的童年作文350字01-28
留学马来西亚好专业推荐07-13