














原文标题:关于印发《韶关市2023年高中阶段学校招生录取工作实施办法》的通知
文章链接:http://jy.sg.gov.cn/ztzl/wgkzl/zxgk/content/post_2434521.html
正在阅读:
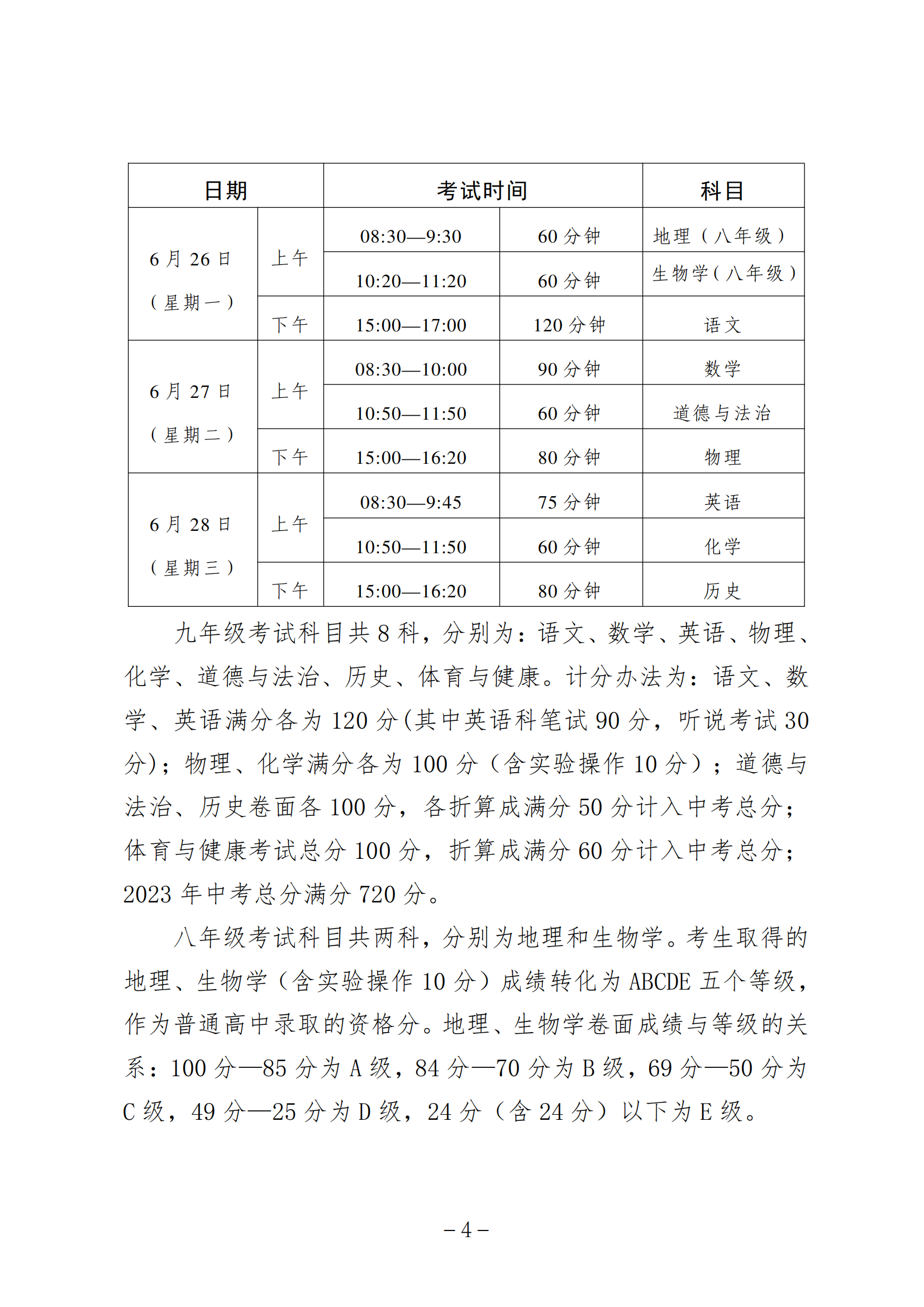
广东韶关2023年高中阶段学校招生录取工作实施办法05-23
2018年重庆涪陵中考道德与法治真题及答案A卷(Word版)07-18
2017年9月云南PETS2成绩查询系统入口(已开通)03-10
2019吉林口腔执业医师考试准考证打印入口已开通【综合笔试】03-23
招商银行陕西西安分行2017校园招聘会场地安排公告03-21
零碎,不代表无用作文900字10-25
检察院检察建议书范文,检察建议书范文03-23
谈偶像作文800字01-15
2019年银行新春联欢晚会主持词09-02
初中数学教案导入案例|初中数学教案案例07-29