>
【文档预览】 文档大全网整理发布2023年辽宁学考选择性考试地理真题及答案(Word版),前五页预览如下:
本文来源:https://www.wddqw.com/gLBv.html
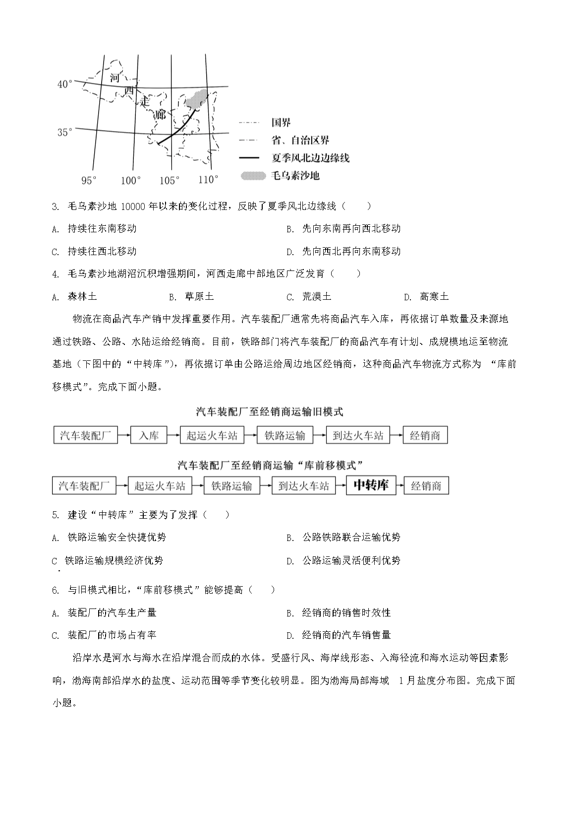
相关文章:
正在阅读:
2023年辽宁学考选择性考试地理真题及答案(Word版)10-09
回门答谢宴会主持词_回门宴会主持词模板06-16
四川巴中2018年考研时间【2017年12月23日-25日】02-18
2018年江西吉安专升本考试报名入口:吉安市教育局03-26
2018下半年贵州中小学教师资格证面试结构化第二批真题及答案(Word版)08-16
初三上册期中物理试卷|初三上册物理试卷答案03-10
星夜作文1500字08-29
描写公园夜景的作文500字|描写夜景的初二作文500字02-10
五年级春游作文450字左右-五年级关于春游的作文10篇04-22
2017年浙江台州温岭市环境保护局招聘编外合同制人员公告12-04
银行招聘最新消息:2019北京门头沟珠江村镇银行招聘10-22