
关于做好2023年义务教育阶段学校招生入学工作的通知
为全面落实立德树人根本任务,切实加强义务教育阶段学校招生管理,有效规范招生入学秩序,根据《中共中央国务院关于深化教育教学改革全面提高义务教育质量的意见》《教育部办公厅关于进一步做好普通中小学招生入学工作的通知》和《四川省教育厅关于做好2023年普通中小学招生入学工作的通知》相关要求,现将2023年全市义务教育阶段学校招生入学工作通知如下。
一、总体要求
以新时代中国特色社会主义思想为指导,把规范中小学招生秩序作为建设高质量教育体系的重要任务,坚持标本兼治、突出问题导向、遵循公平公正、着力构建规范有序和监督有力的招生机制。全市义务教育阶段招生由市级统筹、县(区)具体实施,实现统一组织管理、统一信息发布、统一登记报名、统一新生录取、统一注册学籍。有效解决提前招生、考试招生、掐尖招生、与培训机构挂钩、争抢生源等违规招生问题,切实维护良好的教育生态。促进办学水平整体提升,实现城乡义务教育一体化优质均衡发展。
二、招生原则
(一)坚持就近免试入学。各县(区)教育行政部门要按照“学校划片招生、生源就近入学”的总体目标,结合当地实际,科学合理制定本地区义务教育招生工作方案和招生计划,保障所有适龄儿童少年就近均有一个公办学位。严格执行义务教育免试入学规定,所有公、民办义务教育学校不得以笔试、面试、面谈、评测等任何名义、任何形式选拔招生,不得以各类考试、竞赛、培训成绩或证书证明等作为招生入学的条件和依据。刚性落实小学“零起点”教学,所有公、民办义务教育学校要按照“班额、生源、男女比例等基本均衡”的原则编班和配置教学师资,严禁设立快慢班、重点班、实验班、尖子班和网络班等。
(二)坚持公民同步招生。各县(区)教育行政部门要根据国家、省、市关于规范民办义务教育发展相关要求将民办义务教育纳入审批地统一管理,与公办学校同时段、同方式招生,要为民办义务教育学校确定适宜的招生计划,确保市、县域民办义务教育招生总数和在校生规模占比均不超过上一年度。民办学校招生方案(含招生计划)须提前报经县(区)教育行政部门审核。
(三)坚持校额班额管控。各县(区)教育行政部门要按照国家和省规定的学校建设控制规模下达学校招生计划,保持学校适宜规模,严控超大规模学校招生计划,着力化解“大校额”;严禁产生55人以上大班额,鼓励有条件的县(区)和学校按照小学每班不超过45人,初中每班不超过50人招生,为义务教育优质均衡奠定基础。
三、组织实施
(一)统一平台管理。2023年,全市所有公、民办义务教育学校招生入学及录取工作继续沿用“四川省招生升学综合管理信息系统”(以下简称“全省系统”),各地按统一时段组织本区域义务教育阶段学校实施报名登记、电脑随机派位、公布录取结果等(具体时间阶段安排附后)。严禁任何学校以任何形式提前登记收费、自主招生或自行开展招生相关工作,所有义务教育阶段入学需求均要先行进入“全省系统”登记,未入网登记的招生均属无效招生,将不予办理学籍注册转接并严肃追究违规学校责任。
(二)统一组织录取。各县(区)教育行政部门具体负责组织本区域义务教育阶段公办、民办学校招生录取工作,并应及时公开招生录取结果。每位符合条件的适龄儿童少年可自愿填报一个民办学校志愿,对报名人数超过招生计划数的,实行电脑随机录取;对报名人数未超过招生计划数的,直接录取全部报名学生;未被民办学校录取的适龄儿童少年,仍按划片就近入学或电脑随机派位录取等方式就读公办学校。通过“全省系统”录取到民办学校的适龄儿童少年的公办学校学位不再保留,公办、民办义务教育学校要按时组织通过“全省系统”录取到本校的学生报到注册,严禁任何学校随意接收非“全省系统”录取的学生。
(三)统一信息公开。各县(区)教育行政部门要利用网站、社会媒体等多种途径,主动向社会公开义务教育学校招生入学的实施细则、学校招生范围、招生计划、收费标准、报名条件、住宿情况以及咨询电话、监督举报平台等重要信息,全面、细致、准确解读招生政策,大力宣传义务教育优质均衡发展成效。各级各类学校要通过微信平台、致家长的一封信等多种形式加大义务教育招生入学信息化服务政策宣传,引导家长使用“全省系统”,务必让学生家长知晓招生报名需通过线上办理。严禁任何学校利用招生宣传做学校商业宣传。
四、兜底保障
(一)保障随迁人员子女入学。坚持“两为主”全面落实好随迁子女就读义务教育工作,全面保障招商引资、招才引智及进城和外来务工人员子女入园入学需求,与当地学生同等享受招生入学、资助救助、考试升学等政策。
(二)保障残疾儿童少年入学。各级教育部门要大力推进融合教育发展,做好适龄残疾儿童少年教育安置工作,逐一摸排辖区内适龄残疾儿童少年,按照“一人一案”,通过随班就读、特教学校集中入学和送教上门等方式妥善做好适龄残疾儿童少年接受义务教育,确保“应入尽入”。任何学校不得拒绝接收服务区内具有接受普通教育能力的适龄残疾儿童少年随班就读。
(三)保障优抚对象子女入学。各地各校要全力落实好符合优待条件的烈士、现役军人、公安英模和因公牺牲伤残警察、国家综合性消防队伍人员、监狱民警、高层次人才、进藏干部职工、直接参与救治新冠肺炎患者的一线医务人员和全体赴湖北医务工作者子女等优待政策,简化规范手续、优化办理流程,做好入学服务工作。
五、工作要求
(一)加强组织领导。义务教育阶段招生工作事关群众切实利益、事关万千家庭未来、事关教育行风生态。各县(区)教育行政部门要提高政治站位,切实落实主体责任,按照“谁主管、谁负责”的原则,加强对义务教育阶段招生入学工作的组织领导和工作统筹,抓紧制定和完善义务教育阶段招生工作方案和应急预案,认真做好工作部署,多渠道广泛宣传解读招生政策,及时就群众关心的热点疑点问题做好积极回应,确保平稳有序。
(二)严肃招生纪律。各地各校要全面落实国家、省、市招生入学工作要求,严格落实教育部关于中小学招生“十项禁令”,实现“阳光招生”;要扛牢压实“属地责任”,对发现的违规招生问题进行严肃查处整改,努力营造风清气正的招生环境;各地要畅通群众举报和受理渠道,对涉及招生入学的信访举报认真核查处理,对违法违规的单位或个人要坚决做到发现一起、查处一起、通报一起。
(三)逗硬责任追究。各县(区)教育行政部门要切实担负起“从严治党、依法治教”的主体责任,将治理义务教育违规招生纳入教育系统以案促改工作内容,加强义务教育招生入学工作的全过程监管,紧盯易发多发关键时段和关键环节。建立完善招生“黑名单”制度,把严重违规的学校、校长列入“黑名单”并向社会公布。市教育体育局将对招生违规情况,对违规现象的监督查处情况纳入对县(区)人民政府教育履责情况考核,对不能有效治理辖区内招生乱象的教育行政部门严肃追责,逗硬问责。
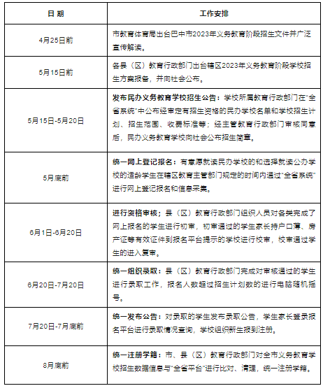
附件:巴中市2023年义务教育阶段招生具体日程安排
正在阅读:
5月底前统一网报!2023年四川巴中市义务教育阶段学校招生入学政策和日程安排出炉04-21
节约用水演讲稿范文【五篇】 09-27
小学三年级家电安全使用手抄报内容07-23
2018年9月辽宁计算机等级考试准考证打印时间:9月1日起07-20
三岁幼儿生动的睡前故事文字版【3篇】10-02
湖南网络工程职业学院2017年12月英语六级报名时间01-31
生动幽默胎教小故事精选07-31