
《丹棱县2023年义务教育招生入学实施方案》正式出台,您所关心的就是我们所高度重视的。为此,特地为大家正式推出!
一、招生管理
(一)招生对象
小学:招收2023年8月31日前(含8月31日)年满6周岁的儿童。因身体原因需要延缓入学的适龄儿童少年,其监护人向县教体局提交延缓入学申请,并附县级及以上加盖医院公章的相关印证材料,获批准后方可缓学。
初中:招收小学毕业生。
(二)统一实施线上招生
按照省教育厅要求,全省公、民办义务教育学校招生入学及录取工作纳入“全省招生系统”实施统一管理,通过“全省招生系统”实现线上办理,统一公布招生结果,统一注册学籍。凡未通过“全省招生系统”实施的招生均属无效招生,将不予办理学籍注册转接并严肃追究违规学校责任。
(三)免试就近入学
严格执行义务教育适龄儿童少年免试入学规定,合理划定义务教育学校招生服务区范围,当申请学位人数超过服务区核定招生计划时,实行电脑随机录取。县教体局和学校履行了告知义务,家长或法定监护人没有按时在服务区学校申请学位而学位已满额的,由县教体局统筹安排到有空余学位的相对就近的其他公办学校就读。
(四)严格招生计划管理
所有义务教育学校一律不得提前招生宣传,不得擅自提前招生,不得以任何形式登记学生信息和录取。所有义务教育学校不得无计划、超计划组织招生,不得擅自变更招生计划,不得中途增班招生。小学、初中班额原则上分别为45人、50人,不得新产生55人以上大班额。
(五)保障随迁子女入学
落实以居住证为依据的入学政策,统筹安排进城务工随迁子女到当地有富余学位的学校就读,确保平等接受义务教育。
(六)保障残疾儿童少年入学
通过随班就读、特校就读和送教上门等方式确保适龄残疾儿童少年接受义务教育,不得拒收服务区内具有接受普通教育能力的适龄残疾儿童少年随班就读。
(七)保障优抚对象子女入学
对符合条件的烈士、军人(包括现役军人子女和烈士子女、因公牺牲军人的子女)、公安英模和因公牺牲伤残警察、国家综合性消防队伍人员、高层次人才、进藏干部职工、持优才卡人员、直接参与抗疫一线医务人员子女入学,县教体局统筹优先安排入学。
(八)做好其他情况入学
适龄儿童少年法定监护人(父或母)一方或双方为丹棱集体户籍,适龄儿童少年本人也在集体户籍的,由县教体局统筹安排入学。
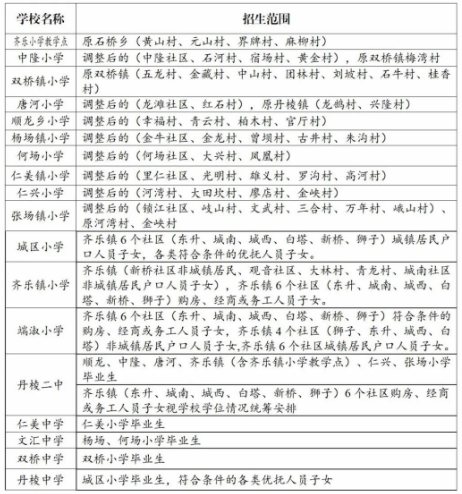
二、招生范围
三、学位申请


四、学位确定
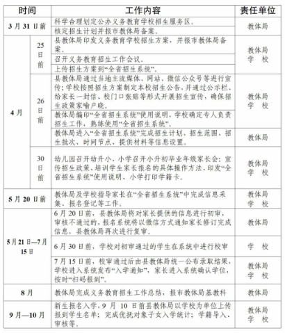
第一步:学生家长网上报名(5月20日前)
第二步:县教体局初审(6月20日前)
第三步:学校校审(6月30日前)
第四步:县教体局公布录取结果(7月15日前)
第五步:学校发布“入学通知”(7月15日前)
第六步:学生家长“扫码报到”确认学位(7月15日前)
第七步:学生按“入学通知”报到入学
五、招生日程安排
六、2023年中小学招生计划表
七、招生电话
(一)招生监督。联系电话:028—37204330;联系人:陈老师
(二)系统操作。联系电话:028—37209061;联系人:倪老师
(三)政策咨询。联系电话:028—37209061;联系人:王老师;张老师
八、温馨提示
“全省招生系统”家长端开放报名时间和报名截止时间以及家长端操作使用说明,近期将在“丹棱县教育和体育局”公众号推出,敬请关注!