正在阅读:
2022-2023学年湖南省长沙市芙蓉区四年级上学期期末数学真题及答案(Word版)10-17
2021广西河池大化县面向社会自主招聘中小学、幼儿园教师公告【467人】07-02
三年级优秀作文:香蕉皮的教诲07-10
英国移民家庭如何选择合适学区10-16
2019广东广州市天河区汇景新城实验小学语文教师招聘公告08-30
记忆中的桥作文450字10-09
校园景色作文500字09-03
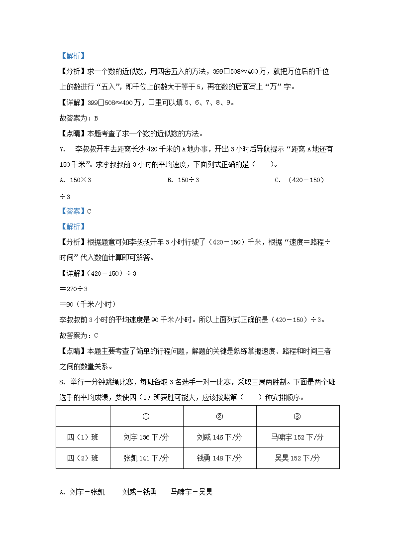
2021年河北邢台市信都区幼升小需要啥证件-2021年河北邢台市信都区民办小学招生公告08-06
太阳雨作文1000字08-23
虎年新年拜年短信精选11-26