>
【文档预览】 文档大全网整理发布2022-2023学年北京大兴四年级上学期期末数学真题及答案(Word版),前五页预览如下:
本文来源:https://www.wddqw.com/NmIv.html
相关文章:
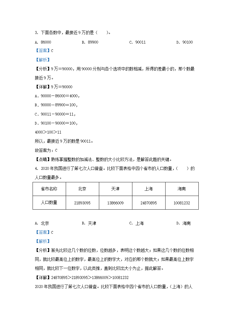
正在阅读:
2022-2023学年北京大兴四年级上学期期末数学真题及答案(Word版)06-29
2020福建省福州市仓山区回购办编外人员招聘公告12-30
初中生寒假日记300字左右大全,初中生寒假旅游日记五篇01-22
大学生《呼啸山庄》读后感09-17
2019上半年甘肃教师资格证成绩查询时间及入口已公布【面试】11-10
纪念五四运动100周年大会观后感汇编11-20
俄语翻译英文简历模板大全201606-15
2019年黑龙江设备监理师考试报名入口【7月3日开通】04-15
经典人物励志成功故事600字08-15
2019年天津监理工程师报名网址:www.cpta.com.cn09-08
2016个人工作计划表格式07-30