
本意见所指“原建城区义务教育公办学校”为城关中学、实验中学、七星中学、西郊中学、城东实验学校(九年一贯制)、潜溪中学、实验小学、青年路小学、南明小学、鼓山小学、育英小学、南岩小学、七星小学、礼泉小学、滨江小学。
1.招生原则
2.招生对象
2.随迁子女:本人(或法定监护人)在原建城区有有效住宅房或法定监护人在原建城区工作并依法连续缴纳社保满2年的适龄儿童、少年。
注:小学新生为2017年8月31日前出生的适龄儿童,初中新生为完成6年小学教育的适龄儿童、少年。
3.招生办法
第一类:原建城区行政村户籍
户籍在原建城区行政村的新生以户籍为依据到招生范围内相应的学校报名,按新生户籍登记(迁入)时间的先后顺序安排入学。
第二类:有户有房
户籍在原建城区19个社区,且法定监护人或本人在原建城区有有效住宅房的新生。以房产为依据到招生范围内相应的学校报名,按房屋所有权登记时间的先后顺序安排入学。
招生顺序为:1.有产权证的有效房产(独立房产、共有房产)→2.无产权证的有效房产:自建房(以建房许可证办理时间为依据)、商品房(以全额付款发票最后一张的开票时间为依据)。
第三类:有户无房
户籍在原建城区19个社区,但法定监护人或本人在原建城区无有效住宅房的新生。
招生顺序为:1.三代共居的:以房产为依据到招生范围内相应的学校报名,按房屋所有权登记时间的先后顺序安排入学(招生顺序同第二类)→2.无房产的:以户籍登记地址为依据到招生范围内相应的学校报名,按新生户籍登记(迁入)时间的先后顺序安排入学。
第四类:无户有房
户籍不在原建城区招生范围内的行政村或19个社区,但法定监护人或本人在原建城区有有效住宅房的新生。选择房产所在学区的学校报名,按房屋所有权登记时间的先后顺序安排入学(招生顺序同第二类)。未被录取的,可在规定时间内到原建城区以外学校报名或回户籍所在地学校报名就读。
第五类:无户无房
户籍不在原建城区招生范围内的行政村或19个社区,法定监护人或本人在原建城区无有效住宅房,但法定监护人(双方)在原建城区工作并依法连续缴纳社保满2年的新生。
在第四类招生完成后,选择一所有招生余额的学校报名,以法定监护人一方连续缴纳的有效社保时间长短安排入学。未被录取的,可在规定时间内到原建城区以外学校报名或回户籍所在地学校报名就读。
4.报名方式和时间
网上报名网址:根据省市“招生安”要求,我县招生报名系统正在重建中,网上报名网址将公布在2023年新昌县义教段学校招生公告中。网上报名必须在规定时间内完成,逾期不再受理。
1.第一、二、三类网上报名时间为7月1日至7月3日。网上无法报名的,于7月4日至5日到相应学区的学校进行现场审核、网上报名。现场审核所需资料为新生户口簿、法定监护人(双方)身份证、房产有效证件、结婚证等原件和复印件。
2.第四类网上报名时间为7月11日至7月13日,报名学校为房产所处学区的学校。网上无法报名的,于7月14日到房产所处学区的学校进行现场审核、网上报名。现场审核所需资料为新生户口簿、法定监护人(双方)身份证、房产有效证件、结婚证等原件和复印件。
3.第五类网上报名时间为7月19日至7月20日,选择一所有余额的学校报名。网上无法报名的,于7月20日到有余额的学校进行现场审核、网上报名。现场审核所需资料为新生户口簿、法定监护人(双方)身份证、结婚证、社保凭证(卡)、工商营业执照等原件和复印件。
5.其它说明
2.滨江小学招生范围与七星小学一致,新生可选择其中一所学校报名;如报名人数超过招生计划,优先安排到另一所学校;如两校均超出招生计划,则按相关规定调剂。
3.小学六年级学籍不在新昌的新生报名初中时,需上传当年六年级的“学生基本信息登记表”。
4.政策性就读的凭相关部门的证明和法定监护人相关有效证件,在2023年6月20日前到教体局教育科报名,新昌县高层次人才目录中1-5类引进人才子女先安排入学,第6类在原建城区公办学校学区生招生完成后统一安排。其他政策性就读的按相关政策执行。
5.原建城区范围内撤村建居的行政村、南明街道的城胜村、七星街道的上石演、大佛寺村,可以参照第一类“行政村户籍”或第二类“有户有房”到相应的学校报名。城胜村户籍的新生如需以户籍为依据入学,须按户籍登记的具体地址到相应的学校报名。
6.原建城区范围内拆迁户子女,原拆迁政策中规定待遇不变。以原有房产为依据的,在同一类中优先安排入学。如超出学校招生计划数的,则以协议签订时间先后顺序安排入学。其中以货币安置的原建城区行政村拆迁户子女,可以参照第一类“行政村户籍”或第二类“有户有房”到相应的学校报名。
7.第一、二、三类新生的户籍迁入及房产等有效证件的截止时间为2023年6月30日。第四类中房产有效证件截止时间为2023年6月30日。第五类中的满2年(社保和工商营业执照)是指2021年7月1日至2023年6月30日,中间不得间断。
8.已年满6周岁(即在2017年8月31日前出生的)的适龄儿童,应办理入学手续,确需延缓入学的,应到户籍所在乡镇(街道)办理缓学手续。已年满7周岁的新生报名时应提供《缓学审批表》,确实无法提供的,应填写未在任何学校就读过一年级的书。
9.新生的户籍、住房等信息,均须学校核查并经相关部门核实,如有弄虚作假,一律通报相关部门,由其本人承担相关法律责任。
10.原建城区义务教育公办学校间不得跨学区报名,中途不得转学。
11.如上级对招生工作有新的政策要求,将另行调整。
6.各校咨询电话

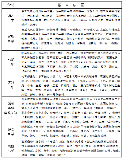
7.原建城区公办学校招生范围


8.专有名词解释
2.有效房产:包括独立房产和共有房产。
独立房产(含法定监护人双方共有)是指新生本人或其法定监护人在原建城区的有效住宅房(车库、车棚、办公用房、商铺等无效),且面积不少于45平方米。
共有房产是指新生本人或其法定监护人与其直系血亲共有(祖父母或外祖父母)的有效住宅房,且新生本人或其法定监护人所占房产面积不得少于45平方米。
考虑到历史原因,在2012年7月5日前已购的住宅房,面积在30平方米以上但不足45平方米的,新生本人及其法定监护人在原建城区又无其它有效住宅房的,也可作为有效住宅房,只适用于第二类“有户有房”类招生。
现场审核时须提供产权证(房屋所有权证或不动产权证)。
因故不能提供产权证的:①已正式交付使用但尚未取得产权证的提供购房合同及全额付款专用发票;②产权证被抵押的,提供有效的产权证明;③无产权证的自建房,提供建房许可证;④原建城区内拆迁户子女要求以原有房产为依据报名入学的(可保留7年),提供与政府拆迁安置办公室签订的安置协议书;货币安置的行政村拆迁户子女,要求以房产为依据报名入学的,提供产权证及与政府拆迁安置办公室签订的货币安置协议书。
3.三代共居:指新生的户籍(在原建城区19个社区)自出生之日起就登记在祖父母(外祖父母)处,且新生本人及其法定监护人在原建城区无有效房产。提供祖父母(外祖父母)的有效房产证件和新生本人及其法定监护人的无房产证明。
4.无房产的:指新生本人及其法定监护人在原建城区无有效房产。提供户口簿及无房产证明。
5.社保2年:含以下三种方式,现场核查时需提供新生法定监护人(双方)社保卡,个私经营的还需提供工商营业执照。
(1)法定监护人(双方)在原建城区合法稳定工作满2年,且由用人单位在我县依法连续缴纳社会保险满2年;
(2)法定监护人(双方)在原建城区合法个私经营满2年,且父母双方均在我县连续缴纳社会保险满2年;
(3)若法定监护人一方在原建城区合法个私经营满2年,且在我县依法连续缴纳社会保险满2年(缴纳社会保险的一方须与工商营业执照上登记的法定代表人一致),另一方则须在城区合法稳定工作满2年,且由用人单位在我县依法连续缴纳社会保险满2年。
6.有效社保缴纳时间:原建城区用人单位为员工依法连续缴纳社保的时间,中间不得间断。如属个私经营的,是指个人依法连续缴纳社保时间,同时须与有效工商登记时间一致。
7.原建城区范围内撤村建居的行政村:
南明街道:城建村、城星村、东联村、城民村、市中村、城裕村。
七星街道:下石演村、飞凤村、五都村、侯村、庙前地村、赵婆岙村、馒头山村、五联村、凤凰村、张家庄村、坎头村、上三溪村、下三溪村。
羽林街道:岙元村、马大王村、青山头村。