
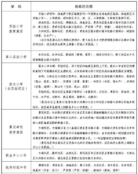
一、施教区范围





二、招生对象
1.小学一年级:(1)户籍及其法定监护人有效房产在学校施教范围内,且年满6周岁(2017年8月31日及以前出生)的适龄儿童;(2)符合政策要求的流动人口,且年满6周岁(2017年8月31日及以前出生)的适龄儿童。
2.初中一年级:(1)户籍及其法定监护人有效房产在学校施教范围内,且于2023年6月毕业的小学六年级在籍学生;(2)符合政策要求的流动人口,且于2023年6月毕业的小学六年级在籍学生。
三、施教区确认
1.学生及其父母(或其他法定监护人)户籍和有效房产是确定其施教区的主要依据。
2.有效房产的认定条件。
适龄儿童、少年及其父母(或其他法定监护人)的不动产证(或房产证)是认定房产是否有效的依据。初审登记时,学生监护人须提供合法、有效的不动产证(或房产证)原件。
如办理房产抵押贷款,须提供不动产登记中心出具的“房屋权属证明”。
如持祖父母(或外祖父母)不动产证(或房产证),申请就近入学的,必须同时具备如下条件:①父母、学生的户口必须与祖父母(或外祖父母)在同一户籍上。②学生本人及其父母无住房(须提供不动产登记中心出具的无房证明);或者学生的父亲(或母亲)为独生子女,父亲为独生子可以祖父母的房产入学,母亲为独生女可以外祖父母的房产入学。
以下情况不作为入学的依据:
(1)招生登记前未取得不动产证(或房产证),仅提供购房发票、购房合同的不作为入学依据。学生监护人购买的未交付房产不作为入学依据。
(2)房产与他人共有的,不作为入学依据。
(3)学生与房屋产权人、户口簿户主非直系关系的,此房产、户籍均不作为入学依据。
(4)房产性质为纯商业用房的不作为入学依据;车库等附属用房不作为入学依据。
(5)国家法律法规禁止交易的房产,交易后,不作为入学依据。
(6)房产买卖,仅提供中介合同或公证书的,不作为入学依据。
3.以农村集体土地自建房或集资房作为入学依据的,户籍地址必须与房产地址一致。
4.户籍地址与住房产权证不一致的。
(1)符合户口迁移条件的。在初审登记前办好户口迁移手续后,依照房产地址优先就近入学。
(2)城区拆迁户未定居,现过渡居住的(须提供房屋征收协议原件),其子女入学按原居住地、原户籍所在地报名入学。拆迁户已落实居住地的,按现居住地所属学校报名入学。拆迁过程中货币安置的,如在城区有房产,按房产地址就近入学;如在城区无房产,统筹安排至有空余学位的公办学校。
(3)在城区购房的非城区户籍人员子女,户口未迁入城区的,视施教区内公办学校学位情况由施教区内学校负责初审登记,如学校学位紧缺,可调剂到有空余学位的公办学校。
同一房产原则上6年内只安排一个小学入学学位,3年内只安排一个初中入学学位(同一家庭多胞胎和符合政策的二孩、三孩可以入学)。
四、招生程序
(一)施教区招生
1.网上报名
为方便广大群众,提高教育服务效能,今年我市城区义务教育学校继续实行线上、线下相结合的报名方式,家长通过手机下载“泰州通”APP,进入其操作界面,搜索“阳光招生”进入报名主页,进行网上报名(每部手机只可为1名学生报名)。7月21日—24日网上填报,网上报名所需材料与现场报名一致。
2.现场报名
未完成网上报名的家庭可以按时到所在施教区学校报名。
注:1.学生与监护人户籍不在一起的,需提供出生医学证明或公安部门出具的能证明学生与监护人关系的其他材料。2.申请人提供的所有入学相关的证明材料均须原件,涉及户籍、房产的相关材料须同时提供复印件。
3.复核公示
(1)信息核对(7月30日-7月31日)
城区各义务教育公办学校对本施教区学生信息进行核对,确保身份证号、不动产证(或房产证)号等基本信息准确无误,完成《2023年公办学校新生入学信息登记表》。7月31日前将核对后的《2023年公办学校新生入学信息登记表》报教育科(初中邮箱:xhjyjjk@126.com;小学邮箱:xhsxjk@163.com)。
(2)资格审核和实地走访(8月1日—8月4日)
城区义务教育公办学校联合公安、不动产中心、社区等部门对学校留存的新生入学档案中材料原件的真实性进行复核,对学生实际居住情况进行走访。对涉嫌伪造、使用虚假证件的,将移交公安机关处理。
(3)公示时间(8月5日—8月6日)
经复核,符合入学条件的适龄儿童、少年,城区各义务教育公办学校通过适当形式向社会公示。公示无异议后,各校向适龄儿童、少年或其父母(或其他法定监护人)发放2023年兴化市义务教育公办学校新生入学通知书,并于8月7日前,将施教区内新生招录结果报教育科备案。(初中邮箱:xhjyjjk@126.com;小学邮箱:xhsxjk@163.com)
(二)统筹类招生
1.统筹学校
小学今年原则上统筹到楚水小学实验校区、实验小学文林校区、新生中心小学;初中今年原则上统筹到板桥初级中学九顷校区及兴东校区、楚水初级中学本部及昭阳校区、昭阳湖初级中学、临城中心校初中部。
2.现场报名
注:1.学生与监护人户籍不在一起的,需提供出生医学证明或公安部门出具的能证明学生与监护人关系的其他材料。2.申请人提供的所有入学相关的证明材料均须原件,涉及户籍、房产的相关材料须同时提供复印件。3.符合国家、省市有关政策优抚优待入学的,于8月3日-4日持相关材料到市教育局教育科登记。
(三)补报名安排:施教区学生8月16日到所在施教区学校报名登记,8月17日学校审核。统筹类学生8月16日到楚水初级中学(初一)和新生中心小学(一年级)登记。
(四)统筹类、补录取名单公示:8月19日-21日。公示无异议后,各校向适龄儿童、少年或其父母(或其他法定监护人)发放《2023年兴化市义务教育公办学校新生入学通知书》。
(五)报到注册
城区各义务教育公办学校于8月31日组织新生报到注册。
咨询电话:(各校具体咨询电话点击查看)
(咨询时间:7月21日—7月24日:上午8:30-11:00,下午2:30-6:00)
附件下载及文件全文:兴化市2023年城区义务教育公办学校招生工作实施方案
正在阅读:
2023年江苏泰州兴化市义务教育公办学校招生工作实施方案07-18
国学宝典《墨子》:节用上原文注释11-02
iqoo9怎么设置充电提示音-可以修改充电提示音吗06-12
新疆一级建造师考试大纲:市政公用工程管理与实务(2018年版)12-10
2022年云南中西医执业医师考试成绩查询入口【医学综合考试已开通】09-21
四年级作文橡皮会说话300-四年级状物作文:橡皮_350字03-14
2018年国家公务员考试职位表下载(已发布),2018年国家公务员考试职位表:中央宣传部03-01
留学西班牙须知迁徙节的风俗习惯09-18
德国留学汉诺威音乐和戏剧学院特色介绍09-29
26篇一年级学生暑假日记集合07-13
小学生欢庆六一作文400字左右10篇05-31