
持有高明区有效居住证的新市民(法定监护人),可在其居住地为符合入学条件的适龄子女申请小学一年级或初中一年级公办学位新生排名。
小学一年级新生:符合法定入学年龄(即2017年8月31日前〔含8月31日〕出生,年满6周岁)且未接受义务教育的新市民随迁适龄儿童。
初中一年级新生:取得小学应届毕业学籍的新市民随迁子女。
二、时间安排
1、提前预约:积分入学业务实行网上预约办理模式。从5月3日起,新市民(法定监护人)可通过“高明政法”微信公众号菜单栏进入“便民链接—积分入学—招生报名—积分入学预约系统”进行网上预约。首次放号时间是5月3日下午6时,此后每个星期六下午6时发放下星期一至星期五的预约号。
2、现场受理:5月5日至5月31日(20个工作日)。申请人按照预约日期和时间段前往预约窗口办理积分入学申请。
3、审核评分:5月22日至6月14日。
4、积分公示和受理复核:6月19日至6月26日,区委政法委和各镇(街道)流管办同步进行积分公示。申请人对所查询的积分结果有异议的,可在公示期内向所属镇(街道)流管办提出复核申请,逾期申请不予受理。
5、积分排名公示:6月30日至7月6日。按照积分分值从高到低的顺序依次排名公示。公示结束后,区委政法委移交积分入学资料给区教育局,由区教育局统筹安排学位。
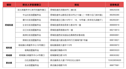
三、受理地点 
四、计分方式
入学总积分=基础分+加分+本区自定指标分。
具体积分指标详见附件《2023年高明区新市民积分入学申请材料清单》。
五、积分排名规则
各镇(街道)按积分从高到低进行排名,在总积分相同、排名并列的情况下,以首次在我区办理《广东省居住证》的先后时间确定排名,办理证书在前则排名在前。
六、积分公示
在佛山市新市民服务信息网、高明区人民政府网(区委政法委)、高明发布微信公众号、高明政法微信公众号等官方媒体和各镇(街道)流管办进行公示。
七、注意事项
1、根据《佛山市新市民积分服务管理办法》的规定,新市民只能够在现居住地或者工作地申请积分入学,积分按就高原则,只取夫妻一方积分,跨镇(街道)重复报名将会取消积分入学资格。
2、镇(街道)设有多个受理点的,申请人只能选择其中之一办理,在受理期限内,按照预约时间到指定受理点一次性提交积分材料,逾期不予受理。
3、新市民有伪造或提供虚假申请资料等不诚信行为的,一经发现,取消当年积分申请资格;取得入学资格的,取消其相应资格,且两年内不得在我市申请积分服务。
>>>点击查看附件
附件1:2023年高明区新市民积分入学申请材料清单
附件2:佛山新市民积分入学申请表