
一、招生批次
第一批次:
适龄幼儿家庭应具有服务区正式户籍,适龄幼儿户口应随父母(或父母一方)在同一户籍,且户籍与房屋产权证两者相符。
属下列情况之一的适龄幼儿,可按正常入园办理:
1.父母离异,适龄幼儿户口随法定监护人在服务区。
2.适龄幼儿为孤儿,户口随法定监护人在服务区。
3.父母双方均为非服务区户口的现役军人(含武警)或长期因公出国、长期支援边疆建设者,适龄幼儿为服务区户口,或住房在服务区。
4.适龄幼儿随父母在直系上一辈处落户,且无户口迁移史。(幼儿父母在城区无其他住宅房性质的房产)
5.若父母与直系上一辈共有房产,原则上幼儿父母房产所占份额不低于30%。
6.同时符合下列三个条件的外来务工人员子女。
(1)父母在服务区稳定租住两年以上。
(2)父母与城区用人单位签订一年及以上劳动合同或取得工商营业执照。
(3)父母按规定在本市持续缴纳社会保险一年以上(2022年6月30日前参加社会保险,且持续缴纳)。
7.宜城街道集体户口子女入园,根据其实际常住地,按照相对就近原则在常住地服务区幼儿园入园。
8.城市重点工程项目被拆迁户子女入园,凭拆迁安置相关手续,自主选择户口所在地或安置房所在地服务区的幼儿园入园。
9.引进的高层次优秀人才子女入园,凭市委组织部颁发的《陶都英才卡》,按就近入学原则,由教育局安排到相应的优质公办幼儿园。
第二批次:
符合下列条件之一的,可报名登记,经审核确认后入园。
1.适龄幼儿家庭(或父母一方)拥有服务区房产。
2.适龄幼儿家庭拥有服务区户籍。
3.幼儿父母(或父母一方)在服务区与直系上一辈共有房产。
4.服务区内符合下列条件的外来务工人员子女。
父母或其他法定监护人在服务区取得居住证一年以上,与城区用人单位签订一年及以上劳动合同或取得工商营业执照。
二、招生办法
1.今年宜城城区公办幼儿园实行计划招生。第一批次服务区内符合条件的幼儿确保应收尽收,若第一批次登记人数超过计划人数,则采用实名摇号的方式录取幼儿,未录取的幼儿由教育局统筹安排。
2.第一批次招生后,在幼儿园还有空余学额的前提下,再进行第二批次幼儿的登记与招生。若第二批次登记人数超出空余学额数,则采用实名摇号的方式录取幼儿。
3.第二批次招生结束后仍有空余学额,则由幼儿园自主调剂招生。自主调剂招生办法由各幼儿园自行研究确定,并报教育局审批同意后组织实施。
4.各幼儿园在平台开放前10天发布招生公告。
5.报名形式:启用宜兴市“入学一件事”(入口在app“看宜兴”),采用“网上登记+审核录取”的形式进行招生。
三、时间安排
1.6月2日—6月11日:平台开放,符合第一批次条件的幼儿上网登记信息
2.6月12日—6月16日:平台关闭,幼儿园初审平台上第一批次登记信息
3.6月17日:第一批次预审后,接到校审通知的幼儿到幼儿园提交材料,参加现场校审
4.6月18日—6月22日:有第二批次学额的幼儿园平台开放,符合第二批次条件的幼儿上网登记信息
5.6月23日:平台关闭,幼儿园初审平台上第二批次登记信息
6.6月24日:第二批次预审后,接到校审通知的幼儿到幼儿园提交材料,参加现场校审
7.6月26日:各园公布录取名单
四、报名须知
1.现场校审时需提交家庭户口簿、房产证等有关证件的原件及复印件,如房产证暂未办理到位,可提供购房合同和购房发票原件及复印件,所提供的复印件必须清晰。同时,幼儿入园报名时应当出具监护人及适龄幼儿户口簿,以及儿童出生医学证明、有效预防接种证明、体检健康证明等。
2.现场校审时工作人员必须将原件和复印件认真核对并签字,由幼儿园盖上公章。原件由家长当场带回,复印件留幼儿园备查。
3.我局将会同相关部门对幼儿园提供的复印件及证明材料进行统一复审,家长必须对提供证件、材料的真实性、有效性负责,凡提供虚假材料的,一律取消入园资格,并由相关部门追究相应的责任。
4.报名时递交的户口簿、房产证等有效证件的截止时间为6月17日。
五、相关说明
1.新生入园条件(指获得正式户籍或房产证明)应为2023年6月17日之前办理到位的。非住宅性质的房产不作为入园条件。已签订住房买卖合同但暂未交付的期房不作为入园条件。
2.宜兴市“入学一件事”(入口在app“看宜兴”)具体操作指南在“宜兴教育”微信公众号另行发布。
3.符合第一批次条件,但系统信息填报不成功的可以带齐相关材料于6月17日至幼儿园现场登记验审信息。符合第二批次条件,且服务区幼儿园有第二批次学额,但系统信息填报不成功的可以带齐相关材料于6月24日至幼儿园现场登记验审信息。
4.转园由各幼儿园视情安排。
5.逾期未登记报名的视作放弃服务区幼儿园入园资格,有延缓入园需求且满足当年度第一批次入园条件的幼儿,由家长提供相关证明材料,服务区幼儿园审核后可延缓一年入园。
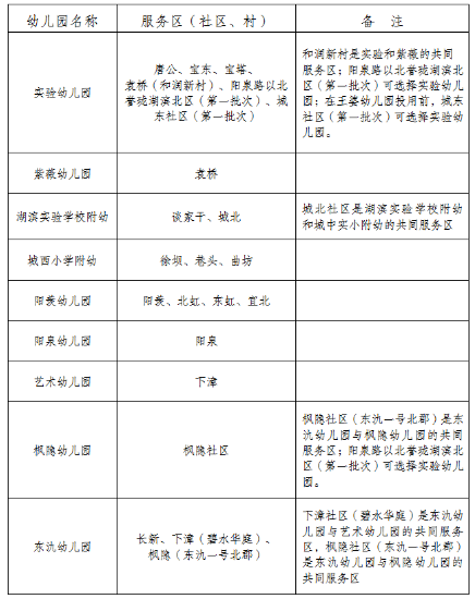
附:宜城城区公办幼儿园服务区安排表


正在阅读:
6月2日起登记平台开放!2023年江苏无锡宜兴市公办幼儿园招生方案和日程安排公布05-17
六年级过新年的作文【三篇】09-17
企业团支部工作总结2000字06-18
快乐的除夕夜小学作文【10篇】11-16
2016年开学第一课观后感805-06
数学的绕口令大全【5篇】02-21
教育女孩最实用的技巧03-14
敲重点啦!2023年江苏南京雨花台区热点公办小学、民办学校派位报名时间和计划公布06-01
2022年浙江省团校招聘公告【5名】05-16
教师寒假培训心得体会范本精粹01-08