
1.指导思想
2.工作原则
坚持以区教委为主,组织实施本区义务教育阶段入学工作。
坚持免试就近,确保每一名适龄儿童少年平等地接受义务教育。
坚持有序规范,严格规范程序,严肃执纪问责,确保平稳有序。
3.入学条件
1.小学入学条件:凡年满6周岁(2017年8月31日以前出生)且具备下列条件之一的适龄儿童可通过“北京市义务教育入学服务平台”中的“朝阳区”端口参加学龄人口信息采集,免试就近入学。
(1)具有本市朝阳区户籍的适龄儿童;
(2)具有本市户籍且实际居住地址(凭适龄儿童父母或其他监护人的房屋所有权证或不动产权证书)在朝阳区的适龄儿童;
(3)本市外区户籍无房家庭长期在朝阳区工作、居住,符合在朝阳区连续单独承租并实际居住3年(截至2023年5月1日)以上且在北京市住房租赁监管平台登记备案,其父母或其他监护人至少一方在朝阳区合法稳定就业满3年(截至2023年5月1日)(凭劳动合同和北京市社会保险个人权益记录)等条件的适龄儿童。
2.初中入学条件:凡符合下列条件之一的本市户籍小学毕业年级学生均可进入朝阳区初中继续接受并完成义务教育。
(1)朝阳区小学毕业年级学生;
(2)已经办理回朝阳区升入初中手续的外区及外省市小学毕业年级学生。
(二)非本市户籍适龄儿童少年入学条件
1.按本市户籍对待的适龄儿童少年入学条件
(1)小学入学条件:区台办认定的台胞子女、区政府侨办认定的华侨子女、国家或北京市博士后管理部门认定的在京在站博士后研究人员子女、符合随军进京落户条件正在办理随军手续的现役军人子女、父母一方为本市户籍或持有《北京市工作居住证》人员子女,且符合朝阳区入学条件的适龄儿童,可通过“北京市义务教育入学服务平台”中的“朝阳区”端口参加学龄人口信息采集,免试就近入学。
(2)初中入学条件:按本市户籍对待的朝阳区小学毕业年级学生和已经办理回朝阳区升入初中手续的外区及外省市小学毕业年级学生可申请在朝阳区进行初中登记入学。
2.外省市户籍适龄儿童少年入学条件
(1)小学入学条件:因父母或其他监护人在朝阳区工作、居住,且通过非本市户籍适龄儿童少年在朝阳区接受义务教育材料审核的非本市户籍适龄儿童,可申请在朝阳区进行小学登记入学。
(2)初中入学条件:因父母或其他监护人在朝阳区工作、居住,且具有朝阳区学籍或外省市学籍并通过非本市户籍小学毕业年级学生在朝阳区接受义务教育材料审核的非本市户籍小学毕业年级学生,可申请在朝阳区进行初中登记入学。按照北京市非本市户籍适龄儿童少年接受义务教育材料审核指导要求,结合我区实际情况制定《2023年非本市户籍适龄儿童少年在朝阳区接受义务教育材料审核实施细则》。
非本市户籍适龄儿童的父母或其他监护人登录北京市义务教育入学服务平台,选择“朝阳区”后,进入“小学入学服务系统”中的“非本市户籍适龄儿童入学服务”、外省市学籍的非本市户籍小学毕业年级学生的父母或其他监护人登录“朝阳区义务教育阶段入学转学报名系统”,按系统提示采集务工就业材料(其中:受雇于用人单位的,提供的务工就业材料须双方在京且至少一方是在我区务工就业的劳动合同和在我区缴纳社会保险材料,即2022年11月至2023年3月的“社会保险个人权益记录”)、在我区实际住所居住材料、全家户口簿、父母或其他监护人在我区的北京市居住证等相关材料信息,各街道办事处、地区办事处(乡政府)及相关部门根据审核标准对非本市户籍适龄儿童少年接受义务教育材料进行审核。通过审核的适龄儿童和小学毕业年级学生信息导入北京市义务教育入学服务平台。
(三)同等条件下在划定的服务片区内就近就便优先保障符合条件的残疾儿童少年入学。
(四)凡属区级以上引进人才子女中的适龄儿童和小学毕业年级学生入学,按户籍所在地、家庭实际居住地等划定服务片区,并按有关规定办理。
(五)对烈士、华侨、现役军人、全国劳动模范的子女和台籍学生按相关规定,在划定的服务片区内同等条件下给予照顾。
4.入学规则及方式
1.依据《北京市人民政府关于印发〈北京市居住公共服务设施配置指标〉和〈北京市居住公共服务设施配置指标实施意见〉的通知》(京政发〔2015〕7号),从2017年起,我区对适龄儿童少年登记入学的实际居住地址(凭适龄儿童少年父母或其他监护人的房屋所有权证或不动产权证书)实施记录管理。实际居住地址(凭适龄儿童少年父母或其他监护人房屋所有权证或不动产权证书)用于登记入学之年起,原则上小学六年内、初中三年内只提供实际居住地址服务范围内的一个入学学位(符合国家生育政策的除外)。
2.依据《朝阳区教育委员会关于印发〈关于2017年义务教育阶段入学工作的意见〉的通知》中,关于“适龄儿童少年父母或其他监护人于2017年6月30日后取得的不动产权证书所对应的实际居住地址不再对应一所学校,适龄儿童少年依据该实际居住地址登记入学将参加所在片区的统筹分配”的多校划片政策,登记入学的实际居住房屋不动产权证书为2017年6月30日之后取得的家庭适龄儿童少年入学,进行统筹派位。
3.我区适龄儿童少年登记入学原则上是按照户籍所在地和家庭实际居住地址(凭其父母或其他监护人在市规划自然资源委登记的房屋所有权证或不动产权证书)明确服务片,并根据适龄儿童少年户籍登记情况及其父母或其他监护人在市规划自然资源委登记的房屋所有权证或不动产权证书登记情况进行登记入学。
4.实行入学资格联动审核机制,区教委联合相关职能部门共同审核入学资格,特别加强对过道房、地下室、车库房、空挂户的审核,凡不符合实际居住等条件的,均不能作为入学资格条件。
5.区教委根据适龄儿童少年的人数、学校分布、学校规模等因素,按就近原则,根据适龄儿童少年报名志愿(或意向)以随机派位等方式进行统筹分配入学。报名人数少于招生人数的学校,直接接收分配的适龄儿童少年入学;报名人数超过招生人数的学校,接收在划定服务片内以随机派位等方式分配的适龄儿童少年入学,保证每位符合在我区入学条件的适龄儿童少年按时接受义务教育。
(二)入学方式
1.2023年我区小学入学使用北京市义务教育入学服务平台,对每一个适龄儿童的入学途径和方式全程记录。
(1)本市户籍适龄儿童就近登记入学
凡符合在我区登记入学的本市户籍(含按本市户籍对待)适龄儿童的父母或其他监护人均须按照市教委统一规定的时间在北京市义务教育入学服务平台,选择“朝阳区”后,进入“小学入学服务系统”中的“本市户籍适龄儿童入学服务”完成相关信息采集工作,并按规定的时间办理登记手续。
适龄儿童的户籍所在地和家庭实际居住地址(凭适龄儿童父母或其他监护人房屋所有权证或不动产权证书)对应的服务学校为一所的,其父母或其他监护人应在规定的时间内通过“朝阳区义务教育阶段入学转学报名系统”办理登记手续。当服务学校学位不足时,超出学位数的适龄儿童在划定服务片内以随机派位等方式统筹安排入学。
适龄儿童的户籍所在地和家庭实际居住地址(凭适龄儿童父母或其他监护人房屋所有权证或不动产权证书)对应的服务学校为多所的、适龄儿童的户籍所在地在朝阳区或适龄儿童的家庭实际居住地址为租住房屋(凭适龄儿童父母或其他监护人的房屋租赁合同、房主的房屋所有权证或不动产权证书和身份证及出租房屋发票等材料)且符合在朝阳区入学条件,其父母或其他监护人应在规定的时间内通过“朝阳区义务教育阶段入学转学报名系统”办理登记手续,按划定服务片所属学校学位情况以随机派位等方式统筹安排入学。
(2)适龄儿童到公办寄宿学校登记入学
适龄儿童的父母或其他监护人可以根据实际情况为适龄儿童申请就读寄宿学校,并须按市教委统一规定的时间,登录北京市义务教育入学服务平台,选择“朝阳区”后,进入“小学入学服务系统”中的对应端口,完成相关信息采集,在“朝阳区义务教育阶段入学转学报名系统”中完成公办寄宿学校的报名。公办寄宿招生按照市教委要求实行电脑随机派位录取。区教委在规定时间内统一组织随机派位录取工作,请相关单位和家长代表参与,并在公证处的监督下进行,同时将派位结果进行公证。
(3)适龄儿童到民办学校登记入学
适龄儿童的父母或其他监护人可以根据实际情况为适龄儿童申请就读民办学校,并须按市教委统一规定的时间,登录北京市义务教育入学服务平台,选择“朝阳区”后,进入“小学入学服务系统”中的对应端口,完成相关信息采集,在“朝阳区义务教育阶段入学转学报名系统”中完成民办学校的报名。民办学校招生纳入审批地统一管理,与公办学校同步报名,同步录取、同步注册学籍。各学校按照区教委下达的招生计划在本区规定范围内接收适龄儿童,对于报名人数超过招生计划的,实行电脑随机派位录取,区教委在规定时间内统一组织随机派位录取工作,请相关单位和家长代表参与,并在公证处的监督下进行,同时将派位结果进行公证。
(4)残疾适龄儿童登记入学
智力有障碍或身体有残疾的适龄儿童的父母或其他监护人可以根据适龄儿童残疾程度,为其申请进入特殊教育学校、小学附设特教班或普通小学随班就读,并须按市教委统一规定的时间,登录北京市义务教育入学服务平台,选择“朝阳区”后,进入“小学入学服务系统”中的对应端口中完成相关信息采集。学校须在规定的时间内优先接收本校服务片内的残疾适龄儿童登记入学,确保其就近就便接受义务教育。
(5)非本市户籍的适龄儿童登记入学
申请在我区登记入学的非本市户籍适龄儿童,由其父母或其他监护人登录北京市义务教育入学服务平台,选择“朝阳区”后,进入“小学入学服务系统”中的“非本市户籍适龄儿童入学服务”采集信息,经我区居住地所在街道办事处或地区办事处(乡政府)对信息进行初审,通过后提交联网审核。联审通过后按照区教委统一规定的时间通过“朝阳区义务教育阶段入学转学报名系统”办理登记手续。
2.2023年我区初中入学使用“北京市义务教育入学服务平台”,对已完成小学教育的学生的入学途径和方式全程记录。
(1)就近分配学生的入学
根据小学毕业年级学生人数及其所在学校及统筹分配服务片情况、初中学校的规模、分布以及学生户籍所在地和家庭实际居住地等因素,按照就近原则,合理划分学校服务片,根据学生志愿进行派位入学。
①自愿申请全区范围内公办初中校就近登记入学
具备在朝阳区登记入学资格的小学毕业年级的学生,可以在全区范围内第一组和第二组公办派位学校中,各自愿就近选择一所学校,在“朝阳区义务教育阶段入学转学报名系统”中完成报名手续。报名人数少于学校招生人数时,初中学校直接接收学生入学。报名人数超过学校招生人数时,初中学校接收以随机派位录取方式确定的学生入学。随机派位录取工作由区教委统一组织,请相关单位和家长代表参与,并在公证处的监督下进行,同时将派位结果进行公证。
②单校划片入学
九年一贯制学校的初中部对口接收本校小学部小学毕业年级的学生入学。各初中校对口接收户籍所在地和家庭实际居住地归属本校招生服务片的小学毕业年级的学生。
③多校划片入学
以学籍所在地划分的统筹分配服务片内各独立小学毕业年级的学生,根据实际情况填报统筹分配服务片内初中学校的入学志愿。
报名人数少于学校招生人数时,初中学校直接接收学生入学。
报名人数超过学校招生人数时,初中学校接收以随机派位录取方式确定的学生入学。随机派位录取工作由区教委统一组织,请相关单位和家长代表参与,并在公证处的监督下进行,同时将派位结果进行公证。
(2)学生到公办寄宿学校的入学
具备在朝阳区登记入学资格的小学毕业年级的学生可以在全区范围内的公办寄宿学校自愿申请一所学校,并在“朝阳区义务教育阶段入学转学报名系统”中完成报名手续。公办寄宿招生按照要求实行电脑随机派位录取。区教委在规定时间内统一组织随机派位录取工作,请相关单位和家长代表参与,并在公证处的监督下进行,同时将派位结果进行公证。
(3)学生到民办学校的入学
具备在朝阳区登记入学资格的小学毕业年级的学生可以在全区范围内的民办学校自愿申请一所学校,并在“朝阳区义务教育阶段入学转学报名系统”中完成报名手续。民办学校与公办学校同步报名、同步录取、同步注册学籍。
各学校按照区教委下达的招生计划在本市规定范围内接收学生,以招收本区学生为主。对于报名人数超过招生计划的,实行电脑随机派位录取,区教委在规定时间内统一组织随机派位录取工作,请相关单位和家长代表参与,并在公证处的监督下进行,同时将派位结果进行公证。
(4)残疾学生的入学
智力有障碍或身体有残疾的小学毕业年级学生,根据其残疾程度,优先安排其进入特殊教育学校或划定片区内的普通中学随班就读,确保其就近就便接受义务教育。
(5)非本市户籍小学毕业年级学生的入学
申请在我区就读的非本市户籍且学籍在我区的小学毕业年级学生,由其父母或其他监护人通过“朝阳区义务教育阶段入学转学报名系统”中的“非本市户籍适龄儿童少年接受义务教育材料审核入口”进行联网审核。审核通过的学生可直接参加我区的初中入学方式登记入学,审核未通过的学生原则上不再参加我区的初中登记入学;申请到我区就读的非本市户籍且学籍在外省市的小学毕业年级学生,由其父母或其他监护人按规定时间通过“朝阳区义务教育阶段入学转学报名系统”采集信息,经我区居住地所在街道办事处或地区办事处(乡政府)对信息进行初审,通过后提交联网审核。联审通过的学生在“朝阳区义务教育阶段入学转学报名系统”中完成登记手续。
5.做好本市外区户籍无房家庭和非本市户籍适龄儿童少年在朝阳区接受义务教育材料审核工作
6.工作要求
2.区教委依据《北京市教育委员会关于2023年义务教育阶段入学工作的意见》(京教基二〔2023〕4号)制定《朝阳区关于2023年义务教育阶段入学工作的意见》,报区政府批准后向社会公布实施。并统一组织入学工作,加强对义务教育学校入学工作的指导、监督和检查,会同街道办事处、地区办事处(乡政府)组织和督促适龄儿童少年在新学年开学时入校就读,精准做好控辍保学工作。
3.全面准确做好入学政策宣传,及时公布2023年我区义务教育学校性质、办学规模、经费来源、服务范围、招生计划和校额到校政策等。严格要求民办学校执行广告和招生简章备案制度,公开公示收费标准。
4.落实责任,加强管理,督促学校严格执行市教委统一规定的入学工作时间表和工作程序。严禁以考试成绩和各类竞赛证书、培训竞赛成绩、考级证明等作为招生依据。严禁以面试、评测、接收简历等各种形式选拔学生。严禁学校和校外培训机构以培训班、校园开放日、冬夏令营等形式提前招生、选拔学生。严禁任何学校以实验班、特色班、国际部、国际课程班等名义招生。对存在违规行为的要依据有关规定严肃处理,进一步对义务教育阶段入学工作开展重点督导检查。
本意见自印发之日起实施,《朝阳区关于2022年义务教育阶段入学工作的意见》同时废止。
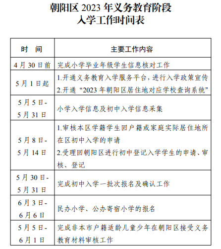
附件:朝阳区2023年义务教育阶段入学工作时间表

>>>点击查看图解:北京市朝阳区教育委员会关于印发《朝阳区关于2023年义务教育阶段入学工作的意见》的通知
原文标题:北京市朝阳区教育委员会关于印发《朝阳区关于2023年义务教育阶段入学工作的意见》的通知
文章来源:http://www.bjchy.gov.cn/affair/file/zxgk/4028805a87b6ae8d0187bc868c910466.html