
一、转学条件
(一)义务教育阶段(小学、初中)
1.义务教育阶段转学由区教育行政部门按照就近免试的原则统筹安排,任何人不得以各种名义指定要转入的学校。
2.学生户籍随监护人户口在当前学段内由本市其他区迁移到本区,可申请跨区转学(学籍由外区学校转入本区学校)。
3.区内公办学校的学生,其户籍在当前学段内随监护人户口在本区内跨街道(镇)迁移(非同一街道(镇)内、非相邻街道(镇)之间),根据普陀区转学受理途径和流程,向相关部门提出转学申请,由教育局统筹安排。
4.学生户籍由其他省、自治区、直辖市迁入本区,或学生为本区户籍且在外省市就读的,可申请跨省转学(学籍由外省市学校转入本区学校)。
5.学生父母一方持有效期内的“上海市居住证”且积分达到标准积分(目前标准积分为120分),积分需在本市居住证积分管理系统可查询确认,《积分通知书》同住人信息中须有申请转学学生信息。同时本人持有效期内的《上海市居住证》,且居住证登记住所在本区(居住证登记住所地址与产证或《上海市居住房屋租赁合同登记备案通知书》地址相一致的),可申请学籍由外省市或外区学校转入本区学校。
6.学生父母一方为本区常住户口,学生本人为外省市户籍的可申请学籍由外省市或外区学校转入本区学校(需符合条件,见转学申请材料)。
7.学生父母一方及本人持有效期内的《上海市海外人才居住证》,且居住证登记住所在本区(居住证登记住所地址与产证或《上海市居住房屋租赁合同登记备案通知书》地址相同的),可申请学籍由境外、外省市或外区学校转入本区学校。
8.学生父母一方及本人持有效期内的《港澳台居民居住证》或《港澳居民来往内地通行证》或《台湾居民来往大陆通行证》,且居住证登记住所在本区(居住证登记住所地址须与产证或《上海市居住房屋租赁合同登记备案通知书》地址相同的),可申请学籍由外省市或外区学校转入本区学校。
9.外籍学生父母一方持有效期内的《外国人就业证》《外国人居留证》,且居留证地址在本区(《外国人居留证》地址须与学生《境外人员住宿登记单》地址相一致),可申请学籍由境外、外省市或外区学校转入本区学校。
10.小学升五年级及五年级、初中升九年级及九年级不受理转入申请。
(二)高中阶段(普通高中)
1.学生本人为本区户籍,在外省市参加中考并录取普通高中,并取得普通高中学籍的,可申请普通高中学籍由外省市学校转入本区学校。
2.学生父母一方持有效期内的“上海市居住证”连续满3年,且积分达到标准积分(目前标准积分为120分),积分需在本市居住证积分管理系统可查询确认,《积分通知书》同住人信息中须有申请转学学生信息。居住证登记住所在本区,且居住证登记住所在本区(居住证登记住所地址与产证或《上海市居住房屋租赁合同登记备案通知书》地址相同的),可申请普通高中学籍由外省市转入本区学校。
3.学生父母一方为在沪高校、科研机构博士后流动站(工作站)人员,可申请普通高中学籍由外省市或外区学校转入本区学校。
4.学生父母一方及学生本人持有“上海市居住证”海外证,可申请转入本区学校。
6.本市范围内普通高中之间不予转学。
二、转学申请材料
(一)义务教育阶段(小学、初中)
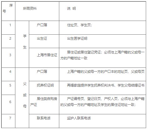
1.学生原学籍所在学校开具的“学籍信息表”,“信息表”上应提供学生“全国学籍号”,若学生暂无全国学籍号的,必须提供原学籍所在学校和上级教育行政部门出具并盖章的无“全国学籍号”书面证明。
2.最近一学年的“学生成长记录册”或“成绩报告单”(用于确认学生是否正常在校就读)。
3.本市户籍学生户口簿原件及复印件(复印家庭住址页、学生本人页)。
4.学生父母一方持“上海市居住证”且积分达到标准积分的,还需提供:
(1)户口簿原件及复印件(复印家庭住址页、持120分居住证的学生监护人页和学生本人页)。若户口簿无法证明持120分居住证的学生监护人与学生之间的父(母)子(女)关系的,还需提供学生本人“出生医学证明”。
(2)学生父母一方有效期内的“上海市居住证”及积分通知书原件和复印。
(3)学生本人有效期内的“上海市居住证”或“上海市居住证”申领回执。
(4)“上海市居住证”登记地址为本区购房的,提供房产证原件和复印件。居住证登记地址须与房产证登记地址相同。
(5)“上海市居住证”登记地址为本区租赁房屋的,提供《上海市居住房屋租赁合同登记备案通知书》原件和复印件。居住证登记地址须与《上海市居住房屋租赁合同登记备案通知书》登记地址相同。
5.父母一方为本区户籍的外省市户籍学生,还需提供:
(1)再婚家庭提供学生抚养权判决书(抚养权必须是再婚夫妻一方的)。
(2)学生本人及父母的户口簿无法证明父(母)子(女)关系的,需提供学生的“出生医学证明”。
(3)学生父母结婚证原件和复印件、学生本人的上海市居住证原件和复印件。
6.港澳台户籍的学生,还需提供:
(1)父母一方的《港澳台居民居住证》或《港澳居民来往内地通行证》或《台湾居民来往大陆通行证》。
(2)学生本人的户籍证明,学生本人及父母的户口簿无法证明父(母)子(女)关系的,需提供学生的“出生医学证明”。
(3)产证或《上海市居住房屋租赁合同登记备案通知书》。
7.外籍学生还需提供:
(1)父母一方持有效期内的《外国人就业证》、《外国人居留证》的原件和复印件。
(2)学生本人护照原件及复印件,学生《境外人员住宿登记单》。
(3)学生的“出生医学证明”。
(二)普通高中
1.户口簿原件和复印件(复印家庭住址页和学生本人页)。
2.原学籍所在学校开具的“学籍信息表”,“信息表”上应提供学生“全国学籍号”,若学生暂无全国学籍号的,必须提供原学籍所在学校和上级教育行政部门出具的无“全国学籍号”书面证明。
3.初中毕业证书原件及复印件。
4.高中录取通知书复印件。
5.初中升学考试每门科目的考试成绩及每门科目的满分标准(需学生参加中考当地中招办或教育行政部门盖章)。
6.学生父母一方持“上海市居住证”连续满3年,且积分达到标准积分的,还需提供:
(1)“上海市居住证”及积分通知书原件和复印件。
(2)“上海市居住证”登记地址为本区购房的,提供房产证原件和复印件。居住证登记地址须与房产证登记地址相同。
(3)“上海市居住证”登记地址为本区租赁房屋的,提供正规的租赁合同和房屋租赁登记备案证明原件和复印件。居住证登记地址须与房屋租赁合同、房屋租赁登记备案证明登记地址相同。
三、转学程序
(一)小学
1.小学转学请家长将学生转学所需材料及联系电话,在规定时间内递交至户籍地址对口(本市户籍)学校或居住地址对口(持本区120分居住证)学校,经审核后,符合转学条件的,由区教育局根据教育资源实际情况统筹安排。
2.小学转学所需材料
(1)本市户籍学生
(2)外省市户籍学生
(3)父母一方为本区户籍的外省市户籍学生
(4)港澳台、外籍适龄儿童
(二)中学
1.本区内初中之间转学
本区内初中之间转学,由学生原就读学校(转出学校)收齐申请材料后,统一交区教育考试中心办理。
2.外区、外省市转入本区
(1)初中转学
①学生监护人持转学申请材料,在规定时间到指定地点申请转学,并于递交申请材料初审通过后填写“普陀区中学生转入申请表”。
②区教育行政部门审批后,根据相对就近原则和学校实际学额情况安排接收学校,并以信函(或电话)方式将转学报到通知邮寄(或电话通知)转学申请学生或家长。
③学生到校报到后,到教导处领回盖有区教育局学籍管理专用章和学校教导处印章的转学信息表,到原就读学校办理转学调档手续(调取纸质学生档案材料)。
④接收学校在学籍管理平台中发起转学异动。
(2)普通高中转学
高中学生转学,由学生及家长自行联系本区内普通高中,学校同意接收后,由接收学校在区教育局规定的时间统一将申请材料交区教育局审核。
(3)注意事项
①外省市转入我区的学生,因教材差异,需经转入学校测试后确定就读年级。
②转往外省市学校学生的转学信息表、学籍卡及外省市转学审批表等证明材料因转入地要求需区教育行政部门盖章的,学生家长应将相关材料提交学生原就读学校,由学校统一交区教育局基础教育科盖章。
③所有转入学生,均需通过全国中小学生学籍管理系统中成功调取电子学籍信息后,方能生成转入学校新的学籍。
四、转学受理时间和地点
(一)小学转学受理时间:
2023年6月16日(周五)至6月30日(周五)、8月17日(周四)至8月18日(周五),符合转学条件的学生通过各学校递交转学材料。
咨询电话:13564789705、13564790184
咨询时间:2023年6月16日至6月30日、8月17日至8月18日,工作日上午9:00-11:30,下午14:00-16:30。
(二)本区内初中转学受理时间:
2023年7月3日(周一)至7月7日(周五)期间,各初中将申请转出本校,且在本区范围内转学学生的申请材料(需学校初审符合转学条件)交区教育考试中心。
(三)外区、外省市初中学生转到本区受理时间和地点:
2023年7月10日(周一)至7月14日(周五)、8月21日(周一)至8月22日(周二)上午9:00—11:30,下午14:00—16:30。
受理地点:上海市普陀区教育考试中心(中山北路3489弄24号103室)。
咨询电话:62601510
咨询时间:7月10日至7月14日、8月21日至8月22日工作日上午9:00-11:30,下午14:00-16:30。
原文标题:2023年普陀区暑假期间办理中小学转学手续的公告
文章来源:https://www.shpt.gov.cn/jyj/xsglc-xjgl/20230615/901852.html
正在阅读:
2023年上海普陀区暑假期间中小学转学手续办理公告[6月16日-30日受理小学转学]06-17
二年级想象作文50字:老鼠大盗05-05
我印象最深的一次出游作文1000字08-14
2020重庆江津考研报名入口03-10
2023年河南法律职业资格考试成绩查询网站入口:司法部http://www.moj.gov.cn09-22
读《石头汤》有感300字三篇02-06
2022年6月英语六级作文模板06-02
可爱的北极熊作文450字10-04
【书单推荐】2016年十大烂书05-23