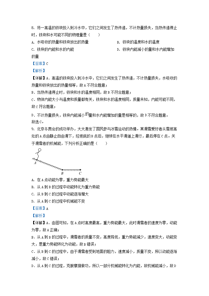
>
【文档预览】 文档大全网整理发布2022-2023学年江苏省盐城市盐都区九年级上学期物理期中试题及答案(Word版),前五页预览如下:
本文来源:https://www.wddqw.com/zvRv.html
相关文章:
正在阅读:
2022-2023学年江苏省盐城市盐都区九年级上学期物理期中试题及答案(Word版)10-14
社区消防安全宣传的活动总结范文02-05
妈妈的爱作文450字08-14
四年级写景作文:秋天的景物作文400字01-14
大学学习委员工作总结与计划03-31
2020年四川一级结构工程师报名时间预测12-25
入职二分钟自我介绍演讲稿03-08
幼儿园语言教案模板【三篇】10-11
部编版九年级语文下册课件:《谈读书》12-20
收藏生活的美丽记叙文12-18
2019招商银行春季校园招聘模拟试题及答案:综合知识09-22