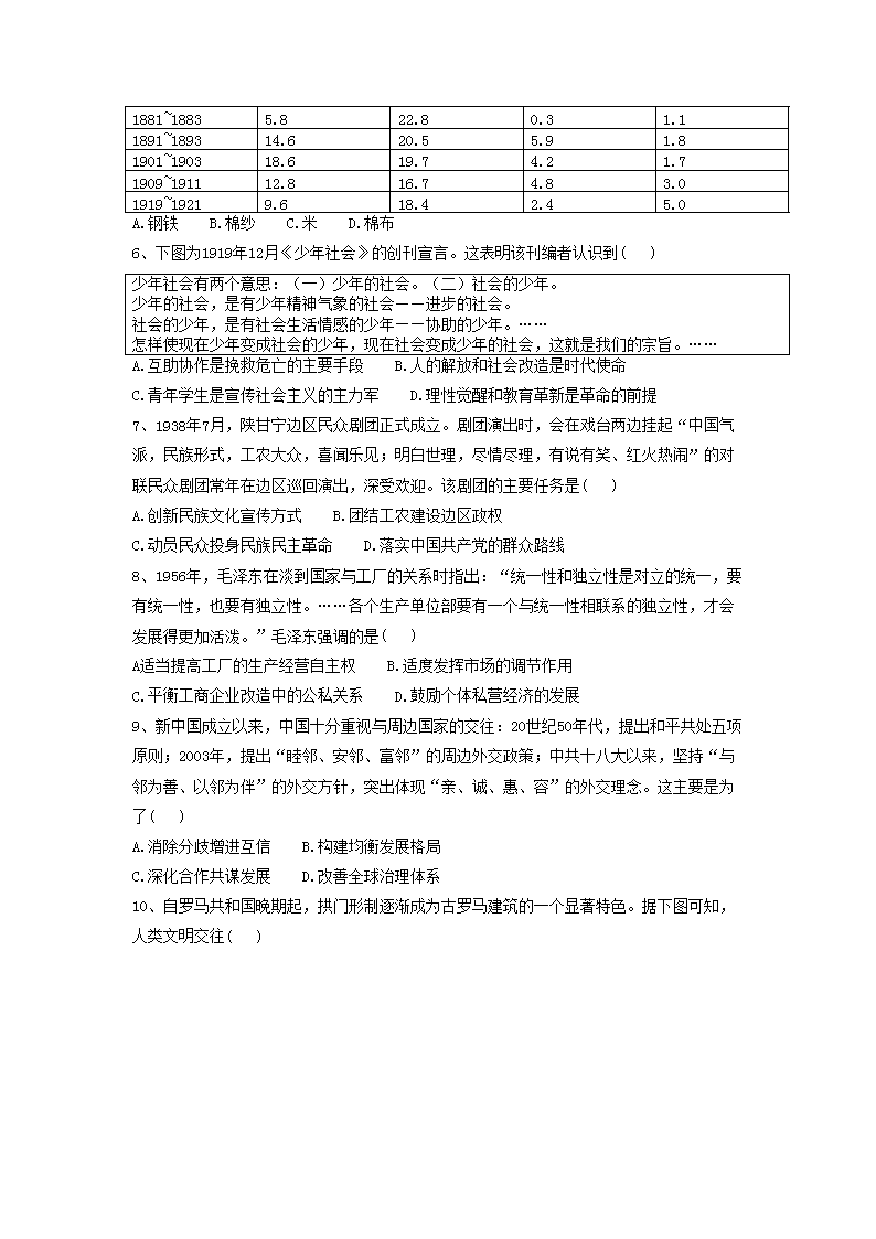
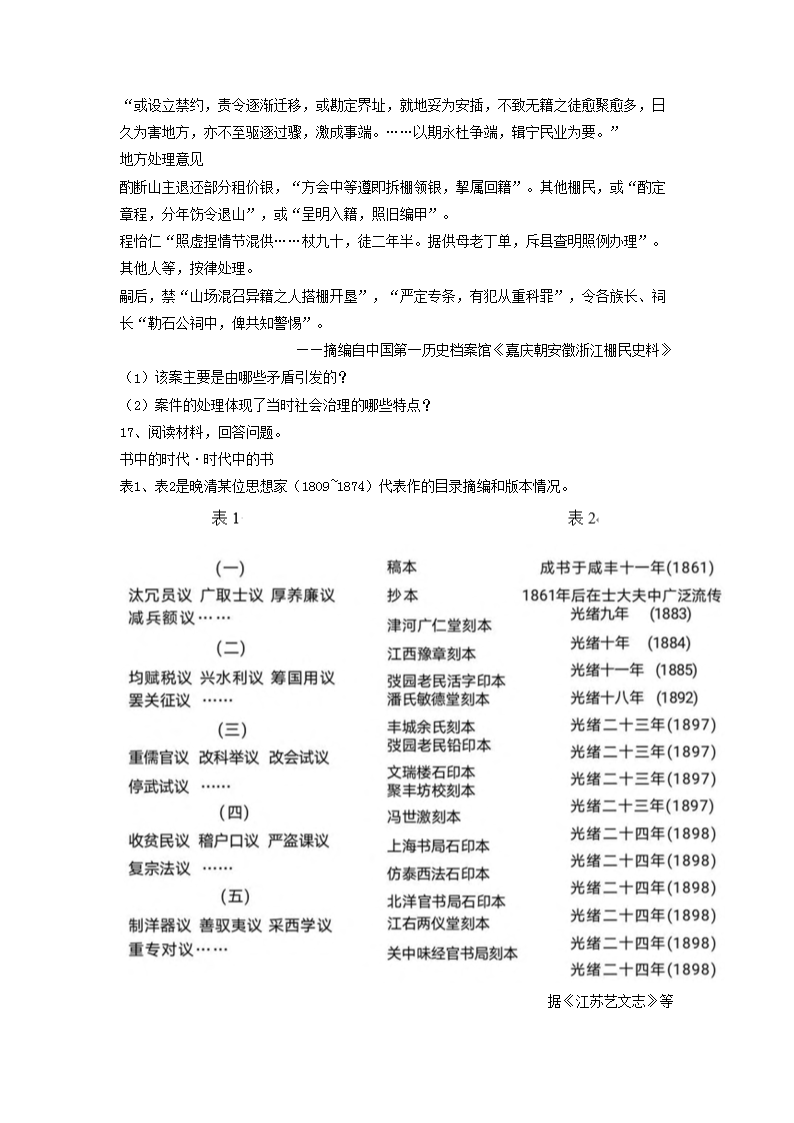
>
【文档预览】 文档大全网整理发布2023年山东普通高中学业水平考试历史试题(Word版),前五页预览如下:
本文来源:https://www.wddqw.com/zihv.html
相关文章:
正在阅读:
2023年山东普通高中学业水平考试历史试题(Word版)08-01
2020年山东日照市中小学寒假放假时间及假期安排02-03
黑龙江大学2018年12月英语四级报名时间及条件【9月7日-17日】07-23
2020广东法律硕士报名时间:9月24日开始03-20
保安部物业工作总结例文参照09-08
2017国家公务员考试招录分析:近三年本科可报职位占近九成03-19
商务英语实训报告日记,商务英语实习总结08-26
2018福建厦门同安区西柯中心幼儿园教师招聘公告【12名】06-04
2019年宁夏普通高考艺术统考成绩查询入口开通点击进入09-22
2022年安徽合肥中考录取结果查询系统入口网站:http://www.hfzk.net.cn/07-21
2021年3月云南计算机一级成绩查询入口(已开通)07-14