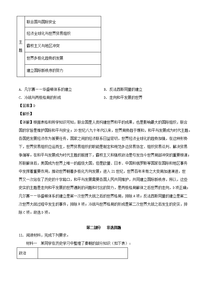
正在阅读:
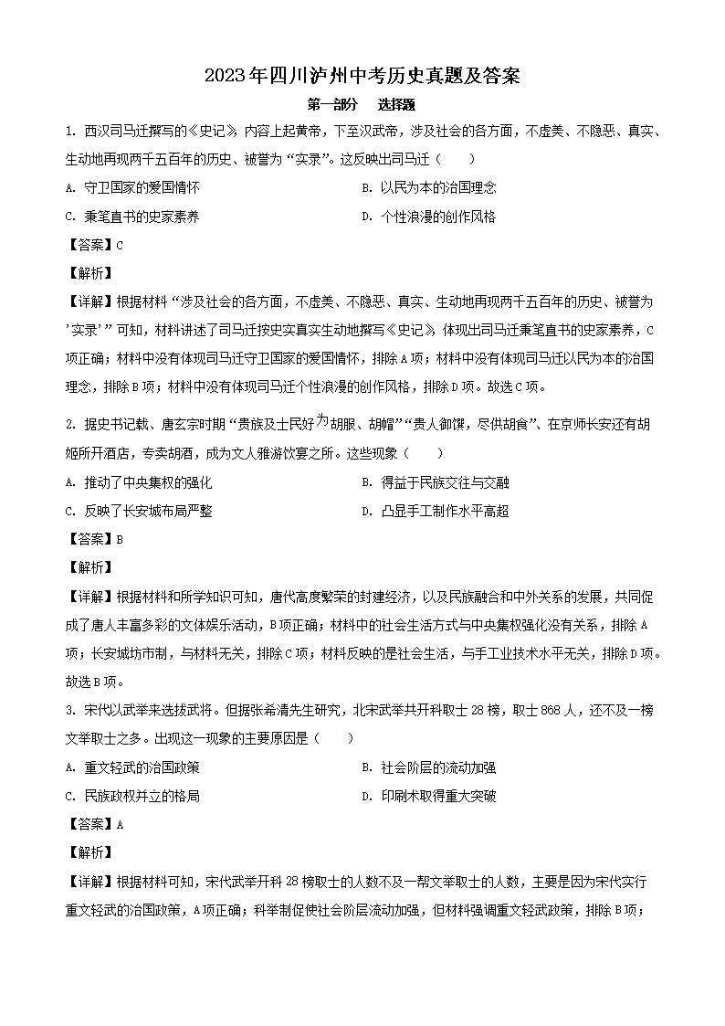
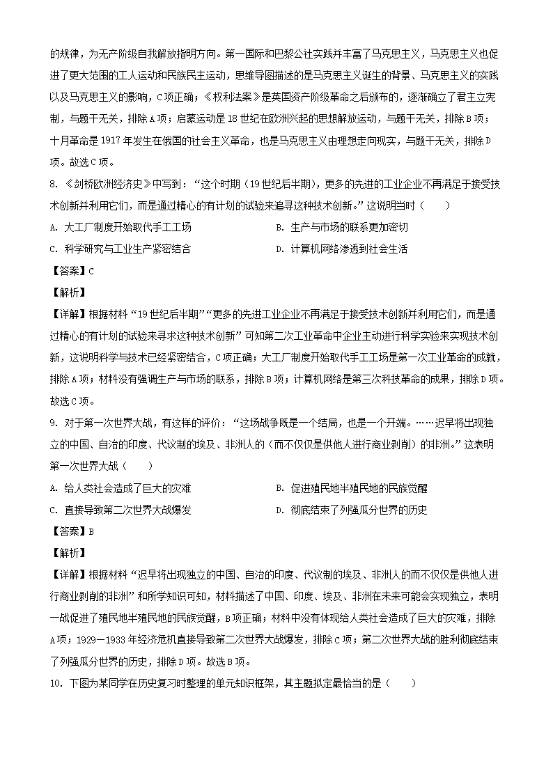
2023年四川泸州中考历史真题及答案(Word版)06-22
2017年职称英语考试综合类词组(2)05-15
二年级暑假日记50字大全30篇|二年级下册暑假日记【五篇】07-05
2022年安徽阜阳中考录取结果查询系统入口网站:https://edu.fy.gov.cn/07-21
2019云南省德宏傣族景颇族自治州自然资源和规划局招聘启事11-06
2020年湖南中西医执业医师考试时间安排公布【实践技能+医学综合】01-01
新疆兵团2017年经济师资格审查时间:8月1日-9月6日02-06
2018年吉林长春中考满分作文范文赏析07-05
2022年江西赣州初级会计证报名时间及入口(1月5日至1月24日)10-31
[2021年上半年工作总结报告]2017年上半年工作总结报告09-16
端午节送给客户的祝福语短信201610-14