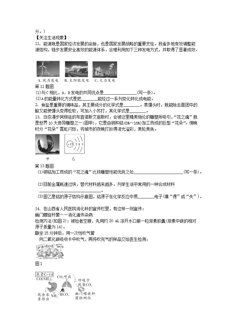
>
【文档预览】 文档大全网整理发布2018年山西吕梁中考化学真题及答案(Word版),前五页预览如下:
本文来源:https://www.wddqw.com/zVKv.html
相关文章:
正在阅读:
2018年山西吕梁中考化学真题及答案(Word版)05-29
2018下半年天津中小学教师资格证面试现场审核、缴费时间及费用09-14
描写母爱的九年级作文500字08-04
2018至2019班主任工作计划,高二班主任2019工作计划03-30
冬天里的一件事作文450字10-05
新教师见习期个人工作总结三篇09-10
努力工作正能量句子07-29
2023年浙江临床执业医师医学综合考试成绩查询时间及入口(即日起多种渠道可查分)09-22
2020年4月四川达州自考时间延期:8月1日至2日举行12-02
2008年云南教师资格中学教育学真题及答案(Word版)11-12
2022年北京执业医师考试报名网站:国家医学考试网http://www.nmec.org.cn/11-06