正在阅读:
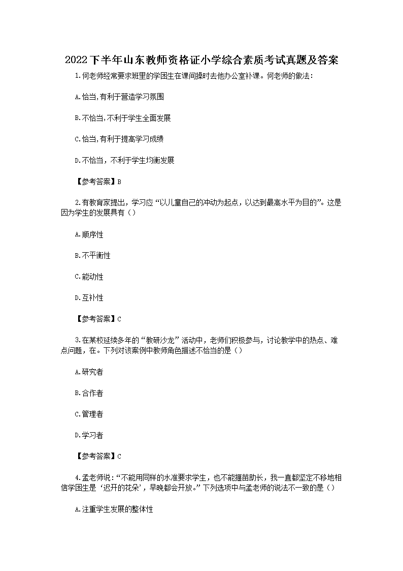
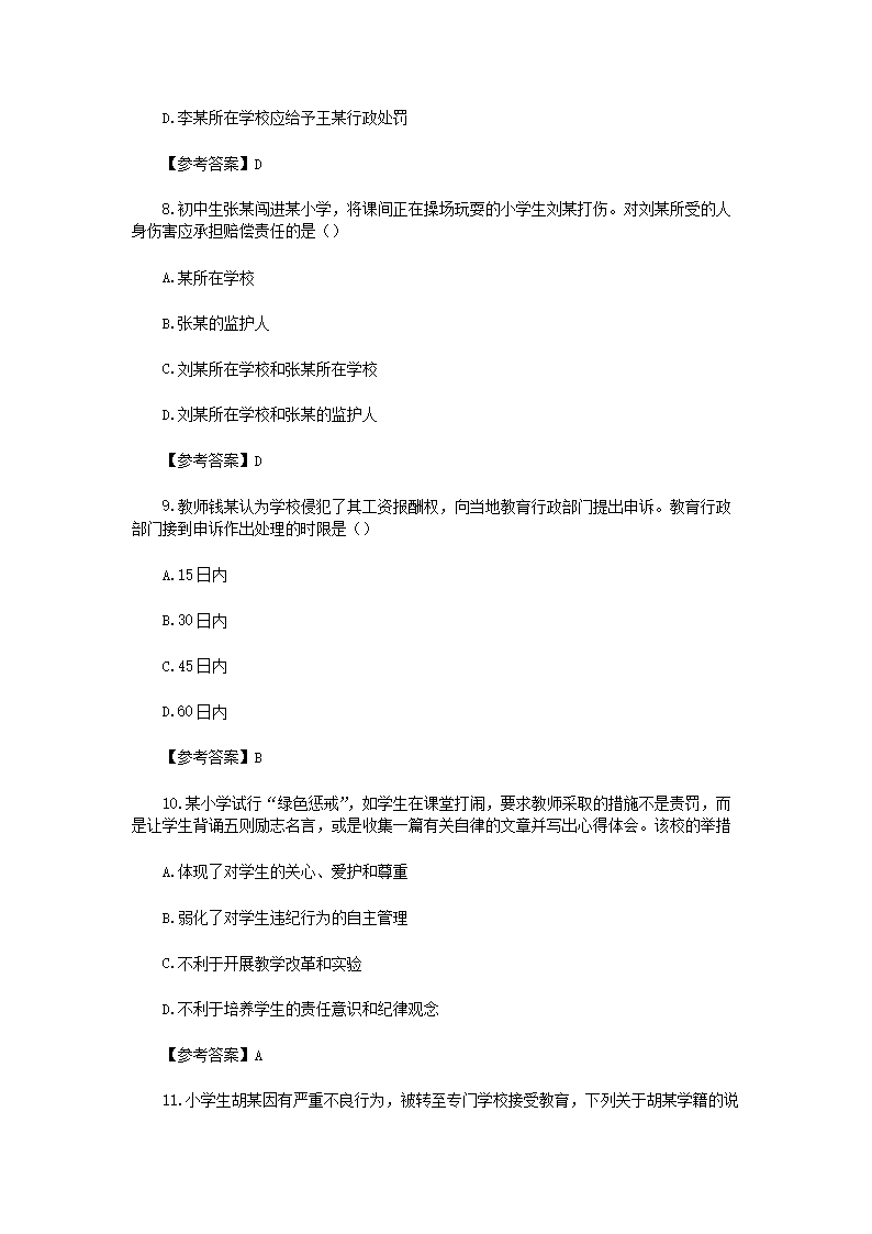
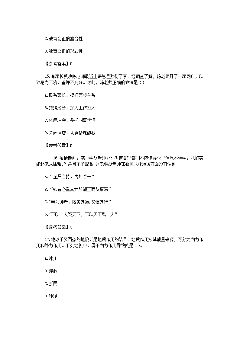
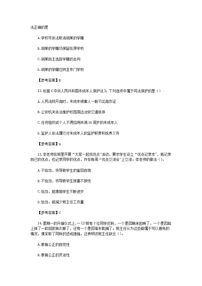
2022下半年山东教师资格证小学综合素质考试真题及答案(Word版)10-19
社团管理工作报告04-25
中小学教师资格证考试网:2016下半年湖北教师资格证准考证打印入口04-04
孝顺父母的句子有哪些11-14
2018年3月辽宁公共英语成绩查询时间及入口【PETS1-4公布】06-09
趣味中文绕口令:《红鲤鱼》08-06
2018简短生日祝福语10字05-25
2022江苏盐城市滨海县农村订单定向医学生定向招聘公告【40人】08-02
老师不在的时候作文450字08-04
2022下半年吉林房地产经纪人考试时间及考试科目(10月29日-30日)08-03
中考招办是什么意思呢07-29