
目前核定床位1500张,有院士工作站3个,博士后工作站、江苏省名老中医专家传承工作室等。是“国家高级卒中中心”“国家胸痛中心”“国家创伤中心建设单位”“内镜与微创医学消化培训基地”“内镜与微创医学耳鼻咽喉培训基地”。建成了一批优势学科群,12个江苏省省级临床重点专科:肾脏内科、血液科、内分泌科、急诊医学科、呼吸与危重症医学科、普通外科、神经内科、康复医学科、神经外科、耳鼻喉科、骨科、肿瘤科;1个省级临床重点专科建设单位:消化内科;11个市级临床重点专科:心内科、泌尿外科、重症医学科、老年医学科、医学检验科、妇产科、眼科、影像科、儿科、放疗科、麻醉科。
现有职工1813名,其中高级职称380人;硕、博士534人,博士百余人;博士生、硕士生导师65名。江苏省有突出贡献的中青年专家4名;省第四、第五、第六期“333高层次人才培养工程”培养对象50人次,其中第二层次2名。省“六大人才高峰”高层次人才10名,其中B类2人;近年来获得国家自然科学基金项目12项,江苏省级科研项目69项、江苏省医学奖3项、淮海科技奖45项、江苏省新技术引进奖34项,发表SCI文章1210余篇,获得国家实用新专利298项,ESI学科排名连续三年在徐州医科大学非直属附院中排名第一。
医院对外交流活跃,与台湾、北京、上海、南京、苏州等地诸多名院建立友好合作关系。加盟医疗集团的成员单位共57家,医院服务范围覆盖多个区域。
为适应医院发展需要,加强人才梯队建设,经研究决定,面向社会公开招聘第二批合同制专业技术人员11名、护理人员40名(编外聘用),现公告如下。
一、招聘原则
1、坚持面向社会、公开招聘。
2、坚持考试考察、择优聘用。
二、专业技术人员岗位表

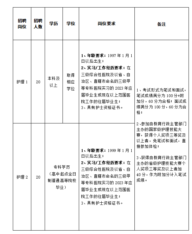
三、护理人员岗位表

四、招聘程序和方法
(一)专业技术人员报名
1、专技技术人员报名时间:2023年9月1日(星期五)上午8:30-11:30,下午14:30-16:30。
2、报名地点:淮安市第二人民医院人事处,淮安市淮海南路88号兴业国际广场1号楼709室,报名咨询电话:0517-80871606。
3、报名材料:下述报名材料均需原件与复印件
①有效期内本人二代居民身份证。
②岗位表中要求的毕业证和学位证、教育部电子学历注册备案表、第一学历本科阶段毕业证书和学位证书。
③01-06岗位须提供相关岗位的住院医师规范化培训合格证、医师资格证,08岗位须提供放射医学技术初级资格证书。
④符合报名条件的考生,现场交纳报名费100元/人。
(二)护理人员报名
1、护理人员报名时间:2023年9月2日全天、9月3日半天(上午报名截止)。上午8:30-11:30,下午14:30-16:30。
2、报名地点:淮安市淮海南路62号,淮安市第二人民医院急诊楼四楼多功能会议厅,报名咨询电话:0517-80871606。
3、报名材料:下述报名材料均需原件与复印件
①有效期内本人二代居民身份证。
②岗位表中要求的毕业证和学位证、教育部电子学历注册备案表;护士资格证书;护理2岗位要求的高中毕业证书。
③往届生:须提供在三级综合性医院及以省、自治区、直辖市命名的三级甲等专科医院签订的劳动合同书,工作期间缴纳社保的证明。
④应届生:须提供在三级综合性医院及以省、自治区、直辖市命名的三级甲等专科医院实习证明或实习手册。
⑤符合报名条件的考生,现场交纳报名费100元/人。
(三)考试
1、笔试内容:笔试内容为招聘岗位相关专业知识,笔试不指定复习用书。专业技术人员总分为100分、护理人员总分100分+附加分,均为60分及以上为合格。《专业技术人员岗位表》中同一岗位报名成功人数不足岗位实际招聘人数5倍(含)的,免除笔试环节。
2、笔试时间、地点及要求:请考生及时关注淮安市第二人民医院官方网站通知
3、面试人员确定
(1)专业技术人员在笔试成绩合格的人员中,按应聘同岗位人员笔试成绩从高分到低分顺序及岗位实际招聘人数5倍的比例确定进入拟参加面试人选(末位成绩并列的应聘者一同进入)。
(2)护理人员在笔试成绩合格的人员中,除去护理技能大赛获奖免试人数,按应聘同岗位人员笔试成绩从高分到低分顺序及岗位实际招聘人数3倍的比例确定进入拟参加面试人选(末位成绩并列的应聘者一同进入)。
(3)面试成绩满分为100分,60分合格。面试时间、地点及其他相关要求另行通知。
4、总成绩计算与公布:通过面试成绩合格的人员,根据岗位招聘人数要求,成绩计算环节均取两位小数,第三位四舍五入,总成绩=笔试成绩×40%+面试成绩×60%,并同拟进入体检人员一起在淮安市第二人民医院网站公布。
五、体检
1、按总成绩从高分到低分顺序及岗位招聘人数,1:1的比例确定进入体检(末位总成绩相同的,取面试成绩高分者)。免笔试和面试直接参加体检的人选,占同岗位拟进入体检人员名额。
2、体检时间、地点相关事宜另行通知,体检费用自理。
3、因个人原因放弃或体检不合格出现缺额的,按总成绩从高分到低分顺序依次递补。
六、聘用与相关待遇
体检合格人员确定为本次公开招聘的拟聘用人员,拟聘人员全部实行合同制管理,试用期满考核合格后办理聘用手续,医院为其交纳各种社会保险、公积金等福利,试用期内考核不合格,考生另行择业。2023年应届生如在2023年12月30日前未取得毕业证书、相应学位证书,取消聘用资格。
七、纪律与监督
招聘工作贯彻“公开、平等、竞争、择优”原则,严肃纪律,秉公办事,杜绝弄虚作假,徇私舞弊行为。院监督审查室全程监督招聘工作,设置监督电话。
监督审查室:0517-80871609
八、联系方式
地址:淮安市淮海南路88号兴业国际广场1幢709室
联系部门:淮安市第二人民医院人事处
联系人:别老师、胡老师
联系电话:0517-80871606
电子邮箱:haeyrsk@sina.com
网址:http://www.rcstar.com
本公告由淮安市第二人民医院人事处负责解释。
2023年8月25日
正在阅读:
2023江苏淮安市第二人民医院招聘合同制专业技术及护理工作人员51人08-29
身边的艺术作文400字08-11
2023下半年商务英语BEC初级考试准考证打印时间及入口[11月17日-25日]09-13
记叙文200字作文初中加感受|初中记叙文:去图书馆的感受07-02
2017年幼儿园教学工作计划样本模板11-15
感恩节作文1000字:为荆棘感恩05-23
我是小小追梦人作文800字07-02
2020年云南大理小升初语文真题及答案(Word版)07-12
2017年甘肃高考答案:数学理11-27
社会实践的重要性作文800字09-06