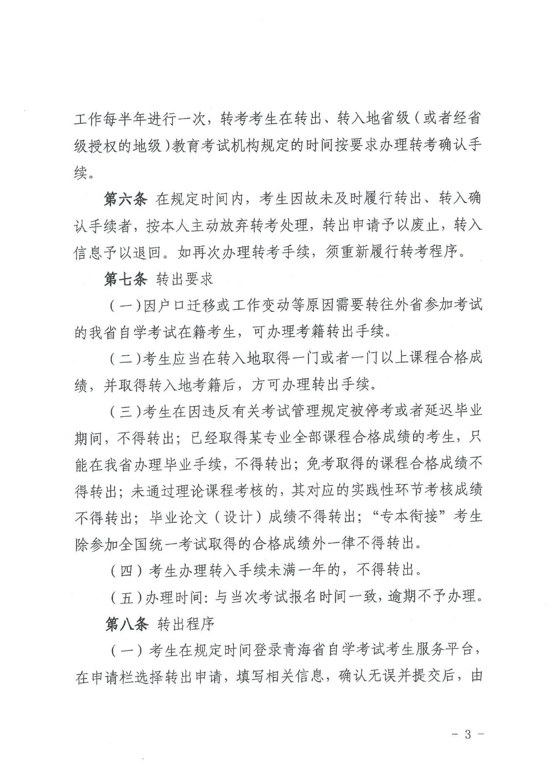
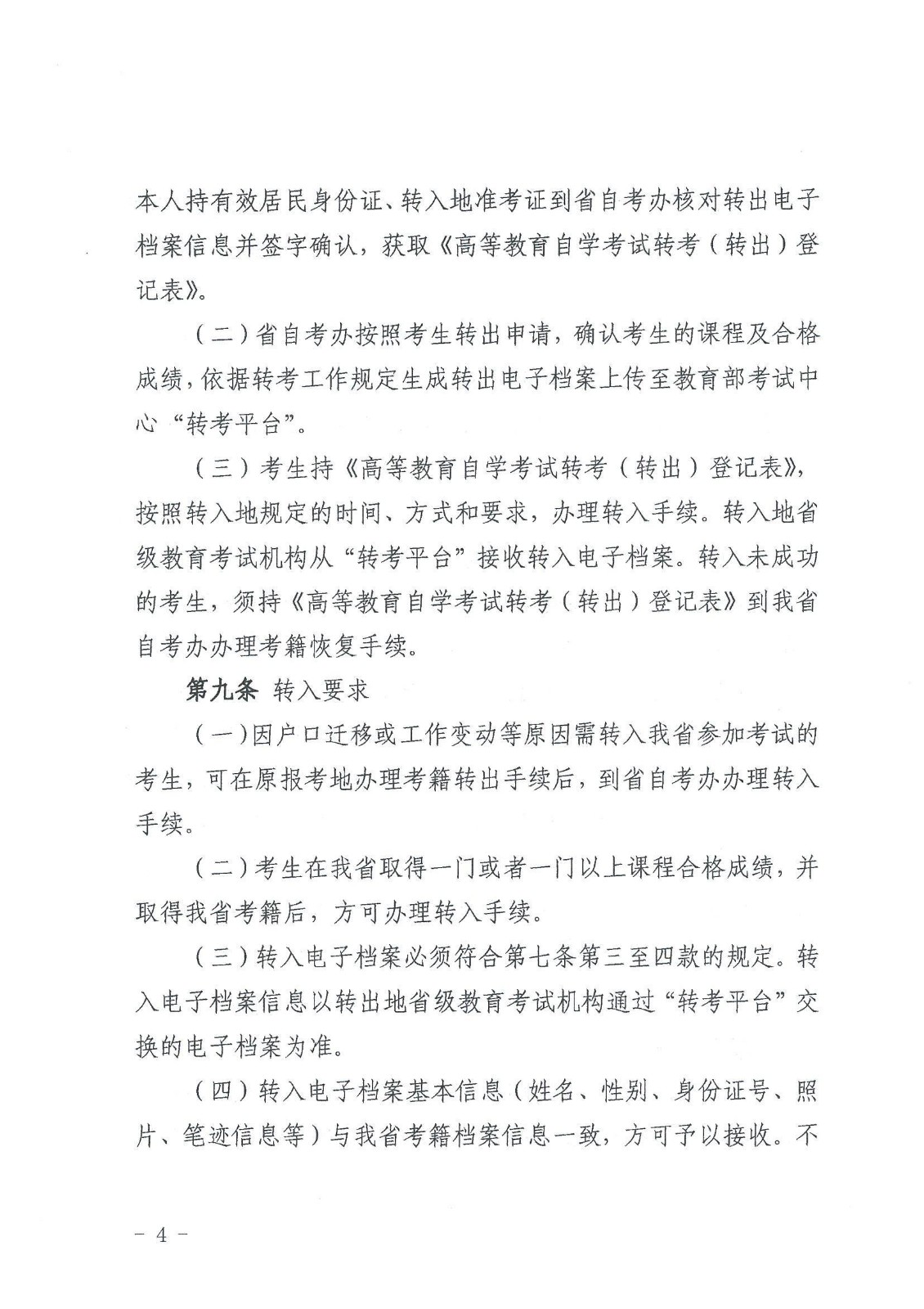
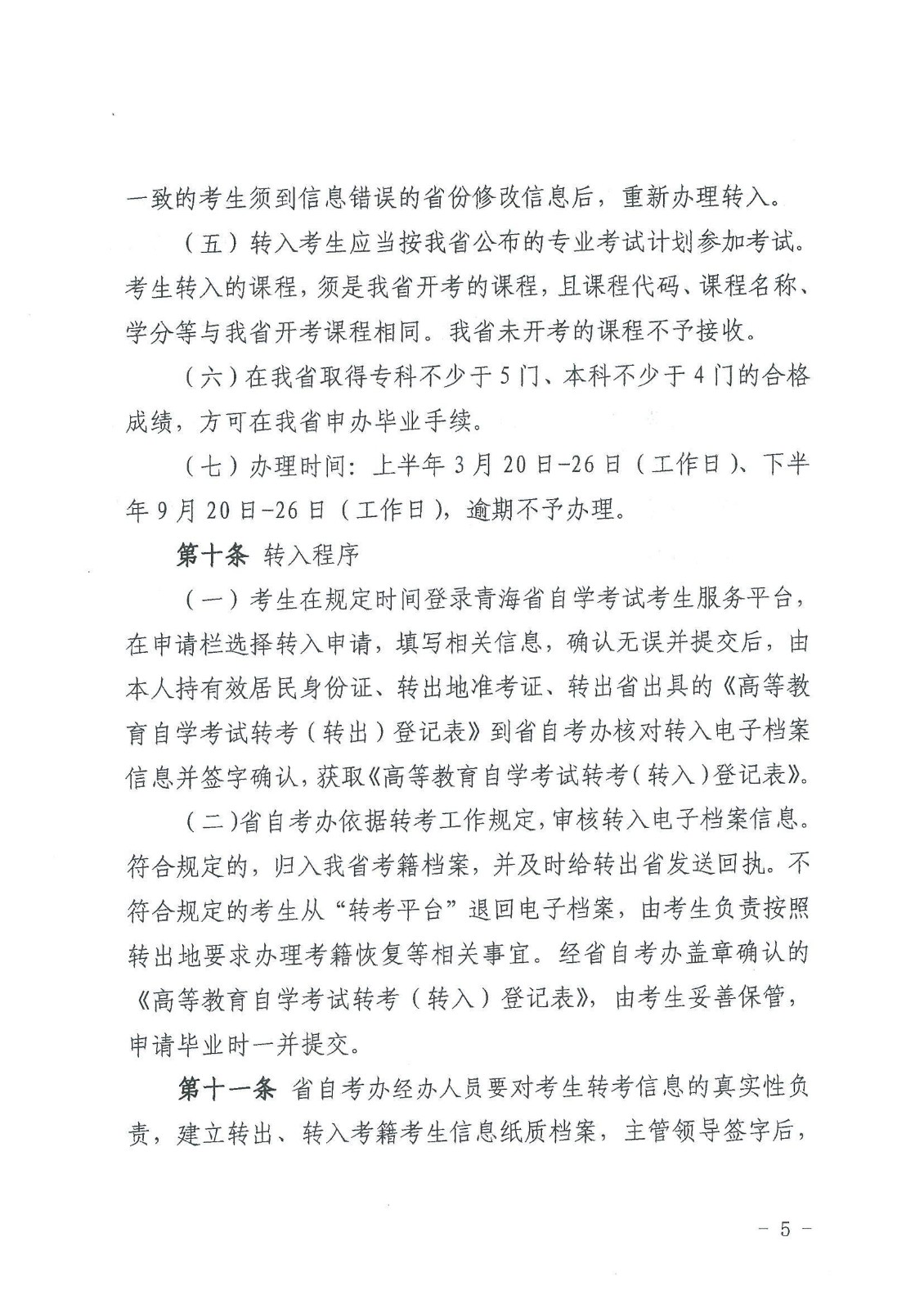
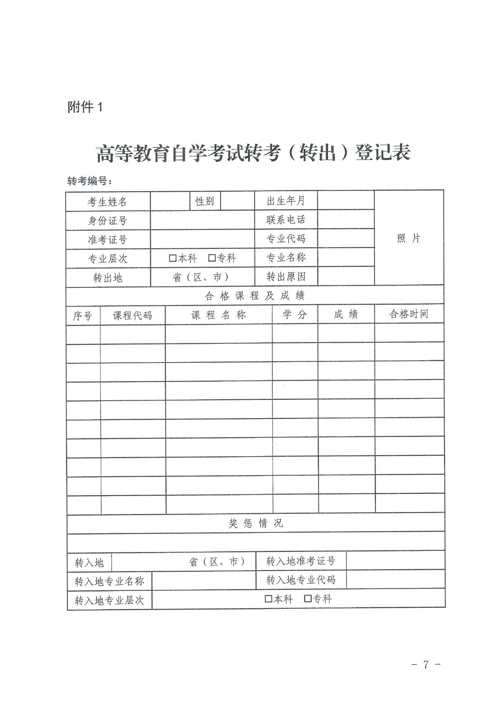
【#自考# 导语】®文档大全网从青海省教育考试网了解到,关于印发2022年青海省高等教育自学考试省际转考实施细则的通知已发布,详细内容如下:










正在阅读:
关于印发2022年青海省高等教育自学考试省际转考实施细则的通知03-26
热闹的跳蚤市场作文500字08-14
直面自我作文700字08-31
上海杨浦2020年下半年自考成绩查询入口(已开通)10-29
土豆发芽了作文200字08-15
清晨的阳光唯美句子精选(5篇)08-06
2017年上半年广东小学教师资格证考试真题及答案:综合素质10-27
我的爸爸初中写人记事作文800字01-23