
一、招生对象
小学一年级入学的法定年龄为6周岁,即2017年8月31日前(含8月31日)出生的儿童;初中七年级招收小学应届毕业生。
二、招生时间
7月1—7日,义务教育阶段适龄儿童少年通过“连云港市新生入学预报名系统”进行入学信息登记并线下现场确认;
7月5—7日,随迁子女到相应公办学校进行现场信息登记;
8月10日前,各学校完成招生工作;
8月底前,各学校完成新生入学报到和分班工作。
三、招生办法
(一)小学一年级招生
本区户籍人口适龄儿童入学。适龄儿童父母(或法定监护人)于7月1—7日期间进行网上信息填报,公办、民办学校不能兼报。初审通过后父母(或法定监护人)持6月30日前依法登记的适龄儿童与父母(或法定监护人)常住户口、合法固定房产(或不动产权)相一致的材料等到学校进行现场确认。因身体状况等确需延缓入学的适龄儿童,其父母(或法定监护人)应当向区教育局基教科提出书面申请并提供县级以上人民医院医学诊断证明,进行核验备案。
随迁子女入学。区教育局根据小学的布局状况和办学规模统筹安排随迁子女入学。在海州湾街道和云山街道暂住的随迁子女,由父母(或法定监护人)于7月5—7日到海州湾小学登记信息;在墟沟街道暂住的随迁子女,由父母(或法定监护人)于7月5—7日到东港小学登记信息;暂住在其他街道的随迁子女到相对应施教区学校登记。登记时,需携带户口簿、公安部门于6月30日前签发的有效居住证等材料。
因个人原因错过报名时间的,于8月20日到东港小学登记信息。
(二)初中七年级招生
本区户籍小学毕业生升入初中报名时,父母(或法定监护人)于7月1—7日期间进行网上信息填报,公办、民办学校不能兼报。初审通过后父母(或法定监护人)持有6月30日前依法登记的适龄少年与父母(或法定监护人)常住户口、合法固定房产(或不动产权)相一致的材料等到学校进行现场确认。
外省市、外县区户籍的小学毕业生,需要在本区升入初中的,由区教育局统筹安排入学。在墟沟街道、海州湾街道、连岛街道和云山街道暂住的随迁子女,由父母(或法定监护人)于7月5—7日到新港中学登记。暂住在其他街道的随迁子女到相对应施教区学校登记。登记时,需携带户口簿、公安部门于6月30日前签发的有效居住证等材料。
因个人原因错过报名时间的,于8月20日到新港中学登记信息。
(三)民办学校招生
民办学校要严格遵照招生政策、计划和纪律要求,规范制定招生简章(方案),明确招生计划、时间安排、报名与录取方式、收费项目和标准,并向社会公开不提前组织报名或变相报名、不举行任何形式测试面试、不与任何培训机构挂钩。民办学校要将招生简章以及宣传方案等报区教育局审批后,向社会公开发布。民办学校和公办学校于7月1—7日期间同步接受适龄儿童少年通过“连云港市新生入学预报名系统”进行信息填报。2023年连云港市苏州外国语学校小学一年级招生计划数90,初中七年级招生计划数110。预报名人数未超计划的要一次性全部录取;预报名人数超过计划的,必须对所有预报名学生以电脑随机派位方式录取。九年一贯制民办学校在满足具有三年以上本校学籍学生直升初中部需求后,仍有缺额且预报名数超缺额数的,须对所有预报名学生以电脑随机派位方式录取。未被民办学校电脑派位录取、被录取后又放弃的,由区教育局统筹安排。
(四)残障儿童少年入学
积极推进融合教育,按照“全覆盖、零拒绝”要求,积极做好适龄残障儿童少年的入学安置工作,确保建档立卡适龄残障儿童少年安置到位。
(五)政策性入学
烈士等优抚人员子女。根据《关于进一步加强和改进公安英烈和因公牺牲伤残公安民警子女教育优待工作的通知》(公政治﹝2018﹞27号)、《关于做好公安英烈和因公牺牲伤残公安民警子女教育优待工作的意见》(连公局〔2018〕172号)等有关文件规定,对烈士、因公牺牲或伤残、驻国家艰苦边远等地区及从事飞行、潜艇、航天、涉核等高风险、高危害岗位工作的军人警察等,其适龄子女入读义务教育学校的给予优先安排。
驻连部队现役军人等子女。根据《连云港市军人子女教育优待实施办法》(连政联﹝2015﹞1号)、《关于建立全市消防救援队伍职业保障和社会优待机制的通知》(连政办发﹝2019﹞24号)等,凡符合规定的驻连部队军人、救援消防人员等子女入读义务教育学校的,户籍在连云区的由区教育局统筹安排。
高层次人才子女、来连云区投资人员子女。按市、区有关文件政策执行。
四、招生要求
1.加强组织领导。招生入学工作事关人民群众切身利益,事关教育公平和社会和谐稳定。各学校要全面准确领会国家和省、市、区有关招生工作新政策、新要求,进一步提高政治站位,落实招生主体责任。各学校要成立招生工作领导小组,切实加强招生组织领导,周密制定招生工作方案,并将方案于6月22日前报区教育局基教科审核备案。
2.严肃招生纪律。各学校要认真学习教育部、省教育厅、市教育局、区教育局有关招生入学工作纪律要求,深化落实《严禁中小学、职业学校违反招生工作纪律的规定》(连委教〔2017〕6号),按照“谁主管、谁负责”原则,严禁提前掐尖招生、超计划招生、违规跨区域招生,严禁招收借读生、复读生,严禁出现人籍分离、空挂学籍、学籍造假等。对招生过程有章不循、失职渎职等行为的单位及当事人、责任人,依法依规严肃追责。
3.加大监管力度。各学校要深入落实《连云区教育局关于进一步优化营商环境工作实施方案》(连区教〔2022〕112号),全面落实教育惠企优企政策,做好高层次人才子女入学工作,保障随迁子女入学,进一步简化手续,推动电子证照应用,优化区域招生流程,助推营商环境优化。区教育局将进一步夯实责任,对招生计划、过程、结果等实施监督,持续推进违规办学行为工作督查和专项治理,坚决查处招生工作中的违规违纪行为。
4.营造良好氛围。各学校要加强招生政策宣传,全面推进信息公开,积极开展招生宣讲、咨询活动,让招生政策大众知晓、家长理解、社会支持。要及时回应人民群众教育关切,并切实为广大学生和家长提供全面、周到、热情的招生服务。要完善突发事件处理机制,做好风险防控和舆情引导工作,努力营造良好的教育招生生态。
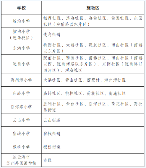
2023年连云区小学招生施教区范围:
2023年连云区初中招生施教区范围: