【#中考# 导语】©文档大全网从上海教育网了解到,2022上海中考网上报名信息确认开始!中考日程表出炉,详细内容如下:

根据《上海市教育委员会关于做好2022年本市高中阶段招生报名工作的通知》(沪教委基〔2021〕55号)和《上海市教育委员会关于做好2022年全日制普通中等职业学校自主招收本市初中应届毕业生中来沪人员随迁子女报名工作的通知》(沪教委职〔2021〕37号)文件规定,本市中等学校高中阶段招生(以下简称“中招”)网上报名及信息确认将于3月1日(星期二)开始。
一、符合本市中招报名条件的本市在校应届初三学生(简称“应届生”)报名工作
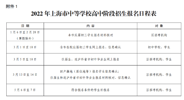
应届生可于3月1日(星期二)10:00起至3月10日(星期四)12:00,登录上海市教育考试院“上海招考热线”网站(www.shmeea.edu.cn)进行网上报名。请学生和家长(监护人)按照《2022年上海市中等学校高中阶段招生报名日程表》(见附件1)上的时间,根据学籍学校的统一安排进行网上报名和信息确认。若在规定时间内由于网络等原因无法上网报名,请及时与学籍学校联系,由学校协助完成报名。
特别提醒:回户口所在地(居住证登记地等)参加报名的应届生还须于3月13日(星期日)至14日(星期一)前往跨入区的招考机构进行跨区信息确认,各区报名信息确认地点和时间见《2022年上海市中等学校高中阶段招生报名各区信息确认安排一览表》(见附件2)。
二、符合本市中招报名条件的往届初中毕业生(简称“往届生”)和返沪参加中招报名的外省市初中毕业生(简称“返沪生”)报名工作
往届生和返沪生可于3月5日(星期六)10:00起至3月10日(星期四)12:00,登录上海市教育考试院“上海招考热线”网站(www.shmeea.edu.cn)自行进行网上报名。
往届生和返沪生完成网上报名后,须于3月13日(星期日)至14日(星期一)前往报名所在区的招考机构,现场确认报名信息,确认时须带好报名证明材料(确认地点和时间见附件2,证明材料要求见附件3)。
三、其他说明
1.学生只限在1个区报名,完成报名信息确认后不可更改信息。
2.符合中职校自主招收随迁子女报名条件的在校应届随迁子女,其网上报名及确认均由区招考机构和就读学校统一组织,与中招报名考生同步进行网上报名和信息确认。
3.符合中招报名条件的本市初中学校随班就读的应届初三残疾学生,可以选择参加中招报名,报考高中阶段普通学校;也可以选择参加本市高中阶段特殊教育学校招生报名。如确有意向报考本市高中阶段特殊教育学校的,须于3月13日前向所在学校提出申请,并通过上海市特殊学生教育评估中心组织的评估。符合中招报名条件的特殊教育学校(含普通学校特教班)应届初三残疾学生和通过评估的随班就读应届初三残疾学生于4月13日-14日进行报名和信息确认。
4.符合本市中招报名条件的补报名学生,如在统一报名时未能取得有效的证明材料,最迟应于2022年5月7日前持有效证明材料向区招考机构提出申请,补报名时间为2022年5月6日-7日。参加补报名的学生从完成报名确认起,享受后续时间段内的本市中招相关政策。




正在阅读:
2022上海中考网上报名信息确认开始!中考日程表出炉04-22
[植树的重要性英语话题作文]高三话题作文:我的植树节800字02-23
什么是T568B接法,为什么国内比较常用B类接法(图文)06-03
2022年上海浦东高级经济师准考证打印时间:11月1日-11月4日10-29
男生女生的秘密作文500字07-23
2019上半年山东小学教师资格证成绩查询时间:4月16日起10-16
2022广西外科主治医师成绩查询、成绩单打印时间及入口【即日起查分9月20日起打印】09-24
事业单位公务员个人年度考核总结10-24
广西来宾2017年秋季学期高一年级期末数学,广西来宾2017年10月自考报名入口02-07
初中教师节作文800字五篇07-15