>
【文档预览】 文档大全网整理发布2021-2022学年湖北武汉武昌区五年级上册数学期末试卷及答案(Word版),前五页预览如下:
本文来源:https://www.wddqw.com/ysWv.html
相关文章:
正在阅读:
2021-2022学年湖北武汉武昌区五年级上册数学期末试卷及答案(Word版)09-07
六年级教师节作文500字10篇09-03
入党思想汇报:2017年入党思想汇报之不可动摇的信仰01-19
医生个人述职报告ppt范本_医生个人的述职报告范本12-28
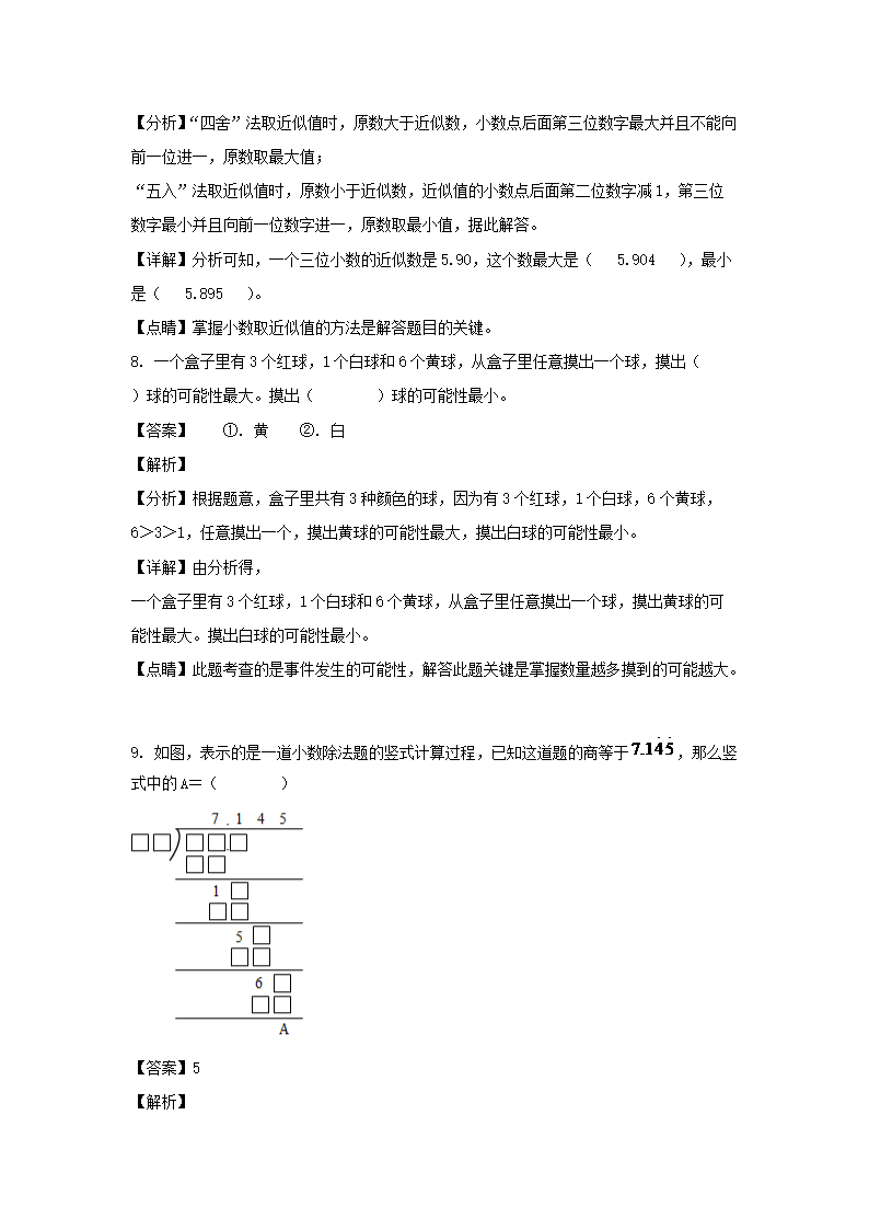
内蒙古2019年初级会计职称考试合格标准为60分11-07
会计主管个人述职报告格式【三篇】08-03
《倾城之恋》读后感1200字范文04-17
蟋蟀一生作文12-21
2018年四川省天府新区信息职业学院招生简章06-01
勇敢的瞬间作文600字05-30
2018年5月浙江商务英语考试准考证打印时间及入口04-10