各县(市、区)教育局、十堰经济技术开发区文教卫局、武当山特区教育局、各高中阶段学校:
为进一步规范我市高中阶段学校招生录取秩序,切实维护广大考生的切身利益,确保2023年十堰市高中阶段学校招生录取工作公平、公正、公开,现将有关事宜通知如下:
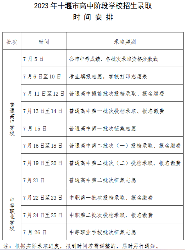
一、录取方式及时间安排
十堰市高中阶段学校招生录取严格按照《2023年十堰市高中阶段学校招生工作方案》(十教发〔2023〕19号)规定执行。招生录取实行远程网上录取,招生学校须在规定时间登录平台查阅投档信息,也可以通过电话或QQ工作群与录取现场加强沟通交流。
(一)录取时间安排
2023年十堰市高中阶段学校招生录取工作从7月11日开始,预计7月26日截止(详细时间安排见附件)。
(二)录取现场地址
录取地点:十堰市车城高级中学
地址:张湾区发展大道中路266号
(三)网上录取地址
录取平台:湖北省高中阶段学校招生管理信息系统
网址:https://gzjd.hubzs.com.cn/
QQ工作群:863754832
录取期间,各招生学校须安排专人及时关注招录系统和QQ工作群工作信息,主要负责人保持电话畅通,及时妥善处理各类信息,确保录取工作顺利进行。
二、工作安排及要求
1.市招生考试院根据各批次学校招生计划数和投档规则,在规定时间内发出学生电子档案,并设置为预录取状态。招生学校可登录平台查阅并下载学生电子档案,考生可以登录平台查询本人录取状态。被预录取到高中阶段学校的学生,报名缴费时间为该批次学校录取名单公布当日,截止时间为名单公布后的第三日,第三日下午5点前招生学校需及时反馈学生报到情况。学生未在规定时间报到而被学校退档的,责任由学生和家长自负。
2.各批次录取结束,十堰市教育局网站和十堰招生考试网将及时发布相关招录信息,对生源不足、未完成招生计划的学校实行公开征集志愿。学生可登录招录平台填报,填报时间为上午九点开始至下午五点截止,按从高分到低分投档录取,录取结果于当日晚上公布。
3.各县(市、区)招生考试机构在录取期间需派1-2名工作人员进驻录取现场,以便协调本辖区学校录取工作,期间食宿费用自理。

点击进入>>>2023年湖北十堰中考录取结果查询入口[已开通]
正在阅读:
2023年湖北十堰中考录取结果查询入口已开通[录取时间安排7月11日-26日]07-20
河南大学2021年艺术类本科专业招生简章,河南大学2017年艺术类本科专业招生简章01-23
2019广西贺州平桂区第二次招聘基层医疗卫生事业单位专业技术人员简章【60人】02-20
爱我就让我承担初中作文11-11
2021年个人年度述职报告范文10篇12-03
总想为你唱首歌作文800字12-24
祭扫烈士墓作文400字05-07
2019安徽中国科学技术大学录取结果查询04-14
2022年广东中级会计职称成绩查询入口已开通(12月30日)12-31
四级听力技巧:女士保留原则02-09
幼儿园小班观察记录与分析措施[5篇]05-17