
《陕西省教育厅办公室关于做好2023年普通中小学招生入学工作的通知》(陕教基一办〔2023〕14号)
《渭南市教育局关于做好2023年全市义务教育学校招生入学工作的通知》(渭教基〔2023〕26号)
二、入学原则
坚持依法保障适龄儿童少年入学。严格落实《义务教育法》等法律规定,落实控辍保学“七长责任制”,建立辖区适龄儿童少年控辍保学台账,切实保障适龄儿童少年接受义务教育的权利。
坚持免试就近入学。按照合理划片、免试就近入学的总体目标,采取划分学区和对口入学机制,根据学校分布和规模、行政区划、交通状况、辖区适龄学生人数及学区内外来随迁子女的数量等因素,科学划定学校服务片区范围。
坚持分类实施。按照“户籍登记为主、住房登记为辅、就业经营补充”的原则,分批次,合理有序安排适龄儿童少年入学,保障随迁子女、适龄残疾儿童少年等特殊群体入学,实现阳光招生目标。
坚持公民办学校同步招生。民办学校招生工作纳入县教育局统一管理,与公办学校同步招生,不得以任何形式提前选择生源。要严格按照县教育局下达的学位数进行招生,不得超计划招生,不得接收插班生。
坚持控制班额。秋季入学的招生计划(学位数)由教育局根据学校办学条件、师资力量等因素编制核准,下达学校执行。严格控制“大校额”“大班额”。
坚持分级管理、属地为主。学校是落实入学工作任务的主体,校长负总责,精细安排,严格资审,确保招生入学工作平稳顺利。
三、入学对象
小学一年级入学对象为年满六周岁(2017年8月31日前出生〈含8月31日〉)的适龄儿童。
初中七年级入学对象为2023年小学毕业生。
凡已取得小学、初中学籍的学生不得报名。
四、入学条件
1.小学一年级分为五类
(1)户籍类:学生户籍属于当地居民户籍(以2023年2月6日以前的户籍登记为准),且与父母在同一户籍簿(城区单位集体户籍的,要以房产作为入学条件)。
(2)房产类:①易地搬迁脱贫家庭子女;②有合法房产(实际入住),且房产所有人与学生户籍在同一户籍簿。
户籍和房产均符合入学条件,只能选择一所学校报名,不能重复报名。
(3)优抚对象类:①烈士子女、符合条件的现役军人子女;②综合性消防救援队伍人员子女;③公安英模和因公牺牲伤残警察子女;④招商引资重大项目投资管理人员子女、引进的高层次人才子女及急需紧缺专业人才子女。
(4)随迁子女类:非富平县户籍,家长在富平县城有稳定工作,有稳定住所,有稳定收入,其子女属于随迁子女。
(5)就业经营类:父母长期在城区经商,有固定门店或营业场所(父母一方是营业执照法人代表,注册时间在2023年2月6日以前)。
2.初中七年级分为四类
(1)在富平县公办小学就读的六年级毕业生,结合户籍、住房等条件,依据单校划片、多校划片和学生自愿相结合的原则,学生持电子学籍信息表(学校盖章)和《富平县2023年义务教育入学通知书》等资料到对口初中办理入学报名手续。
(2)富平户籍未在富平县就读的六年级毕业生,需返回本县就读初中的,家长持户口簿、电子学籍信息表(学校盖章)等资料到户籍所在地镇(办)中心学校登记资审。
(3)富平户籍在城区有房产,且确需在城区上初中的六年级毕业生,家长持户口簿、房产证(不动产证)或网签证及实际居住证明材料(物业费、水电费等)、户籍所在地中心学校出具的同意流出证明、电子学籍信息表(学校盖章)等资料在房产所在地街道办中心学校(房产地属于东华街道办行政区域的,在东华中心学校;房产地属于城关街道办行政区域的,在城关中心学校)登记资审。
城区初中学位占满后,实行学位调配,就近安排到华朱初中。凡不接受调剂的,学生回户籍所在地就读。
(4)九年一贯制学校初中招生采取对口直升的办法免试入学。民办小学毕业的富平籍学生,结合户籍、住房等情况安排入学。城区初中学位占满后,实行学位调配,就近安排到华朱初中。凡不接受调剂的,学生回户籍所在地就读。
五、报名时间
1.小学一年级
第一阶段:户籍类(8月11日)
第二阶段:房产类(8月13日-14日)
第三阶段:优抚对象类(8月15日)
第四阶段:随迁子女类(8月15日)
第五阶段:就业经营类(8月16日)
注:富平户籍父母双方在城区务工,且子女确需在城区上小学的,于8月17日一天内持户口本、务工证明及工资证明、租房合同、户籍所在地中心学校出具的同意流出证明在莲湖初中登记,实行学位调配入学(吕村小学、顺阳小学、华朱小学、何仙小学、东新小学)。凡不接受调剂的,学生回户籍所在地就读。
第六阶段:审核发放通知书(8月20日—8月21日)
2.初中七年级
第一阶段:富平户籍在县外就读小学的毕业生,8月11日到户籍所在地镇(办)中心学校登记资审,城关、东华8月13日报入学专班,学生8月18日到入学专班领取通知书。
第二阶段:富平户籍在城区有房产(实际入住)的小学毕业生,8月12日报名,房产地属于东华街道办行政区域的,在东华中心学校登记资审;房产地属于城关街道办行政区域的,在城关中心学校登记资审。8月13日报入学专班,学生8月18日到入学专班领取通知书。
第三阶段:富平县公民办小学毕业生,8月17日—18日,按照原毕业小学通知的时间,到校领取入学通知书。
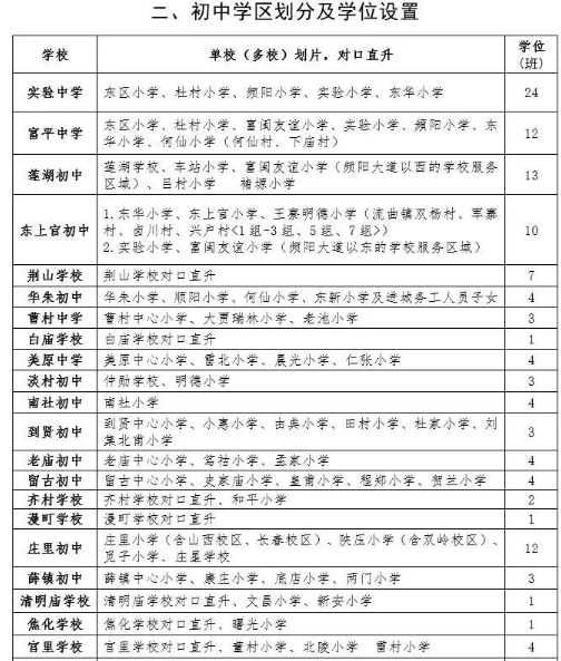
富平县2023年义务教育学校学区划分及学位设置:









正在阅读:
家长速览!2023年陕西渭南市富平县义务教育秋季入学实施方案出台07-26
2019福建厦门市集美大学招聘高层次人才公告【220人】09-05
5.21小满节气祝福寄语11-14
孩子第一天上学祝福语诗词:孩子第一天上学祝福语短信02-17
2022山东青岛市卫生健康委员会直属事业单位招聘第三批拟聘公示08-26
2022年江苏南京统计师考试时间延迟举行10-28
四月情人节浪漫的祝福语12-05