【#高考# 导语】®文档大全网高考频道从山东省教育厅了解到,2023年山东高考各批次录取结果今日12:00后公布,具体如下:

8月3日(今天)12:00后普通类、体育类常规批第3次志愿,艺术类专科批第2次志愿,春季高考专科批第2次志愿录取结果可查,8月4日—5日每天9:00——18:00夏季高考和春季高考双录取学生进行选择确认
一、录取查询
根据山东省教育招生考试院发布消息,我省2023年普通类和体育类常规批第3次志愿、艺术类专科批第2次志愿、春季高考专科批第2次志愿录取结果将于今天(8月3日)12:00后开放!考生可通过以下方式查询录取结果。
(一)短信推送。山东省教育招生考试院将为已录取的考生推送短信,考生接收短信的手机号为高考报名使用的手机号。
(二)山东省教育招生考试院门户网站查询。考生可登录山东省2023年普通高考录取查询平台(https://cx.sdzk.cn/)查询本人录取结果。
(三)“爱山东”APP查询。
(四)国家政务服务平台查询。
特别提醒:每位考生只有一次被录取的机会,考生一旦被一所大学录取,则不会再被其他大学录取。如果不想去被录取的大学,无法申请退档,只能放弃入学资格,请考生谨慎对待。

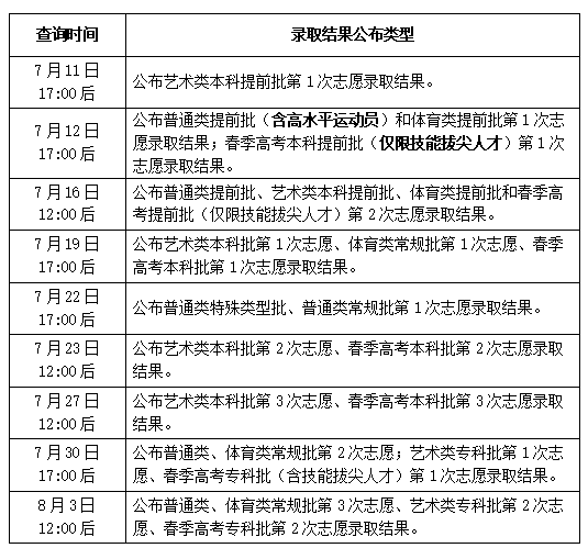
二、录取结果查询时间及类型

正在阅读:
2023年山东高考各批次录取结果今日12:00后公布08-04
八年级下册地理知识点总结(浙教版)11-03
给手机换电池作文600字10-17
幼儿成长故事阅读五篇09-12
2018年学校党支部工作计划【五篇】04-22
2022年云南德宏中考体育考试项目12-18
www.cifa.org.cn/www.coscoqmc.com.cn10-19
大学生自我评价100字以上10篇07-26