
答:2023年度全国会计专业技术初级、高级资格考试报名继续采取网上报名和网上付费(高级资格考试不收费)。第一阶段报名自2023年2月13日10:00开始,至2月17日24:00结束;第二阶段报名自2023年2月24日10:00开始,至2月28日12:00结束。
考试报名及缴费通过“全国会计资格评价网”(http://kzp.mof.gov.cn)进行,考试报名在2月28日12:00截止,初级资格缴费在2月28日18:00截止。
登录网上报名系统后,应先查看报名流程和报名要求,然后再按要求操作。报考人员注册报名后,请务必牢记报名注册号和密码,以便查询及修改信息、打印准考证及查询成绩。为及时获取相关考试信息,建议报考人员关注“上海财政”微信公众号。
2.问:考试属地化管理有何要求?
答:根据国家对专业技术人员资格考试实行属地化管理的要求,在本市报名参加会计专业技术资格考试,应具有本市户籍(或在本市普通高等院校在读学习),或持有《上海市居住证》(在有效期内),或近2年内(计算时间为2021年1月至2022年12月)在本市累计缴纳社会保险满12个月,或报名时本市社保处于正常缴费状态,而且还必须同时符合其他报名条件。其中,缴纳社会保险的次数和时间以上海市大数据中心提供的数据为准。
3.问:什么是报名制?网上报名如何操作?
答:为加强会计职业道德教育及会计诚信体系建设,2023年度会计资格考试上海考区继续实行报名制,即由报考人员完全符合文件所规定的报名条件,并对所有事项的真实性负责并承担责任。报考人员应按照网上报名流程,签署书。
上海考区办公室将在合格标准公布后采用多种方式对合格人员的报考资格进行审验。具体事宜,届时请关注“上海市财政局”或“上海财政”微信公众号。
4.问:什么是报考资格的“数据比对审验”?在报名系统预注册提交报名基本信息后,何时可以查询审验结果?
答:2023年度会计高级资格考试上海考区报名审验方式实行在线数据比对,即报考人员预注册提交基本信息后,系统会自动与会计人员信息库和社保信息相关数据进行比对分析,符合报考条件的方可继续报名;不符合报考条件的,则不接受报考并反馈不符合报考条件的原因。因会计人员信息登记错误或不完整而审验不通过的报考人员,应先通过“上海市会计人员信息管理系统”补充登记信息或进行信息变更,然后方可在上海考区报名期间再次进行预注册(补充登记或信息变更方法详见问题6)
报考人员在全国会计资格评价网预注册并成功提交报名基本信息后,一般会在5分钟后查询到审验结果。查询审验结果时,仍需选择“注册”通道,填写预注册信息。由于数据比对及审验结果反馈需要时间,建议考生在报名截止时间即2月28日12:00前预留提交预注册信息和查看审验结果的时间。
5.问:报考人员因提交不实信息、伪造报名资质资料等不正当手段获取考试资格,或明知不符合报名条件而报名,以及报考人员存在考试违纪违规行为的,将承担什么后果?
答:报考人员应如实选择报名条件并填写报名信息。对于提交不实信息、伪造报名资质资料等不正当手段获取考试资格或明知不符合报名条件而报名的,取消其考试成绩,并将相关事项记入考试诚信档案库。
报考人员存在考试违纪违规行为的,将按照《专业技术人员资格考试违纪违规行为处理规定》(人社部令第31号)进行处理。考试结束10个工作日后,考试违纪违规人员信息和处理意见会在上海市职业能力考试院网站(rsj.sh.gov.cn/spta.shtml)公示。
考试结束后,全国会计考办和本市考试管理机构还将采用技术手段并组织专家进行雷同答卷甄别和判定。对认定为雷同答卷的,按规定给予成绩无效处理,涉及违纪作弊的按相关规定追加处理。
依照《中华人民共和国刑法修正案(九)》相关法条规定,代替他人或者让他人代替自己参加考试;使用伪造、变造的或者盗用他人的身份证件;提供或使用无线电设备等作弊器材;提供或买卖试题、答案;组织或协助组织作弊等均属犯罪行为,依法承担刑事责任。
6.问:报名参加全国会计专业技术高级资格考试为什么先要完成本市会计人员信息登记?何时登记?如何登记?
答:2023年度会计高级资格考试上海考区报名审验方式实行报考资格在线数据比对审验,本市会计人员信息库是最主要的数据来源和依据。未完成本市会计人员信息登记的人员,无法审验其是否具备报考资格,因而无法完成报名。会计人员进行信息登记和信息变更,可通过“上海市会计人员信息管理系统”(https://www.czj.sh.gov.cn/ACM/userLogin.jsp,下同)在线操作。相关要求详见“上海市财政局”网站(www.czj.sh.gov.cn)“专题-会计之窗-个人办事-会计人员管理-会计人员信息登记”栏目。
如果报考人员已在外省市进行会计人员信息登记,但目前在本市工作的,根据会计人员管理有关规定,应先办理会计人员跨省调转,将会计人员信息转入本市后方可报考。会计人员可在上海市会计人员信息管理系统登录或注册后,通过“调入上海”模块提出调入申请。审核通过的,会计人员信息调入本市。具体调转事宜详见“上海市财政局”网站“首页-热点业务-办理会计人员信息跨省调转相关问题的通知”。
本市全日制普通高等院校在读学生或在本市未从事会计工作的人员,报考初级资格考试也需要完成本市会计人员信息登记,以便于成绩合格后的资格审验。
7.问:报考初级资格有何学历要求?
答:报名参加会计专业技术初级资格考试的人员,必须具备国家教育部门认可的高中毕业以上学历。“高中学历”包括完成普通高中、普通中专、成人中专、职业高中、技工学校教育后取得的学历。“中本贯通”在读学生,在读期间若未取得国家教育行政部门认可的高中及以上学历证书,则暂不具备国家教育行政部门认可的“高中及以上学历”。
8.对报考高级资格人员的学历有何要求?什么是第二学士学位?其与双学位有何不同?
答:报名参加会计专业技术高级资格考试的人员,必须具备国家教育行政部门认可的大学专科(含)以上学历(学位),并符合相应级别的年限要求。
根据《高等学校培养第二学士学位生的试行办法》(〔87〕教计字105号)规定,“第二学士学位”是指经教育部批准设置第二学士学位专业的高校,按照招生计划,经统一考试后录取进校学习的一种培养方式,学制一般为二年,招生对象主要是大学毕业并获得学士学位的在职人员,完成“第二学士学位”教学计划规定的各项要求,成绩合格,准予毕业的,由学校发放第二学士学位毕业证书和学位证书,其学历层次属于大学本科后教育。
“双学位”有辅修学士学位、双学士学位等学位授予形式,一般是高等学校在教学改革中,为调动学生学习积极性、拓宽知识面,允许跨专业选修课程的学生,在本科学习阶段学习本专业的同时,辅修另一学科专业的学位课程,达到要求者可同时获得辅修专业学科的学士学位,不单独发放辅修或双学士学位证书,其学历层次仍为大学本科。因此,“双学位”不属于“第二学士学位”,不能按第二学士学位报考。
9.问:计算会计师职责相关工作年是否考虑继续教育完成情况?
答:根据会计人员继续教育规定,“会计人员自依法合规从事会计工作次年起,需每年完成财政部门认可的继续教育。”因此,在报名审验时,系统会与本市会计人员信息库中的继续教育记录进行比对,即报名年度前5年内需至少具有3次继续教育记录。
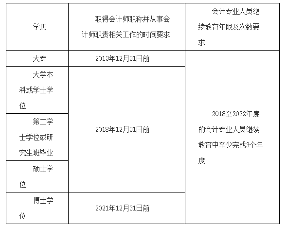
下表列示了不同学历水平的人员,今年报考高级资格考试工作年限的最低要求,供考生参考:

答:根据财政部规定,会计专业技术人员参加继续教育取得的学分,在全国范围内当年度有效。报考人员在其他省市参加继续教育的相关信息,可通过“上海市会计人员信息管理系统”中的“调入上海”模块办理会计人员信息跨省调入,或通过“继续教育抵免申请”模块进行补充登记。
11.问:香港、澳门和台湾居民报名参加考试有何要求?
答:根据财政部、人事部《关于修订印发〈会计专业技术资格考试暂行规定〉及其实施办法的通知》(财会〔2000〕11号)的有关规定,对符合报名条件的香港、澳门、台湾地区居民,均可报名参加相应级别的会计专业技术资格考试。港澳台居民报名参加会计专业技术资格考试,应具备相应级别报名条件,具有中华人民共和国教育行政主管部门认可的学历或学位证书、居民身份证明(香港、澳门、台湾居民应提交本人有效身份证明)等证明材料。
符合报名条件并在本市合法就业或求学的香港、澳门和台湾居民,可在本市报名。需要特别说明的是,所有报名参加考试人员,均应在其报名所在地参加考试。
12.问:中国(上海)自由贸易试验区临港新片区境外人士报名参加考试有何特殊要求?
答:根据上海市人力资源和社会保障局《关于印发<中国(上海)自由贸易试验区临港新片区境外人士参加专业技术类职业资格考试试行管理办法>的通知》(沪人社规〔2019〕40号)的有关规定,符合报名条件的中国(上海)自由贸易试验区临港新片区(以下简称新片区)合法工作的境外人士,可报名参加相应级别的会计专业技术资格考试。新片区境外人士报名参加会计专业技术资格考试,应具备相应级别报名条件,具有中华人民共和国教育行政主管部门认可的学历或学位证书、从事相关工作年限的有关材料、本人有效身份证明、以及在新片区合法工作的相关材料。
符合报考条件的新片区境外人士,须在2023年2月13日10:00至2月17日24:00向新片区管委会申请资格审验。经审验通过,方可在2023年2月24日10:00至28日12:00登录报名系统完善信息并在2月28日18:00前完成缴费。具体审验要求请咨询新片区管委会(电话:68289698-8115)。
13.问:驻沪部队现役军人是否可以在上海考区报考?
答:驻沪部队现役军人须使用本人有效居民身份证报名,不得使用军官证报名。报名信息中的“工作单位”栏应填写服役单位,否则将视为一般报考人员。报考初级考试的,成绩合格后,需提供本人有效居民身份证、本人驻沪部队现役军人身份材料及国家教育行政主管部门认可的学历或学位证书进行资格审验。报考高级考试的,预注册时需勾选“驻沪部队现役军人”,并提供符合报考条件的国家教育行政主管部门认可的学历或学位证书、从事相关工作年限的有关材料、本人驻沪部队现役军人身份材料,经审核通过后方可报名。
14.问:如何输入姓名中的冷僻字?
答:报考人员姓名中的冷僻字无法输入的,进入报名系统后,应在姓名中的冷僻字位置,在英文半角状态下输入两个“_”(下划线)代替,并于报名完成后由本人通过“人事考试业务受理系统”(手机登录“上海人社”APP或电脑登录http://www.rsj.sh.gov.cn/ksy/ywslsb/)在线提交“人事考试报名信息修改申请”,具体操作及注意事项详见《上海市职业能力考试院网上业务受理系统试运行公告》(http://www.rsj.sh.gov.cn/xxzsp/ksy/kstx/202109/t20210906_1310704.shtml)。在下载打印准考证后,报考人员可联系上海市职业能力考试院(咨询电话:96999001)进行确认。未勘误登记的,将无法参加考试。
15.问:网上报名须注意哪些事项?
答:(1)考试报名前,报考人员应仔细阅读相关文件要求,慎重报考,缴费确认后,均不办理退费。
(2)报考人员应对报名系统中输入信息的真实性、有效性负责。
(3)报考人员不得以他人身份报名。否则,由此引起的纠纷,由报考人员承担全部责任。
(4)境内报考人员需使用本人有效居民身份证、港澳台报考人员使用本人有效身份证件(建议使用有效的港澳台居民居住证)、上海自贸区临港新片区的外籍报考人员使用《外国人来华工作许可证》报名和参加考试。所有报考人员不得使用护照报名和参加考试。
(5)同一报考人员在一个年度内同一等级只能参加一个批次的考试,报名与考试时使用的身份证明必须一致。
(6)报名系统支持IE浏览器及部分国内主流浏览器。报名时建议使用IE11及以上版本、火狐、谷歌或360等浏览器,并按要求进行设置。如使用除上述浏览器以外的其他浏览器或未按要求设置浏览器,可能会出现无法进入报名系统、无法支付、无法上传照片等异常情况。浏览器的具体设置要求,详见报名流程。
(7)所有报考人员均应先注册、后报名。对于以前年度已注册但没有通过考试的报考人员,今年报考时需要重新注册。高级资格考试报考人员应先预注册,经审验符合报考资格后方可完善信息和缴费。
(8)报考人员注册成功,请务必牢记报名注册号和密码,以便在报名期间登录系统修改、查询信息使用。如果遗忘注册号或登录密码,可在登录界面下方点击“找回注册号”按钮,按要求输入注册时填写的信息即可找回。其中,“找回注册号”需要填写证件号码和姓名;“找回密码”还需要填写注册时的联系电话和重置密码安全问题及答案。注册过程中遇到问题可以通过查看“操作说明”和使用登录界面“咨询答疑”功能了解报名系统操作流程及常见问题。
(9)报名期限内,报考人员可在完成缴费前自行修改部分信息。在报名确认及缴费成功后,报考人员所提交的所有信息均无法修改。
(10)报考初级资格考试的报考人员,通过报名系统提交报名信息并缴清费用后,方为报名成功并得到报名已确认信息。未在2月28日18:00前完成初级缴费的报考人员,视为自动放弃报名,届时将不能参加考试。
16.问:如何理解网上报名系统中的“地市”和“报名点”?
答:报名系统中的“地市”和“报名点”,是指初级报考人员自行选择的参加考试的行政区。原则上,初级报考人员均安排在所选行政区的相关考点参加考试。如果报名人数超过相应行政区的机位限额,将视考试资源实际情况,统筹调剂安排至本市其他行政区参加考试。
高级资格考点全市统一安排。
具体的考点考场、考试日期、时间和场次,均由计算机随机编排,请以准考证为准。
17.问:照片处理工具如何使用?上传照片的要求和用途是什么?
答:(1)照片审核处理工具是审核处理报名照片的工具,只有审核通过的电子照片才能在注册时正常上传。上传的电子照片将在准考证、会计专业技术资格证书上使用。请报考人员务必按要求设置和进行操作。
(2)照片源文件必须是标准证件数字照片(白色背景,JPG格式,大于10KB,像素大于等于295×413)。报考人员应下载照片审核处理工具,按照规定要求对报名照片格式进行预处理(如照片符合要求,将自动裁切出符合要求的照片;点击“保存照片文件”按钮,保存审核合格后的照片文件;默认文件名为“报名照片.JPG”)。通过审核后再上传照片文件,以免影响后续报名操作。电脑中安装有以前年度照片审核处理工具的,应先卸载。重新下载安装新的照片审核处理工具后,方可正常使用。
(3)为保证照片清晰度,禁止将像素数量不满足要求的照片放大后使用。
(4)报考人员应对照片质量负责。如因照片质量影响考试或证书制作和领取的,由报考人员本人负责。
18.问:报名费与考务费是多少?如何支付?如何取得缴费票据?
答:(1)经本市物价管理部门批准,报考初级资格的人员每人应交报名费10元、考务费每科目40元。报名费、考务费均通过“上海市一网通办公共支付平台”一次性在线支付。考生可选择网银、微信或支付宝任一支付方式进行在线支付。
考试缴费在2月28日18:00截止。逾期未成功缴费视为报名失败。
请特别注意:如页面未立即显示“成功支付”,请先前往所选择的支付方式中查看是否已经扣款。如已扣款成功,说明已经支付,请耐心等待系统状态更新,不要重复缴费。确因网络等原因重复缴费的,待报名结束系统核对确认后,将退回重复缴费部分。具体到账时间视不同支付方式而定。
报考人员缴费成功后,可在缴费期间返回“全国会计资格评价网”报名系统,点击“网上缴费”按钮,开具并下载打印“上海市非税收入通用票据(电子)”。
报名结束后,票据打印功能同时关闭。如需票据,可在“随申办”中的“专属-财产&企业-电子票据”中尝试下载打印。
(2)报考高级资格的人员,免缴报名费和考务费。
19.问:报名结束后如何查询会计资格考试已报考的科目或报名状态?
答:报名结束后,网上报名系统关闭,考生将无法登录。如需查询报考科目或查询报名状态,可在财政部会计资格评价中心网(http://kzp.mof.gov.cn)“报名状态查询”栏目中查询。
20.问:如何订购考试大纲和考试辅导教材?
答:2023年度全国会计专业技术资格考试使用全国会计专业技术资格考试领导小组办公室制定的2023年度初级、高级资格考试大纲。考试大纲在财政部网站及全国会计资格评价网公布,考生可免费下载。报考人员报名时,也可根据提示,自愿订购考试大纲和辅导用书(该考试大纲和辅导用书,作为指导报考人员复习备考之用,不作为考试指定用书)。
报考人员在报名时,可点击报名系统中的“教材订购”按钮,根据操作提示自愿订购;报名结束后,可在中国财经出版传媒集团旗下的天猫旗舰店(https://jjkxcbs.tmall.com/;http://zcgpts.tmall.com;https://zgczjjcbs.tmall.com/)购买。
书款支付、教材配送等与订购考试大纲或考试辅导教材有关的事宜,请直接与相关出版社联系。考生购书后可关注出版社相关微信公众号,以便及时获取辅导用书的物流信息。
21.问:何时打印准考证?
答:成功报名的报考人员应于2023年5月8日10:00至5月11日24:00期间,登录“全国会计资格评价网”(http://kzp.mof.gov.cn)下载并打印准考证。
未下载打印准考证的,无法参加考试。请报考人员妥善保管准考证、牢记准考证号,以便查询成绩时使用。
22.问:考试前遗失了身份证或准考证怎么办?
答:遗失身份证的报考人员,参加考试前应及时到公安部门补办临时身份证或由公安部门出具身份证明材料(须带照片)。
遗失准考证的报考人员,请在准考证打印时限内再次下载打印。
23.问:何时可以查询考试成绩?如何申请成绩复核?
答:根据全国会计考办考务工作日程安排,2023年6月16日前,在“全国会计资格评价网”和“上海市财政局”网站公布初级考试成绩;2023年6月30日前,在“全国会计资格评价网”和“上海市财政局”网站公布高级考试成绩。考生可通过“上海市财政局”或“上海财政”微信公众号等媒体查询。
会计专业技术高级资格考试考生如对本人考试成绩存有异议,可在成绩公布后30日内,由本人通过“人事考试业务受理系统”(手机登录“上海人社”APP或电脑登录http://www.rsj.sh.gov.cn/ksy/ywslsb/)在线提交“人事考试成绩复核申请”,具体操作及注意事项详见《上海市职业能力考试院网上业务受理系统试运行公告》(http://www.rsj.sh.gov.cn/xxzsp/ksy/kstx/202109/t20210906_1310704.shtml)。成绩复核不对试卷进行重评,复核结果一般在受理截止日后一个月内反馈考生。
会计专业技术初级资格考试原则上不受理成绩复核。对正常参加考试但成绩为零分、缺考或违纪等异常情况的考生,可联系上海市职业能力考试院(咨询电话:96999001)。
原文标题:2023年度全国会计专业技术资格考试上海考区初级、高级资格考试报名相关问题解答
正在阅读:
2023年上海初级、高级会计资格考试报名相关问题解答02-09
给同事元旦节祝福语三篇01-30
文言文:苏辙《追和陶渊明诗引》原文译文03-01
2023年甘肃省张掖市甘州区引进人才85人公告(报名时间3月17日至4月10日)03-20
2017年成人高考高起点历史地理模拟试题及答案(2)06-15
我喜欢的经典作品作文500字02-02
陕西:西北农林科技大学2023年接收推免研究生拟录取名单公示10-20
难忘的一天作文400字06-27