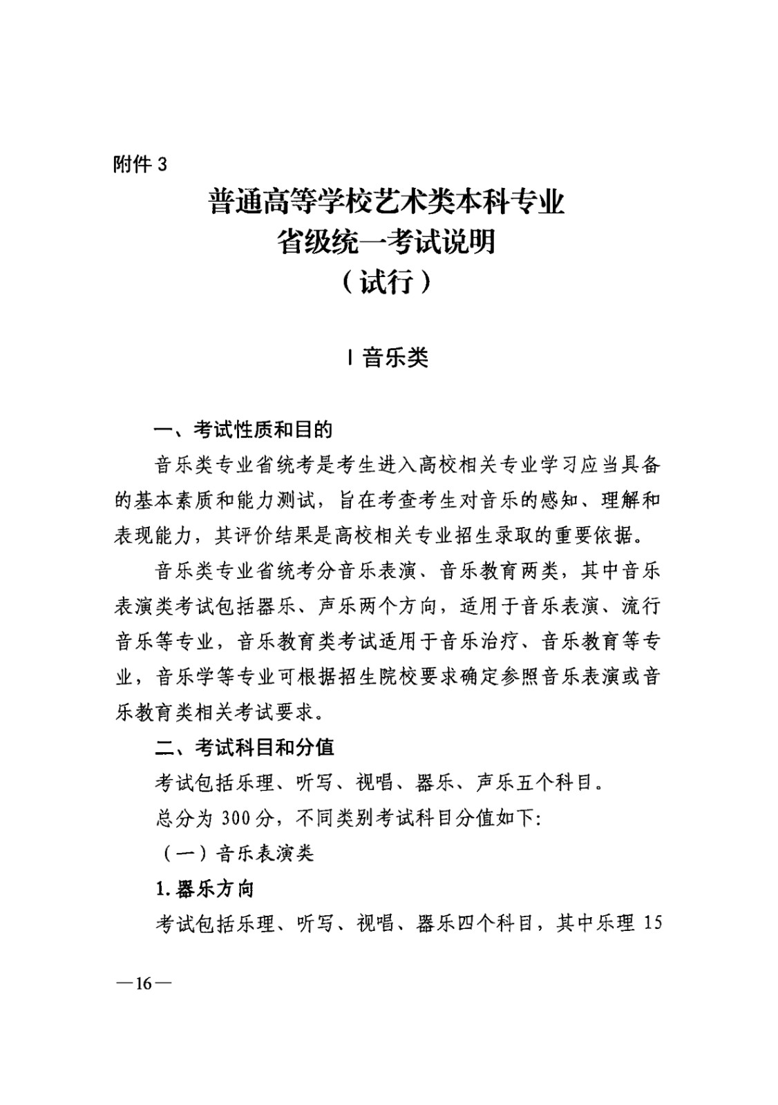
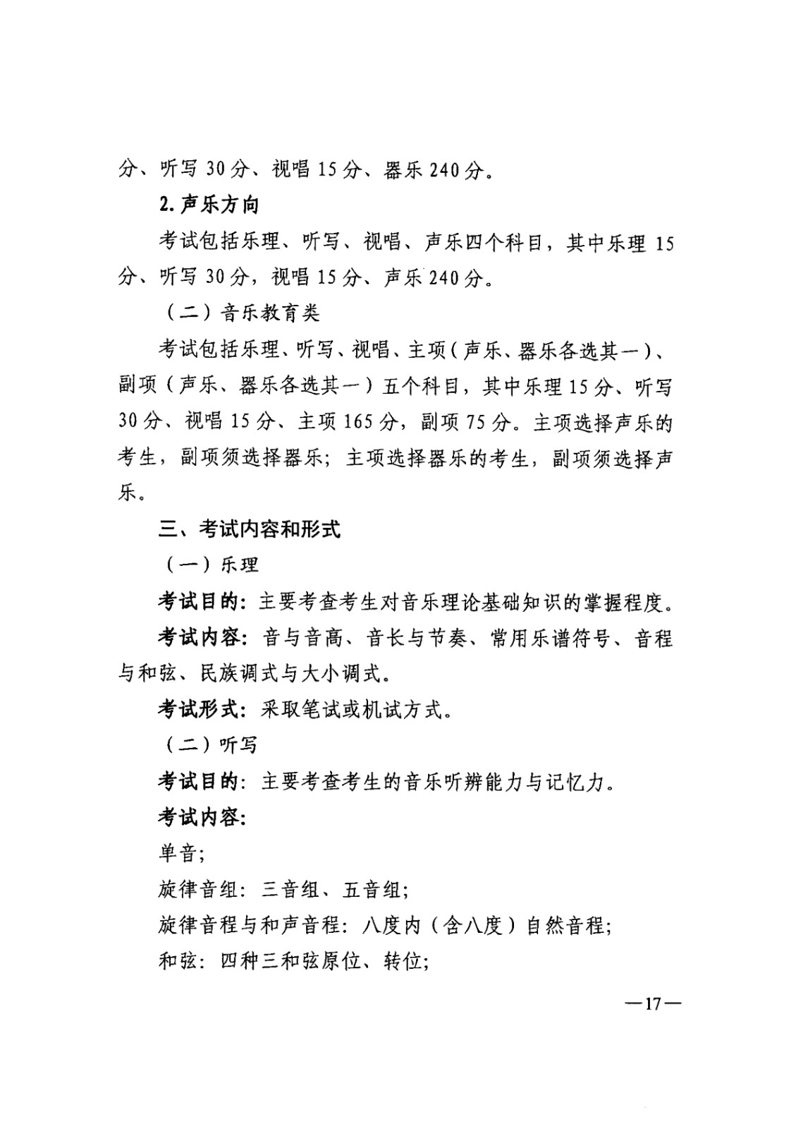
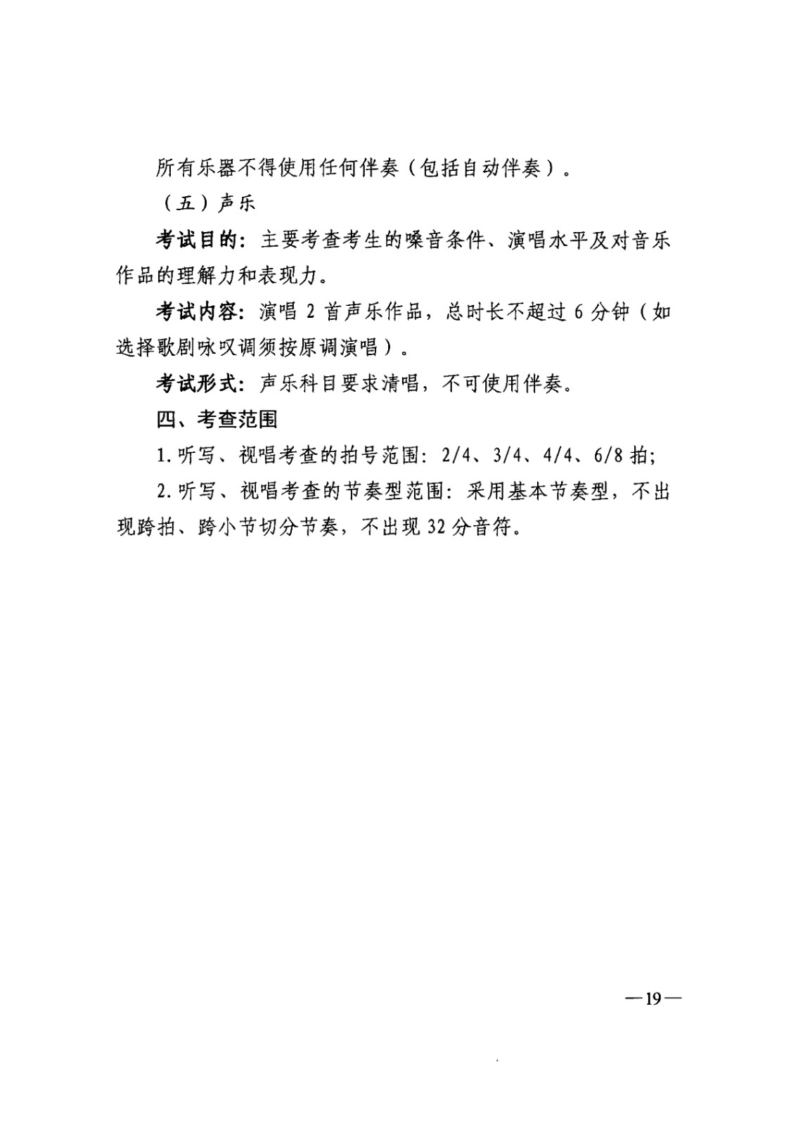
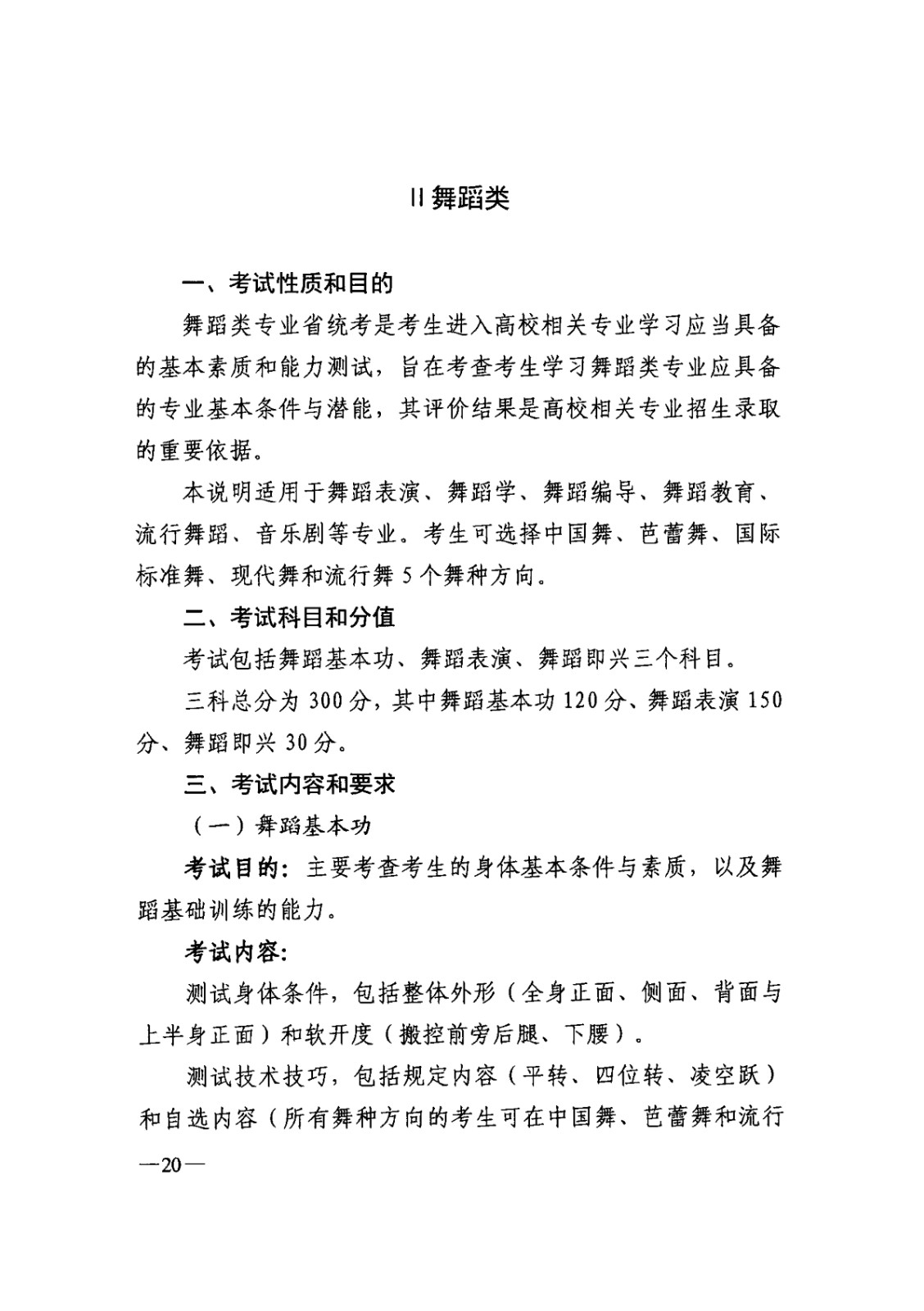
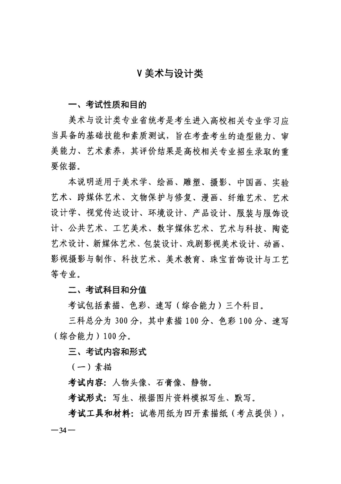
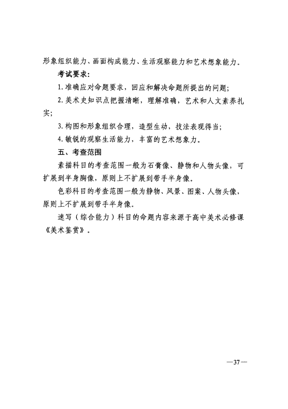
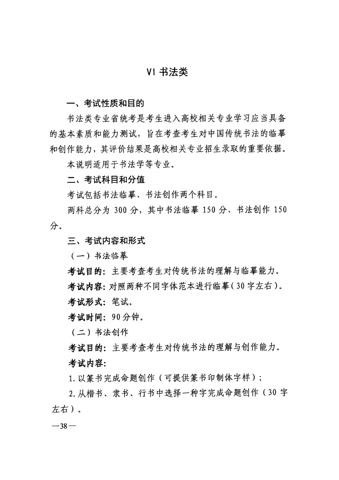
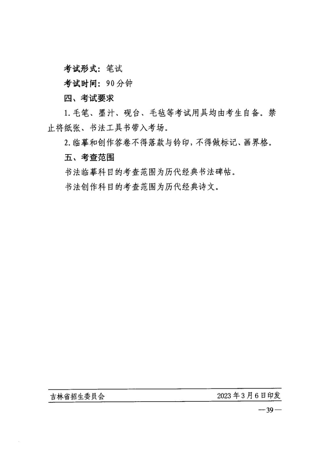
【#艺术高考# 导语】©文档大全网艺术高考频道从吉林省教育考试院了解到,吉林省普通高等学校艺术类专业考试招生工作实施方案已公布,具体如下:








































原文标题:关于印发《吉林省普通高等学校艺术类专业考试招生工作实施方案》的通知
文章来源:http://www.jleea.com.cn/2023/0314/4445.html
正在阅读:
四年级上册英语寒假作业答案2021,小学四年级上册英语寒假作业答案大全01-23
初二议论文:训言启示_550字10-26
美国投资移民的趋势08-04
假如我是一阵风作文600字09-24
2018年浙江丽水中考英语试卷05-14
2014年云南昆明理工大学工程力学考研真题A卷(Word版)11-07
感谢你,初三写人作文:感谢你,支持我的朋友们_800字11-27
高中毕业生自我评价500字03-30
王维《送友人南归》诗词赏析08-06