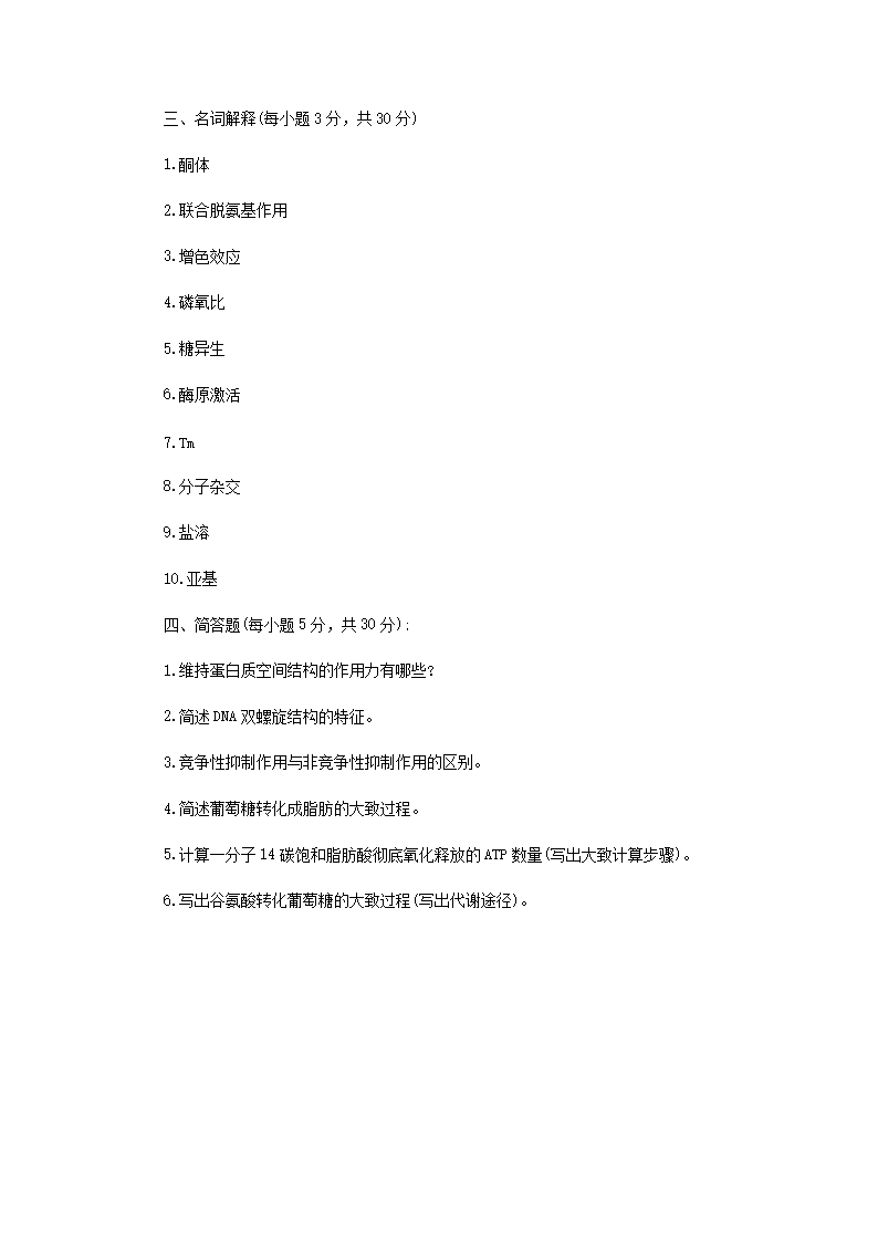
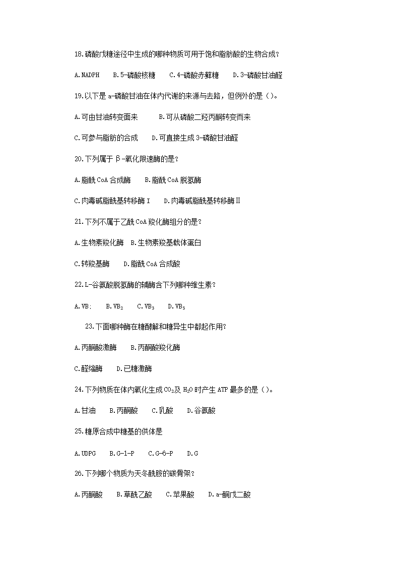
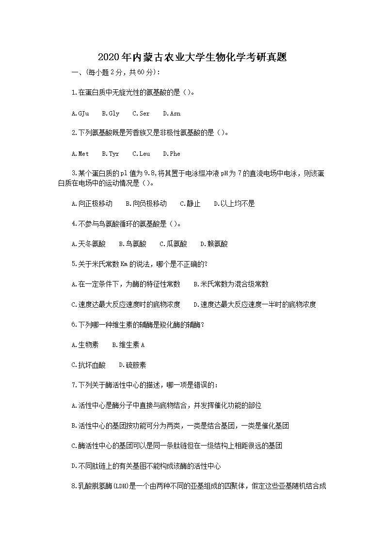
正在阅读:
2020年内蒙古农业大学生物化学考研真题(Word版)07-26
[小学三年级下册音乐教案(人教版)]小学三年级下册音乐教案:《打秋千》09-14
个人半年工作总结700字(精选5篇)11-09
2017年9月入党申请书大学生,2017年4月大学生入党申请书11-07
2017年山西中考政治答案解析,2017年山西中考政治答案11-25
话剧心得体会范文合辑03-26
云南保山2019年考研报名时间:10月10日至10月31日07-23
去美国留学的三大误区12-07
幸福满屋作文1000字10-17
妈妈陪我过六一作文800字05-27
游府山公园作文350字11-18