根据《中共保山市委组织部中共保山市委机构编制委员会办公室保山市人力资源和社会保障局关于进一步规范我市事业单位到校园招聘工作人员有关事项的通知》(保人社联〔2020〕18号)等规定,经滇西应用技术大学珠宝学院、保山市人力资源和社会保障局同意,决定公开招聘5名博士研究生,现将有关事项公告如下:一、招聘原则
坚持德才兼备的用人标准,遵循公开、平等、竞争、择优的原则,做到信息公开、过程公开、结果公开。
二、招聘范围和对象
符合岗位要求的博士研究生毕业生。年龄计算截止到报名当天。
三、招聘岗位及条件
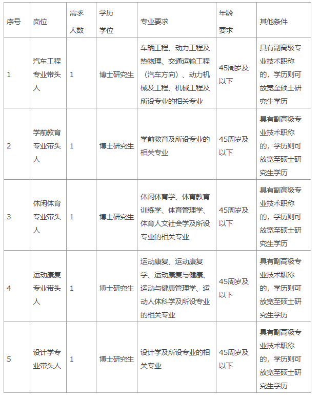
本次公开招聘岗位为滇西应用技术大学珠宝学院事业编制内教师,招聘人数5人,具体岗位要求如下:
备注:报考人员对所学专业是否符合岗位专业要求不清楚的,可以联系招聘单位确认报名资格。
四、招聘条件
(一)报考者应具备以下条件:
1.具有中华人民共和国国籍,遵守宪法和法律;
2.拥护中国共产党的领导,具有良好的品行;
3.具有招聘岗位所需的学历、专业或任职资格、职业(执业)资格及技能要求;
4.具备适应岗位要求的身体条件;
5.具备岗位所需要的其他条件;
6.国(境)外毕业生还需要提供教育部国(境)外学历、学位认证书原件。
(二)有下列情形之一的人员不得报考:
1.受到党纪、政务处分期限未满或者正在接受纪律审查、监察调查的人员;
2.受到刑事处罚期限未满或者正在接受司法调查尚未做出结论的人员;
3.受到禁考处罚期限未满的人员;
4.被依法列为失信联合惩戒对象的人员;
5.法律法规规定不得聘用为事业单位工作人员的其他情形。
五、招聘程序
(一)发布公告
2023年8月21日在保山市人民政府门户网站保山市人力资源和社会保障局网页、滇西应用技术大学珠宝学院网站、保山发布和保山新闻网发布招聘公告。
(二)报名
1.报名时间:自公告发布之日起至2023年10月31日下午17:30截止,以邮箱收到材料显示的时间为准。超过报名时间的不予受理。
2.报名方式:应聘者将报名材料通过邮件发送至滇西应用技术大学珠宝学院招聘工作小组邮箱(邮箱地址:dxdzbxyzp5159339@126.com),邮件标题格式为:招聘岗位+姓名。不接受现场报名。
3.报名材料:应聘者根据所报岗位要求准备相关材料,纸质证明材料以PDF格式的电子扫描件形式报送。报名材料主要包括以下几类:
(1)填报《滇西应用技术大学珠宝学院2023年公开招聘博士研究生报名表》(见附件)。
(2)本人有效居民身份证原件扫描件。
(3)本人毕业证、学位证、学籍认证报告、《高校毕业生就业推荐表》的原件扫描件。2023年应届毕业生毕业证、学位证在资格复审时提供。相关证书取得时间,以证书落款时间为准。
(4)国(境)外毕业生还需提供学历毕业证(学位证)、教育部国(境)外学历学位认证书原件扫描件。
(5)证明本人工作技能的职业资格证书或专业等级考核证书原件扫描件。
(6)关于学习成绩、学习活动经历(包括担任学生会干部、党(团)组织干部、班干部经历,因学习成绩优异获奖学金等)、计算机等级、普通话水平、外语水平、所获表彰奖励等证明材料原件扫描件。
(7)应聘岗位所要求的其他支撑材料的原件扫描件。
4.报名注意事项:每人限报一个岗位,不接受任何形式的纸质报名材料。应聘人员应如实反映个人信息,凡提交报名信息不准确、不真实的,按弄虚作假处理,取消应聘资格。报名材料请一次性提供完整,因未提供完整报名材料或未按要求格式提交报名材料影响应聘程序和应聘结果的责任自负。
(三)资格审查
由滇西应用技术大学珠宝学院负责资格审查工作,资格审查不合格者不得参加后续应聘环节。对应聘者的资格审查将贯穿于招聘工作全过程。在各环节发现应聘者不符合报考资格条件的,学院有权取消其考试或聘用资格。
(四)确定面谈人员
根据报名情况,经招聘工作小组查阅个人报名扫描件信息,按照岗位招聘人数与面谈人数1:2的比例择优确定面谈人员。因特殊情况达不到1:2比例的,经招聘工作领导小组批准可按实际符合资格条件人数进行面面谈。
(五)面谈
1.面谈:由滇西应用技术大学珠宝学院2023年公开招聘博士研究生工作领导小组会同相关专家进行面谈,面谈成绩按100分计算,75分及以上为合格,面谈成绩未达到最低合格分数线的人员不参与后续的招聘环节。
2.面谈时间和地点:届时另行通知。无法联系或未按要求按时到场的考生,视为自动放弃面谈。
(六)确定签约对象
面谈成绩在75分及以上者,按照面谈成绩从高分到低分并按照招聘人数与签约对象1:1的比例确定签约对象(签约人员适用于当年应届毕业生,往届毕业生面谈后拟招聘的可直接进入资格复审环节)。
(七)资格复审
由保山市人力资源和社会保障局负责,具体时间待定。对签约对象进行资格复审,资格复审不合格的,不得参与后续的招聘环节。
(八)体检
由滇西应用技术大学珠宝学院负责,具体时间待定。通过资格复审的签约对象确定为体检对象。将组织体检对象在县级以上具有体检资质的公立医院进行体检。体检标准参照《公务员录用体检通用标准(试行)》及相关规定执行,除卫生部核准并予以公布的特殊职业外,不得要求进行乙肝项目检测。体检对象对体检结果有疑问的,本人可申请复检,并到指定医院复检一次,复检结果为最终结果。体检不合格者,不予聘用。
(九)考察
由滇西应用技术大学珠宝学院负责,具体时间待定。体检合格的确定为考察对象。主要对考察对象思想政治表现、道德品质、业务能力等情况进行全面考察,考察合格者确定为拟聘人员;考察不合格者,不予聘用。
(十)公示
拟聘人员名单将通过保山市人民政府门户网站保山市人力资源和社会保障局网页公示,公示期不少于7个工作日。公示内容包括招聘单位名称、招聘岗位情况及拟聘人员基本情况、面谈成绩、考察、体检结果。
(十一)聘用
公示无异议的,按相关规定办理聘用手续。聘用后待遇按国家关于事业单位新招聘人员的有关政策和用人单位相关规定执行。符合《滇西应用技术大学珠宝学院人才引进办法(试行)》规定的引进人才,在正式聘用后,除享受国家政策规定的在职在编同等级别的岗位工资待遇,学院另行提供以下引进高层次人才政策:
1.具有博士学位,且同时具有正高级专业技术职称或相应级别的职业资格证书、技术技能证书人才:
(1)一次性安家费:30万元;
(2)工作生活补贴:每年5万元(逐年发放,享受年限8年,需考核);
(3)提供住房一套供聘期内使用;
(4)根据实际需要,在实验条件配备等方面予以重点保障,同时提供一次性科研启动经费:文科类5-20万元,理工类10-50万元;
(5)配偶符合上级规定条件的可随调并妥善安排工作;不符合调动或录用条件的,可在院内安排适合的工作。
2.具有博士学位,且同时具有副高级专业技术职称或相应级别的职业资格证书、技术技能证书人才:
(1)一次性安家费:20万元;
(2)工作生活补贴:每年5万元(逐年发放,享受年限8年,需考核);
(3)提供住房一套供聘期内使用;
(4)根据实际需要,在实验条件配备等方面予以重点保障,同时提供一次性科研启动经费:文科类5-20万元,理工类10-50万元;
(5)配偶符合上级规定条件的可随调并妥善安排工作;不符合调动或录用条件的,可在院内安排适合的工作。
3.具有正高级专业技术职称或相应级别的职业资格证书、技术技能证书人才:
(1)一次性安家费:15万元;
(2)工作生活补贴:每年5万元(逐年发放,享受年限8年,需考核);
(3)提供住房一套供聘期内使用;
(4)根据实际需要,在实验条件配备等方面予以重点保障,同时提供一次性科研启动经费:文科类5-20万元,理工类10-50万元;
(5)配偶符合上级规定条件的可随调并妥善安排工作;不符合调动或录用条件的,可在院内安排适合的工作。
4.具有副高级专业技术职称或相应级别的职业资格证书、技术技能证书人才:
(1)一次性安家费:13万元;
(2)工作生活补贴:每年4万元(逐年发放,享受年限8年,需考核);
(3)提供住房一套供聘期内使用;
(4)根据实际需要,在实验条件配备等方面予以重点保障,同时提供一次性科研启动经费:文科类5-20万元,理工类10-50万元;
(5)配偶符合上级规定条件的可随调并妥善安排工作;不符合调动或录用条件的,可在院内安排适合的工作。
5.具有博士学位者:
(1)一次性安家费:18万元;
(2)工作生活补贴:每年4万元(逐年发放,享受年限8年,需考核);
(3)提供住房一套供聘期内使用;
(4)根据实际需要,在实验条件配备等方面予以重点保障,同时提供一次性科研启动经费:文科类5-20万元,理工类10-50万元;
(5)配偶符合上级规定条件的可随调并妥善安排工作;不符合调动或录用条件的,可在院内安排适合的工作。
六、人员递补
因下列情形导致拟聘岗位出现空缺的,由招聘单位提出申请,经保山市人力资源和社会保障局批准,可按照面谈成绩在合格分数线以上人员中从高到低顺序依次递补一次:
(一)签约人员放弃签约、进入资格复审人员放弃资格复审的;
(二)应聘人员体检或者考察不符合要求的;
(三)拟聘人选公示的结果影响聘用的;
(四)拟聘人选放弃聘用的;
(五)未在规定的报到时间内报到的;
(六)导致拟聘岗位空缺的其他情形。
七、纪律和要求
(一)对违反纪律和弄虚作假的考生,取消招聘资格。
(二)坚持回避制度。工作人员与应试人员有直系血亲关系、夫妻关系、三代以内旁系血亲以及近姻亲关系的,实行回避。
(三)遵守考试纪律,保守工作秘密。
(四)工作人员应认真履行好职责,招聘工作做到信息公开,过程公开,结果公开,自觉接受纪检监察部门和社会各界的监督。
八、联系人及联系方式
滇西应用技术大学珠宝学院联系人及电话
谷老师:0875-5159339
张老师:0875-5159339
邮箱:dxdzbxyzp5159339@126.com
保山市人力资源和社会保障局联系电话0875-2162447
监督电话
中共保山市纪委保山市监委监督举报电话:0875-12388
附件>>>点击查看
滇西应用技术大学珠宝学院2023年公开招聘博士研究生报名表.xlsx
滇西应用技术大学珠宝学院
保山市人力资源和社会保障局
2023年8月21日
正在阅读:
2023年云南滇西应用技术大学珠宝学院公开招聘博士研究生5名(10月31日17:30前报名)08-29
感恩老师作文600字作文05-13
关于延长2022重庆英才大会事业单位考核招聘紧缺高层次人才报名时间的公告11-22
安徽2017年司法考试报名时间:6月15日至7月4日01-05
2017辽宁锦州中考查分系统12-11
(四川)成都体育学院2017年12月六级报名入口:www.cdsu.edu.cn02-07
钓鱼的启示作文500字08-02
入党积极分子思想汇报格式 模板1000字内_2016入党积极分子思想汇报格式1000字08-04
sat考试费用人民币_山东SAT考试费用02-20
2018年黑龙江省医院招聘合同制人员公告06-11