
一、指导思想
以办人民满意教育为宗旨,以国家和省市有关法律法规为依据,规范招生行为,促进教育公平,维护广大适龄儿童入学权益,推动义务教育优质均衡发展。
二、招生原则
1.坚持“划片招生,相对就近,免试入学”的原则。市教体局根据区域内适龄儿童数量,科学合理划分每所义务教育学校和幼儿园的招生范围,坚持就近入学。各学校要按照划定区域做到应招尽招,免试入学,对弹性招生区域内的适龄儿童,要在学校学位满足的前提下,根据学校实际安排学生就近入学。幼儿园要按照就近、就便入园原则招生,实行免试入园。
2.坚持公开、公平、公正的原则。坚持阳光招生、阳光分班,确保教育公平。
3.坚持服务群众、方便群众的原则。小学以毕业年级的班级为单位、幼儿园以大班班级为单位,由班主任联络学生家长,根据划片区域审核确定报名学校。
4.坚持严格控制班额的原则。各学校要严格控制招生班额,确保不出现56人及以上大班额,有条件的学校按小学每班45人、初中每班50人标准班额招生。幼儿园要按幼儿年龄编班,优先招收3—6周岁适龄儿童,班级标准规模为小班25人,中班30人,大班35人。对入园矛盾相对集中的区域,在确保安全和不影响保教质量的前提下,每班可在规定班额基础上增加5人。
三、招生办法
1.义务教育招生办法。
(1)报名方式。利用好符合我市实际的义务教育招生管理信息化平台,推进“一网通办”。各小学、幼儿园毕业年级要做好班主任培训工作,由班主任联络学生家长,根据学生家庭住址和《肥城市2023年市直初中(小学)招生划片示意图》初步审核报名学校。审核确认后由小学和幼儿园毕业年级班主任统一完成网上报名工作。各招生学校也要开辟现场报名渠道,方便镇街(矿区)和肥城市外生源现场咨询和报名。
(2)小学一年级入学年龄。凡2017年8月31日(含31日)前出生的儿童都要入学接受九年法定义务教育。确因特殊情况需要延缓入学的,须由家长持县级以上医院的诊断证明等材料向所在幼儿园提出申请,由幼儿园初审后报市教体局基础教育科办理延缓入学手续。
(3)公办义务教育学校招生。市直初中和小学实行划片招生,同时,划定了招生弹性区域。招生学校确因学位限制无法满足上学需求的,要动员到其它相对就近、学位相对充足的学校就读。各镇街(矿区)学校招生由各镇街学校自行组织实施。
(4)民办学校招生。坚持“公民同招”,民办学校招生与公办学校同步进行,各民办学校要按照规范民办义务教育的要求,确保招生人数不多于毕业人数。各民办学校要将招生方案报市教体局审核批准后实施。民办学校招生范围仅限于肥城市,报名人数超过招生计划的,通过电脑随机抽取确定,并向社会公示,超出计划人员不予招收。不得以任何形式提前招生、选拔招生。
2.幼儿园招生办法。幼儿园要根据各自实际合理编制招生计划,制定招生方案。幼儿园的招生简章(广告)内容应当包含办园性质、地址、办学许可证编号、办学基本条件、计划招生人数、收费项目及标准、资助办法、招生服务指引、咨询电话等内容,明确招生时间、地点、方式、流程。招生简章(广告)报镇街教办或市教体局审核备案,严禁出现误导群众的宣传和虚假。要及时通过幼儿园网站、幼儿园公示栏等多种途径公告招生信息,充分保障幼儿家长的知情权,并提供必要的咨询服务。学龄前儿童申请入园,其父母或者其他法定监护人应当出具儿童出生医学证明、有效预防接种证明、体检健康证明、户口簿等相关证明材料。
四、保障特殊群体受教育权利
1.做好外来务工、经商人员随迁子女入学(园)工作。落实以“两为主、两纳入,以居住证为主要依据”的随迁子女入学(园)政策,强化服务意识,简化随迁子女入学(园)流程,规范入学证明材料,保障随迁子女平等接受教育。
2.做好留守儿童入学(园)工作。各学校要全面建立留守儿童档案并在学籍系统进行标注,准确掌握在校留守儿童信息,进一步加强留守儿童关爱服务工作,全面做好留守儿童就学就园保障工作。
3.做好残疾儿童入学(园)工作。大力推进融合教育,“一生一案”适宜安置每一名残疾儿童,优先采用普通学校、幼儿园随班就读的方式,就近安排轻度适龄残疾儿童少年接受教育。中、重度残疾儿童安排至市特殊教育学校就读。对市残疾儿童教育鉴定委员会鉴定不具备入学(园)能力,需要专人护理、不能到学校就读的,由市特殊教育学校或普通学校提供个性化的送教上门服务,全面保障残疾儿童接受义务教育的权利。
4.做好贫困家庭子女入学(园)工作。各学校要主动对接扶贫部门,了解本辖区贫困家庭子女受教育情况,落实资助政策,对城乡低保家庭和脱贫享受政策家庭子女予以照顾,确保所有贫困家庭子女完成义务教育或接受学前教育。
5.落实优抚对象子女入学(园)政策。烈士子女、现役军人子女、因公牺牲和病故军人子女,消防救援人员子女,公安英模和因公牺牲、伤残警察子女,高层次人才子女就学就园,按照有关规定执行。
五、阳光分班
各学校要制定“阳光分班”工作实施方案,成立由家长、学校班子、招生人员共同参与的“阳光分班”工作小组和监督小组,确保分班公开公平公正。市直各学校要于8月28日前将分班方案报市教体局。不得以任何理由设立实验班、重点班、特色班。
六、工作要求
1.加强组织领导。市教体局成立由局长任组长的招生工作领导小组。各学校和幼儿园也要成立相应的组织机构,全面加强对招生工作的领导、指导和监督。校(园)长是招生工作的第一责任人,学校要结合实际制定招生入学工作实施方案,加大对招生政策的宣传和解读力度。安排专人值班,公布咨询电话,及时妥善处理好招生过程中出现的问题,确保招生工作平稳有序。
2.做好控辍保学工作。各学校要主动与派出所、残联、民政局、扶贫部门等联系,摸清片内所有适龄儿童底数,确保应入尽入,重点保障残疾儿童、特困家庭儿童、留守儿童接受义务教育权利。小学应届毕业生必须全部升入初中就读。
3.严格责任追究。各学校、幼儿园要严格落实教育部《中小学招生工作“十项严禁”纪律要求》,畅通举报申诉受理渠道,及时处置招生工作中出现的突出问题。对违反招生规定的学校、幼儿园,按照有关规定予以通报处理、追责问责。
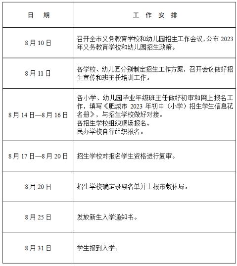
肥城市2023年义务教育学校招生工作时间安排表:
肥城市2023年义务教育学校招生市直学校和民办学校咨询电话:
肥城市2023年义务教育学校招生镇街教办、学校咨询电话:


市直小学、初中招生划片示意图:
