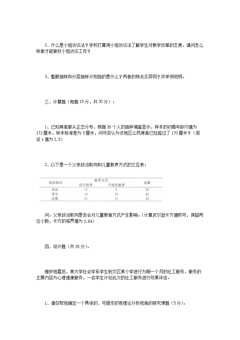
>
【文档预览】 文档大全网整理发布2015年江苏南京理工大学社会调查方法考研真题(Word版),前五页预览如下:
本文来源:https://www.wddqw.com/vtIv.html
相关文章:
正在阅读:
2015年江苏南京理工大学社会调查方法考研真题(Word版)06-30
2019陕西西安美术学院博士教师招聘公告02-19
2017上半年福建教师资格考试初中英语学科知识与教学能力真题及答案(Word版)07-05
小学一年级作文范文春天来了05-14
美丽的祖国作文600字12-24
留学德国德语要求达到几级_留学德国德语要求解读09-05
小学一年级语文上册句子训练题答案_小学一年级语文补充句子练习题04-07
我的拿手好戏作文600字06-19
2016年福建莆田中考语文试题09-09
2020年浙江省宁波海曙区事业单位招聘公告【70人】10-09
2016山东省潍坊市中考政治真题及答案(Word版)04-23