【#中考# 导语】©文档大全网中考频道根据蚌埠市教育招生考试院公布的《2023年安徽蚌埠市初中学业水平考试报名工作实施细则》了解到,2023年安徽蚌埠中考报名时间已公布,安排在为2023年3月13日-16日。具体如下:
报名办法
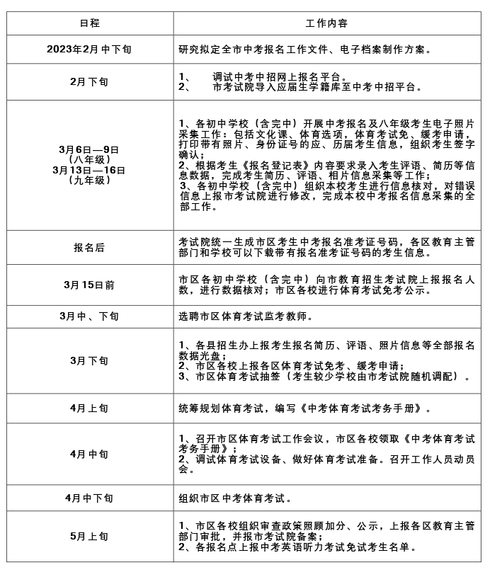
中考报名和八年级生物、地理、信息技术学科考试报名,均由市教育招生考试院负责统一组织,各报名点负责具体实施(蚌埠市所辖怀远、五河、固镇三县具体报名办法由各县教体局制定,咨询电话:怀远县0552-8012158、五河县0552-5056267、固镇县0552-6017182),具体报名办法如下:

(一)九年级中考网上报名及电子摄像
在我市市区就读并具有我市市区初中学籍的应届初中毕业生,在初中学籍所在学校参加集体报名;我市市区户籍且未在普通高中及中职学校就读建立学籍的历届初中毕业生,在原毕业学校报名,初中学校应当审查其报考资格。
2023年3月13日—16日,市区报名点学校登录“蚌埠市中考中招平台”进入中考网上报名系统,核对应届毕业生信息,同时各校负责审核回校申请中考报名的历届生资格,并将相关数据通过中考报名平台上报,由市教育招生考试院确认后方可办理报名。考生电子摄像以校为单位,在报名同时进行,2022年已参加八年级报名的考生使用原报名照片,无须重新摄像。未参加过八年级报名的考生须本人现场摄像。报名点学校须在报名后打印《考生报名信息表》供考生签字确认。
户籍在我市市区,在外地接受并完成义务教育的应历届初中毕业生(历届生须未在普通高中及中职学校就读建立学籍),自愿回我市市区报考升学的,凭学籍所在学校出具的应届生证明及学籍证明(或毕业证)和户口簿、身份证于2023年3月15日回市教育招生考试院指定报名点进行报名,考生本人须参加现场电子摄像。
初中学业水平体育与健康学科考试(简称体育考试)的报名同步进行。考生在报名前要填写《2023年蚌埠市初中学业水平体育与健康学科考试报名表》(纸质表),确定体育选考项目,并由考生、家长签字确认。九年级中考报名期间市区各报名点学校登录“蚌埠市中考中招平台”按照考生报名表同时进行体育考试项目勾选,提交后打印并交考生校对签名。考前学校需组织体检,做好健康调查,有心肺功能疾病史及其他可能影响学生生命安全的疾病,不适合参加体育考试的学生,坚决实行免考。
(二)八年级中考网上报名及电子摄像
八年级考生在学籍所在学校报名,初中学校应当审查其报考资格。2023年3月6日—9日,市区报名点学校登录“蚌埠市初中生物和地理考试网上报名平台”,核对考生信息,并通过身份证读卡器读取考生身份信息。考生摄像以校为单位,在报名同时进行。
各县(区)教体局(社会事业局)及报名学校要进一步加强考生电子档案的建设,确保报名信息准确。所采集考生照片须按身份证照片要求(头像约占照片的2/3、照片的背景统一为白色),确保图像清晰,比例适中。九年级未参加过电子摄像的考生和八年级的考生本人须参加现场电子摄像。
户籍在我市市区,在外地就学的八年级考生自愿回我市市区报考的,凭学籍所在学校出具的八年级在籍证明和户口簿、身份证于3月8日回市教育招生考试院指定报名点进行报名,考生本人须参加现场电子摄像。
(三)数据上报
市区初中学校完成信息和照片核对后,须打印考生全部信息,组织考生校对并签字确认。所有信息确认无误后,学校在报名系统中进行数据上报,生成最终报名数据。3月31日前各县要完成2023年中考考生报名、摄像等电子档案制作工作和数据汇总工作。3月底,各县招生办向市教育招生考试院上报考生全部报名信息。
正在阅读:
2023年安徽蚌埠中考报名时间:3月13日-16日03-03
2020年10月广东人力资源管理师二级考试成绩查询时间及入口【已公布】10-06
严厉的爸爸作文500字09-07
2016年新疆会计从业资格考试真题:财经法规(1)08-20
日语三级查分网2019年12月浙江日语N3成绩查询入口【已开通】01-16
睡前故事13至14岁免费听06-21
白居易《奉和令公绿野堂种花》诗词赏析07-14
安徽黄山2021年10月自考报名入口07-10
2018年6月英语六级听力场景词:老师06-02