为加强教师队伍建设,补充急需紧缺教师,楚雄彝族自治州教育体育局直属学校云南省楚雄第一中学和楚雄州民族中学拟面向全国高校引进紧缺人才30名,现将有关事项公告如下:云南省楚雄第一中学是楚雄州一所云南省一级一等完全中学。目前全校师生员工正在以打造“一流环境、一流教师、一流品质,云南一流名中”为目标,努力拼搏,为实现几代一中人的愿景不懈奋斗。根据学校发展的需要,拟面向全国高校应届毕业生引进高中教师11名。
云南省楚雄彝族自治州民族中学是根据云南省人民政府云政发([1980]246号)文件批准创办的全省首批十九所民族中学之一,是全州的一所全日制公办寄宿制民族高级中学。2022年2月,学校搬迁至楚雄市东南新城新校址(楚雄市茶花大道586号),是一所总投资近5亿元,占地202.98亩,设施先进,融现代化、生态型、园林式为一体的新校园。在新校区中现代化教学楼、科技楼、大礼堂、图书馆、体育馆、标准化的运动场、教师公寓等应有尽有,是一所硬件水平楚雄州、全省一流的现代化高级中学。根据学校发展需要,拟面向全国高校应届毕业生引进高中教师19名。
一、招聘原则
(一)坚持公开、公平、竞争、择优的原则。
(二)坚持德才兼备的原则。
二、应聘人员需具备的基本条件
(一)具有中华人民共和国国籍,遵守宪法和法律;拥护中国共产党的领导,具有良好的思想政治素质。忠诚党的教育事业,信念坚定,爱岗敬业,热爱学生,模范遵守教师职业道德。
(二)大学本科及以上学历,取得学位证书。
(三)年龄不超过30周岁(1993年1月1日以后出生,以居民身份证为准)。
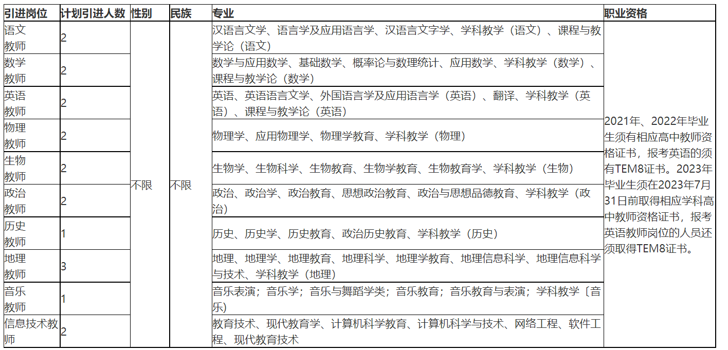
(四)2021年、2022年毕业生须取得教师资格证书;应聘英语教师岗位的还须取得TEM8证书。2023年毕业生,拟聘用人员必须在2023年7月31日前取得相应教师资格证;拟聘用在英语教师岗位的人员还须取得TEM8证书。
(五)应聘人员的专业课成绩没有补考科目。
(六)具备履行岗位职责所需的身体条件。
(七)有下列情形的不得报名:
1.因犯罪受过刑事处罚的人员;
2.受党纪、政纪处分期限未满或正在接受纪律审查、司法调查尚未作出结论的人员;
3.在以往公务员招录考试、事业单位公开引才考试中被认定有舞弊等严重违反引才纪律行为的人员;
4.吸毒人员和被依法列为失信联合惩戒对象的人员;
5.法律法规和政策规定不得引进为事业单位工作人员的其他情形人员。
按照《楚雄州事业单位公开招聘工作人员实施意见》中规定视为考核不合格的十种情形之一的人员不予聘用。
三、岗位计划和相关要求
(一)云南省楚雄第一中学
(二)云南省楚雄彝族自治州民族中学
四、招聘程序
(一)发布公告
在楚雄州人力资源和社会保障局网站(http://www.cxrs.gov.cn)、楚雄州教育体育局网站(http://jyty.cxz.gov.cn)发布招聘公告。
(二)报名
1.报名方式:现场报名。应聘人员只能报考一所学校,同时报考两所学校的取消应聘资格。
2.报名时间:2023年3月9日14:00—18:00。
3.报名地点:西南大学第八教学楼606、608教室。
对招聘事项需进一步了解的请于工作日(8:00—11:30,14:30—17:30)致电咨询:
楚雄一中:0878-3125843,18987836388韩老师。
楚雄州民族中学:0878—3122606,13638703879杨老师。
4.报名时需提供以下材料原件和复印件:
(1)2021、2022年毕业生提供本人二代有效身份证、毕业证书、学位证书、教师资格证书、普通话等级证书、英语等级证书(英语教师岗位提供)。
(2)2023年毕业生提供有本人二代有效身份证、毕业生就业推荐表、就读学校出具的所学课程成绩单。
(三)资格审查
人才引进工作领导小组对应聘人员进行资格审查,资格审查合格人员参加考核。
(四)考核(考核在西南大学进行,时间和地点在报名时通知)
考核由结构化面试和试讲两部分组成,结构化面试满分100分,占总成绩40%;试讲满分100分,占总成绩60%。
1.报名人数超过30人的岗位,先进行笔试考试,按笔试成绩排序后以岗位计划招聘人数1:5的比例进入结构化面试(电话通知进入结构化面试人员)。笔试成绩不计入总成绩。报名人数未达到30人的岗位不组织笔试。
2.结构化面试。通过资格审查的考生进入结构化面试。考评组现场出3套题,应聘人员从中抽取1套作为考题。面试时间为5分钟。
3.试讲。依照招聘岗位数,按结构化面试成绩1:3比例进入试讲,如参加结构化面试人数不足招聘岗位1:3比例的直接进入试讲。试讲采取说课的形式进行,说课时间为15分钟,备课40分钟。
4.成绩计算。综合成绩由结构化面试成绩和试讲成绩组成。按照考核成员评分后去掉一个分、去掉一个最低分,取平均分(保留两位小数)的原则,统计分数。根据考生综合成绩从高到低依次确定拟聘人员,综合成绩低于80分的不予聘用。综合成绩并列的,按试讲成绩排序。未组织结构化面试的学科,试讲成绩作为综合成绩。
(五)签订就业协议
拟聘用人员现场签订《高校毕业生就业补充协议书》,并将《普通大中专学校毕业生就业协议书》(三方协议)交给用人单位办理手续。
(六)资格复审和考察
招聘工作领导小组对拟聘用人员进行资格复审和考察,资格审查贯穿于人才引进工作全过程,在任何环节发现不符合报名条件或弄虚作假的应聘人员,均取消其应聘资格。
(七)体检
统一组织拟聘用人员参照《公务员体检通用标准》进行体检。体检不合格者,不予聘用。
(八)聘用
经资格复审、体检和考察合格,拟聘用人员在楚雄州人力资源和社会保障局公示7个工作日。经公示无异议,方可办理入职聘用手续。
拟聘用人员在2023年7月31日前未取得相应学科教师资格证、应聘英语教师岗位的未取得TEM8证书的,不予聘用。
五、其他事项
在西南大学未招聘到的相关岗位,将于2023年3月16日在云南师范大学进行公开招聘。
六、纪律与监督
(一)考生纪律要求
1.考生提交的应聘材料务必真实、准确,不得隐瞒真实情况、弄虚作假。对违反招聘纪律、涉及伪造、变造证件、证明材料、印章的考生,一律取消聘用资格。
2.考生应保持报名时登记的联系电话畅通。若因考生联系电话不畅通造成的后果,由考生本人负责。
(二)为确保招聘工作公平、公正、公开,纪检监察人员全程参与,加强监督,维护公开招聘工作的公正性、严肃性,禁止违规违纪行为发生。
(三)监督举报电话
楚雄州教育体育局:0878-3122846
楚雄州人力资源和社会保障局:0878-3389685
楚雄彝族自治州教育体育局
2023年2月28日
原文标题:楚雄彝族自治州教育体育局直属学校2023年紧缺人才引进公告
文章来源:http://rsj.cxz.gov.cn/info/egovinfo/1074/xxgk_cont/11532300568802305C-/2023-0301001.htm
正在阅读:
2023云南楚雄彝族自治州教育体育局直属学校紧缺人才引进19人公告(3月9日报名)03-02
2017年甘肃中西医执业医师考试报名现场审核时间:2月24日-3月10日09-18
2015年云南昆明理工大学环境工程学考研真题A卷(Word版)11-17
2020竞聘演讲稿范文四篇01-04
2023年2、3月新疆哈密普通话考试时间2月22-24日和3月15-17日报名时间2月13日起02-08
2017年内科护士工作总结范文【3篇】02-25
我不想长大作文800字12-20
我的动物朋友作文500字07-03
清明节吃青团初中作文03-29
单位歌唱比赛主持词三篇03-16
初中学校德育年度个人工作总结07-17