>
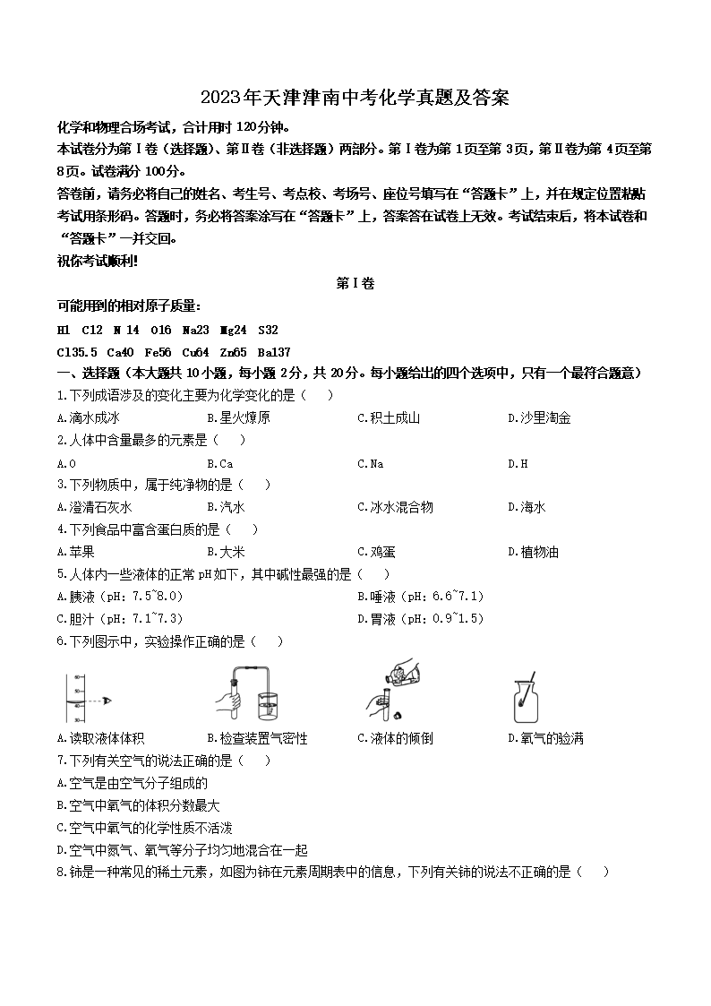
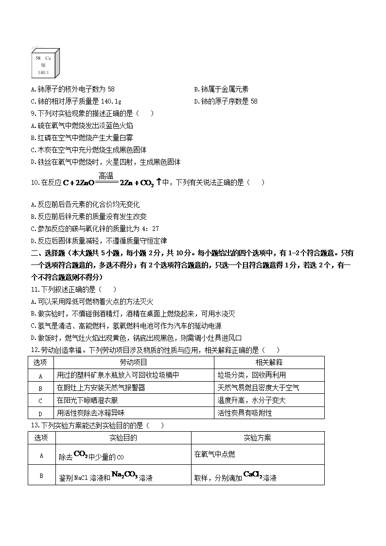
【文档预览】 文档大全网整理发布2023年天津津南中考化学真题及答案(Word版),前五页预览如下:
本文来源:https://www.wddqw.com/va5v.html
相关文章:
正在阅读:
2023年天津津南中考化学真题及答案(Word版)06-21
2021年江西抚州第三次社会人员普通话准考证打印时间及入口【12月1日-12月3日】09-01
2019年湖南怀化中考英语试卷-2019年湖南怀化中考英语真题11-12
2017年职称英语理工类A级词汇选项模拟练习题及答案(1)05-04
三年级小学生国庆作文范文-三年级小学生简短作文范文07-27
2023年北京管理世界杂志社招聘应届毕业生公告(报名时间即日起至5月30日)05-16
冬天里的春天作文700字12-09
银行经理述职报告开头结尾07-09
广告公司下半年工作计划怎么写04-30
小学一年级学期开学目标计划09-20
2022甘肃西北师范大学附属中学招聘10人公告(兰州)09-12