
1.招生对象
2.招生方式
农村学龄儿童在户籍地公办小学对口入学。城区公办小学实行“三对口”就近划片入学(附件1),具体招生办法详见相关学校招生简章。
“三对口”即学龄儿童与父(母)的户口、房屋产权证明和实际居住地一致。新生在对口学校入学的,2023年户籍迁入和房产证办理时限为6月15日及以前办毕。从2024年起,学龄儿童及父(母)的户口迁入和房产证办理时限为当年5月31日及以前办毕。
特别提醒:凡新生的户口在城区,家庭在城区有多套住房的,6月15日前将学龄儿童和监护人户口迁入到拟读学校所在区域房产处并实际居住。
“就近入学”说明:根据教育部、重庆市教委关于义务教育阶段学生入学的有关规定,学龄儿童在户口所在地划片免试就近入学。此处所指的“就近”意为“相对就近”,而不是指绝对地理位置的“最近”。万州区教委根据校点布局和生源分布等情况按照“统筹兼顾、相对就近”的原则制定划片招生方案,确保每个万州区户口学龄儿童都有义务教育公办小学的学位。
(二)其他招生
1.望江小学由电报路小学统一组织招生,清泉小学由王牌小学统一组织招生,白岩小学、国本小学由万州二中统一组织招生,国本中学(观音岩校区)举办小学教育由国本中学统一组织招生,五桥小学由万州中学统一组织招生,九池小学由中加小学统一组织招生,高峰小学由红光经开小学统一组织招生。
2.其芳小学招收在陈家坝街道办事处辖区自愿申报的符合宁波小学、江南小学、红光南滨小学“三对口”条件的学龄儿童。若申报就读的学龄儿童人数超过学校招生计划的,由区教委组织、学校摇号录取。
3.区内不符合“三对口”入学条件的户籍学生,由区教委按相对就近原则统筹安排入学。
(三)民办招生
民办学校招生纳入区教委统一管理,与公办小学同步招生,报名人数超过招生计划时,实行电脑随机派位摇号录取。
(四)特类招生
1.随迁子女入学。按照“两为主、两纳入、以居住证为主要依据”的随迁子女入学政策,由区教委统筹安排在指定的公办小学就读。随迁子女入学登记对象、流程、时间、资料及安排学校等相关入学事宜见《2023年万州区随迁子女接受小学教育宣传资料》(附件2)。
2.残疾儿童入学。轻度残疾儿童到对口小学随班就读;中、重度残疾儿童到万州区特殊教育中心就读;不能到学校就读的重度残疾儿童安排送教上门,实行“一人一案”并纳入学籍管理。极个别情况特别严重的残疾儿童,须按相关规定依法办理缓学手续。
3.外籍人员子女入学。外籍人员子女入学按有关政策办理。
4.其他群体子女入学。符合条件的现役军人、烈士、公安英模、一至四级因公伤残军人、一至四级因公伤残公安民警、国家综合性消防救援队伍人员、援藏干部、政府引进的高层次人才、华侨、港澳同胞、在渝工作的外籍专家等,其子女由区教委按政策规定安排入学。台湾同胞子女,与居住地居民子女享受同等入学政策。
5.转学生入学。符合城区小学“三对口”条件的区内小学生转学,由学生本人及其法定监护人持相关证件向原就读学校提出申请,经原就读学校同意并出具《转学申请表》或《学籍信息表》或就读证明,交转入学校审核同意后到区教委签署意见。学校不得擅自安排不符合“三对口”要求的学生转入,需转学的随迁子女由区教委统筹安排。
3.招生程序
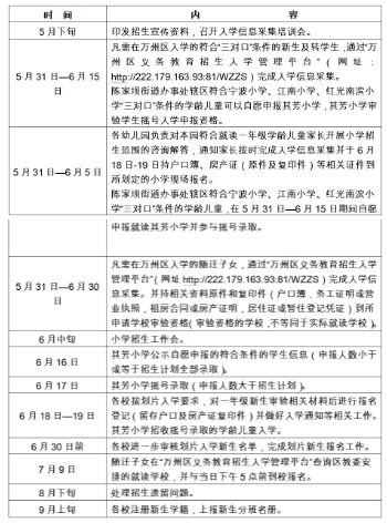
5月31日前,区教委公布《关于做好2023年小学教育招生工作的通知》,发布在“万州教育”微信公众号。
(二)信息采集
5月31日-6月15日,凡需在万州区入学的符合“三对口”条件的学龄儿童,必须通过“万州区义务教育招生入学管理平台”(网址:http://222.179.163.93:81/WZZS)完成入学信息采集;其中,陈家坝街道办事处辖区符合宁波小学、江南小学、红光南滨小学“三对口”条件的学龄儿童可以在“万州区义务教育招生入学管理平台”自愿申报就读其芳小学。5月31日-6月30日,除“三对口”条件以外的其他学龄儿童,必须通过“万州区义务教育招生入学管理平台”完成入学信息采集,方可报名入学。
(三)现场报名
6月16日起全区统一开展一年级新生现场报名登记工作,同步进行招生系统报名操作。
(四)招生批次
第一批。6月16日,其芳小学公示自愿申报的符合条件的学生信息(申报人数小于或等于招生计划全部录取)。若申报人数大于招生计划,6月17日,区教委组织、其芳小学摇号录取。
第二批。6月18日-6月19日,各学校招收符合“三对口”条件的学龄儿童入学(含其芳小学招收摇号录取的学龄儿童入学)。
第三批。7月9日,随迁子女及其他学龄儿童入学。
(五)入学注册
7月10日前,发放入学通知书;8月31日前,新生报到注册。
4.材料提供
2.相关房屋产权证明。
3.转学生提供《转学申请表》或《学籍信息表》或就读证明。
5.招生安排

6.招生学校


7.相关附件
认定招生范围时应遵循包含原则,对只有名称而没有街道门牌号或因新建等原因未明确招生范围的公寓(楼盘、花园),由该公寓所处路段(门牌)所属的招生学校招生。凡属共同招生范围的,所属学校均可招生。个别招生矛盾突出的特殊地带由区教委统筹调剂。
沙龙路二段双号从2号起至518号止。金龙路小于等于500号。土堡街,清明(街)路,协立路,九池街道黄梅村,清明村4组。
02、南京小学(王牌小学教育集团)、清泉小学(王牌小学教育集团)共同招生范围
沙龙路二段双号从520号起至1138号止,清泉路(街),学院支路,九池街道大包村(原大包村辖区)。
03、南京小学(王牌小学教育集团)、中加友谊小学共同招生范围
沙龙路二段单号从1305号起至尾号,双号从1308号起至尾号。石峰支路单号从1号起至69号止、双号从2号起至220号止。石峰路777号、999号,红花路993号、955号、997号。王牌路1388号、2099号。
04、三峡小学(万州中学教育集团)、汶罗小学共同招生范围
高铁大道401号,黄桷寨路2号、3号,高涧槽路1号,得胜寨路76号。
05、国本中学附属小学(国本中学教育集团,办学地点石峰路2号)、中加友谊小学共同招生范围
科园路,科园支路,万丰路,石峰路单号从1号起至777号止、双号从2号起至390号止,石峰路999号,金石北路(金科),石峰支路单号从1号-891号。
06、国本中学附属小学(国本中学教育集团,办学地点石峰路2号)、南京小学(王牌小学教育集团)共同招生范围
石峰路777号、888号、999号。
07、五桥实验学校、上海小学共同招生范围
安顺路小于等于114号,万川大道单号从251号起至尾号,宁波路单号从1号起至365号止,扁寨居委会。
08、五桥实验学校、五桥小学(万州中学教育集团)、红光南滨小学(红光小学教育集团)共同招生范围
银河公园山水楼盘小区,祥瑞香山缘楼盘小区。
09、红光小学
白岩路单号从299号起至尾号、双号从416号起至尾号。沙龙路一段单号从1号起至91号止、双号从2号起至100号止。北滨大道二段从翠湖澜郡5号楼旁公路出口处起向西至吴家湾止(单号从731号至尾号,双号从742号至尾号)。兰池沟,山湾街,吴家湾路,石柱坪,中庆花园,佐家花园,红光村,万二村,永宁村,太白村6组。
沱口社区,大石社区1、2、3、4、6-13组(含大石1号、2号),茂合村1、2、3、4、12、13、14组,星光路,新华路,南滨大道大于等于2261号。蓝湖彼岸楼盘小区,银河公园山水楼盘小区,祥瑞香山缘楼盘小区,锦绣江南楼盘小区,琅阅滨江楼盘小区,南滨上院楼盘小区,博翠江岸楼盘小区,上滨家园小区。
机场居委会,机场路,大石社区14、15、16组,茂合村5、6、7、8、9、10、11组。
高峰街道办事处辖区。
13、国本小学(万州二中教育集团)
国本路单号从33号起至尾号、双号从74号起至尾号。白岩路单号从253号起至297号止、双号从346号起至412号止。北滨大道二段从451号起至729号止。文化里,国本支路,国本支路后街,国本路巷。
14、白岩小学(万州二中教育集团)
沙龙路一段单号从93号起至799号、双号从102号起至1312号。太白路双号从2号起至152号、单号从1号起至143号。新城路双号从2号起至154号。白岩三支路,桂花路,白岩路一巷,青羊宫,白岩书院(路),花厂,太白岩,新城路一巷,苗圃,麻柳林,陈家花园,太白村1—5组。
15、电报路小学
电报路,电报巷,和平巷,偏石板,偏石板坡,九思堂,新城街,复兴路,复兴路坡,鸽子沟,鸽子沟后街,船员宿舍,林家湾,新城坡,玉和巷,和平路,和平广场,月亮石后街,新城路单号从1号起至73号,北滨大道二段从259号起至450号止。
新城路单号从75号起至尾号、双号从156号起至尾号。沙龙路一段单号从801号起至尾号。王牌路单号从1号起至39号、双号从2号起至124号止。太白路单号从145号起至尾号、双号从154号起至尾号。北滨大道二段从211号起至258号。西山公园,静园路(巷),乌龙池(其中春天花园22幢、23幢、25幢、26幢除外),甘家院,新营房,花园堰塘,龙王庙,鸡公岭,八角井,新生街,自力巷,冯家院,王家坡、王家坡上街、下街、正街,上、下菜家坡,果园路,罗汉寺,望江路,望江路坡,望江路下街,新城路二巷。
八角井一、二小区,北山街双号从2号起至104号止、单号从1号起至101号止,北山路单号从1号起至261号止、双号从2号起至238号止。北山一支路,摩天巷,滴水巷,北山观,观景苑,棉花地,石宝路,万开路,石安洞,抗建村,北山大道单号从1号起至201号止、双号从2号起至218号止。鼓楼一路,鼓楼二路双号,北滨大道三段从1号起至75号止。都历村1、2、3、4、6组。
北山大道单号从203号起至579号止、双号从220号起至486号止。北山街单号从103号起至尾号、双号从106号起至尾号。北山路单号从263号起至尾号、双号从240号起至尾号。鼓楼二路单号,鼓楼三路、四路,北滨大道三段从76号起至180号止。鸡冠梁路,鸡冠梁一巷、二巷,渝东花园路,北山大道山水国际楼盘。
南山路1号、25号,南滨大道1067号、1099号,洄澜路28号,玉龙路818号。
南山居委会,陈家坝居委会,翠屏村,旅密村,大河居委会,塘角村,晒网村,向坪村。江南大道,翠屏大道,凤凰路,玉斗路,南滨大道一、二支路,步云路,南山路(1号、25号除外),玉龙路(818号除外),南浦路,玉澜路,南滨大道小于2261号(1067号、1099号除外)。
21、鸡公岭小学
白岩路单号从1号起至251号、双号从2号起至344号止。国本路单号从1号起至31号、双号从2号起至72号止。红光路,白岩路二巷,孙家书房路,孙家书房上街、下街,万里城墙,高笋塘(后街),关门石,白岩一支路,白岩二支路,文化街。
安康路,安居路,长星一路。安顺路单号从555号起至尾号。万川大道单号从1号起至119号止。宁波路单号从737号起至尾号、双号从608号起至尾号。上海大道单号从463号起至尾号、双号从460号起至尾号。百安大道单号从1003号起至尾号、双号从822号起至尾号。天台路单号从637号起至尾号、双号600号起至尾号。龚家居委会。
23、王牌小学
沙龙路二段单号从1号至563号止、双号从2号起至518号止。王牌路单号从41号起至347号止、双号从126号起至380号止、102号。清堰街,清堰坡,土堡街,清明(街)路,胜利新路,清明村4组,协立路,金龙路小于等于500号,爵士花园A栋、B栋(袁家屯1号),九池街道黄梅村,春天花园22幢、23幢、25幢、26幢。
沙龙路二段双号从2号起至尾号,单号从1305起至尾号。红花路993号、995号、997号。石峰路从777号起至尾号。石峰支路单号从1号起至69号止,双号从2号起至220号止。王牌路1388号、2099号,御景江城、香怡江山、金成源山、摩登时代、龙山观邸、龙山美地、阅江豪庭、怡风花园、学林上城楼盘小区。金龙路、学院支路,学府支路,清泉路(街),九池街道大包村(原大包村辖区)。协立路,土堡街,清明(街)路,清明村4组,九池街道黄梅村。
王牌路单号从351号起至1997号止、双号从382号起至1378号止。沙龙路二段单号从565号起至1303号止、双号从520号起至1138号止。爵士花园C栋、D栋、E栋、F栋、G栋,红花路(其中993号、995号、997号除外),红花街,韭菜坪,万胜祥院子,清泉路(街),龙海路(街),香池沟,袁家墩(1号除外),牌楼上街、下街,双碑路,学院支路,清华街,九池街道大包村(原大包村辖区),北滨大道二段从1号起至210号止。
26、中加友谊小学
王牌路双号从1380号起至尾号、单号从1999号起至尾号。沙龙路二段单号从1305号起至尾号、双号从1308号起至尾号。沙龙路三段单号从1号起至371号止、双号从2号起至600号止。石峰路从1号起至777号止、石峰路999号,红花路993号、995号、997号,光彩路11号、12号、13号、14号、15号。友谊街,万顺路,科园路,科园支路,万丰路,观音岩,石峰支路,金石北路,石峰村。
沙龙路三段单号从373号起至2169号止、双号从602号起至2590号止。陶家湾还房A、B、C、D、E栋。光彩路(除11号、12号、13号、14号、15号外),光彩支路,金泉路,肖家岩,外贸路,石坎子,印盒石。
九池街道下场社区,普安村,凤凰村,九池村,金明村,桐花村,泉活村。
29、龙都小学
九龙村,胜利村,三吉村,龙都大道,龙都支路,金港路,天津路,天援路,翠云路,金陵路,龙腾街,沙塘小区,红溪移民小区。厦门大道单号从1号至99号,双号从2号至18号。
30、鹏程小学
龙华街,龙华新街(龙华街一支路),宝石街(龙华二支路),银碗街,银碗新街,螺丝包,科龙路,厦门路,站前路,龙苑路,沿河路,大榜村,万全小区。厦门大道单号从101号至尾号,双号从68号至尾号。龙宝大街单号从1起至179号止、双号从2号起至222号止。沙龙路三段单号从2171起至尾号、双号从2592号起至尾号。宝山路单号从1号起至699号止,双号从2号起至18号止。恒帆丽景湾楼盘小区,城市绿州楼盘小区。
31、双河小学
永佳路,龙康路,富康街,龙安路,龙祥路,学堂湾,王家花园,双河路,滨河路,双河口商业步行街,龙安梯道,龙宝大街单号从181号起至尾号、双号从224号起至尾号。宝山路单号从701号起至尾号,双号从20号起至尾号。龙宝村,石鼓村(其中原九池街道百胜村3组、5组除外),永清村,石梁村,万利村,檬子村(其中7组、8组除外),双河村3组、8组,九池街道大包村(原安乐村辖区)。
32、沙河小学
天城东路单号从167起至尾号、双号从136号起至尾号,杜家花园路从1号起至789号止,集中新路,兴茂花园,兴茂花园路,新白路,天城大道单号从1号起到887止、双号从2号起到846号止。福建大街,闽天后街,石城路,朝阳路,集中社区,天生城1-5组,海关路双号,海关路单号从1号起至115号止。海关支路,周家坝路,天城西路,天景园小区,天龙路813号、817号、835号及318—338号,狮子村6、7、8、9、10、14组。上官巷,教贤街(坡),龙庭半岛。
花青路居委会,沙河居委会,上坪村,安乐村,孙家村,万斛村(3组除外)。青年路(巷),花园路,花月路,长生巷,上坪巷,文家巷。
34、三峡小学(万州中学教育集团)
万河村,老岩村,麻柳村,塘坊社区,太平社区,诗仙社区,茅谷社区。塘坊大道,高铁大道。龙溪大道222号,高铁大道401号,黄桷寨路2号、3号,高涧槽路1号,得胜寨路57号、76号、121号。
35、五桥小学(万州中学教育集团)
银河公园山水楼盘小区,祥瑞香山缘楼盘小区。万川大道双号从2号起至516号止。五一街,五一路,红星街、红星东路、香炉巷,香炉街,迪康路,石人居委会,民强村,民安居委会,五间桥居委会,香炉山居委会,万石桥居委会,莲花居委会。
36、汶罗小学
天城东路单号从1号起至165号止、双号从2号起至134号止。天子路单号从597号起至尾号、双号从504号起至尾号。天城大道单号从889号至尾号、双号从848号起至尾号。杜家花园路从791号起至尾号。狮子村1、2、3、4、5、11、12、13组,黑龙江路,海关路单号从117号起至尾号。申明大道双号小于428号、单号小于519号。新星路,凤仙路、滨湖路,移安路,申明一路,申明北路,救兵城,三信小区,兴茂购物广场,天都商贸城,天子湖社区,周家社区。高铁大道401号,黄桷寨路2号、3号,高涧槽路1号,得胜寨路76号。
37、福建小学
名亨路(含名亨小区),公园路,园丁路(支路),天龙路(其中813号、817号、835号及318-338号除外),天凤路,映水路,游园路,华升路,华升一路、二路,君宅路,君宅一支路、二支路,天海路、街、巷,长生河,双堰塘社区,映水坪社区,天子路一巷,天子路单号从1号起至595号止、双号从2号起至502号止。
落凼社区,玉成社区,玉成家园,兴隆街,王家沟,万斛村3组,申明南路,申明中路,申明大道双号大于等于428号、单号大于等于519号,天城街道办事处王家沟、工农村、高寨村。
39、枇杷坪小学(万州一中教育集团)
北山大道单号从581号起至尾号、双号从488号起至尾号。北滨大道三段从181号起至尾号。青龙东路、青龙西路,青龙支路,白虎路,幸福路,康家坡,枇杷坪东路,枇杷坪西路,都历路,陶家坪路,都历村5组、7组,大团村(含原大团村和高家村),小岩居委会1-5组。东山花苑,富祥小区,枇杷坪小区,青龙小区,玉安小区,万江小区,桑树社区,玉安社区。
40、驸马小学(万州一中教育集团,枇杷坪小学统一组织招生)
吊龙居委会,驸马居委会,双溪居委会,百步居委会,小岩居委会6-11组。
41、百安小学
上海大道双号从2号起至230号止。百安大道双号从2号起至820号止、单号从1号起至413号止。安顺路双号从174号起至尾号(含金徽花园)。上海支路,学府路,天台路单号从1号起至635号止、双号从2号起至598号止,天星路,安庆路,安宁路,创业街,敬业街,百安八巷,保安村,天星村,天台村,三洲居委会。
42、上海小学
上海大道单号从1号起至461号止、双号从232号起至448号止。百安大道单号从813号起至1001号止。安顺路单号从1号起至299号止,双号从2号起至172号止。万川大道单号从121号起至尾号。宁波支路,宁波路单号从1号起至735号止、双号从2号起至606号。扁寨居委会,百安商业街。
43、五桥实验学校
万川大道双号大于等于518号。万川大道单号大于等于251号,宁波路单号小于等于365号,安顺路小于等于114号,扁寨居委会。联合社区机场路单号大于等于399号,小于等于595号。银河公园山水楼盘小区,祥瑞香山缘楼盘小区。
44、国本中学附属小学(国本中学教育集团,办学地点石峰路2号)
科园路,科园支路,万丰路,石峰路单号从1号起至777号止、双号从2号起至390号止,石峰路888、999号,金石北路(金科)、石峰支路单号从1号起至891号止。
一、登记对象
万州区外户口到万州就读或万州农村户口到城区就读,父母在万州农村或城区务工,有相应固定居住场所,且能提供规定资料的,需在万州农村或城区接受小学教育的随迁子女。
二、提交资料
提供下列合法有效的资料原件及复印件各1套:①父母的户口簿;②父母的务工证明或营业执照;③父母的租(购)房合同或房产证明;④父母的居住证或暂住登记凭证;⑤除小学新生外,其余年级需提供原就读学校出具的学籍信息表。
三、报名流程及时间
网上注册→填报信息→交验资料→查看学校→报到注册
(一)网上注册并填报信息。5月31日-6月30日,家长在招生平台(网址:http://222.179.163.93:81/WZZS)以学生身份证号为账号注册并准确录入信息,录入信息后一定要确认提交。
(二)交验资料。5月31日-6月30日(工作日),家长持需提供的资料原件和复印件到所申请学校审验资格(审验资格的学校,不等同于实际就读学校)。
(三)查看结果并报到注册。7月9日,家长登陆招生平台查询孩子就读学校,并于当天下午17:00前持户口簿到就读学校报名,过时不再受理。
四、接收学校
(一)就读学校申请。所有农村学校均可申请,城区可申请学校如下:1年级:▲双河小学、▲落凼小学、▲沙河小学上坪校区、▲九池小学(提供住宿)、五桥实验学校、望江小学、清泉小学、龙都小学、五桥小学、宁波小学、钟鼓楼小学、北山小学、汶罗小学、国本小学、枇杷坪小学。2至6年级:▲双河小学、▲落凼小学、▲沙河小学上坪校区、▲九池小学(提供住宿)。
备注:标注▲的为学位相对充足学校。请家长选择在学位充足的学校附近租房,方便孩子上学。
(二)就读学校确定。区教委依据学校容量,兼顾填报申请和购房优先原则,相对就近统筹安排公办学校入学。申请就读的学校,不等同于实际就读学校,实际就读学校以区教委统筹安排的结果为准。
五、注意事项
(一)不愿在区教委安排学校就读的,可以回户口所在地划定的小学入学。
(二)小学入学年龄为2023年8月31日前满6周岁,未到入学年龄的不得登记。
(三)未按时进行网上登记和资格审验的不予安排,资格审验未通过的不予安排。
(四)家长必须对所提供的资料真实性负全责,报名后就读学校将开展入户调查。
六、咨询电话
58241624、58232519、58221955
附件3:万州区小学招生入学管理平台网络登记操作指南(以下操作指南示意图点击查看)
登录网址http://222.179.163.93:81/WZZS或通过“万州教育”微信公众号入口登录后,按以下步骤操作:
一、注册、登录、找回密码、注销账号、退出
1.新用户注册
在首页右上角点击“新用户注册”,输入“学生身份证号、姓名、找回密码问题、输入密码、确认密码、输入验证码”等内容确认,即完成注册,就可以进行登录了。
2.登录
完成注册后,点击“登录”,输入“用户名、密码、验证码”就可以进行登录。
3.找回密码
新用户注册后如果忘记了密码,点击找回密码,输入注册时的身份证号、姓名,在申诉问题中输入注册时填写的找回密码问题的答案就可以找回密码。
4.注销账号
如果不小心将学生身份证号填写错误又完成了注册,需要重新注册时可以注销原来注册的错误账号(审核通过的不能注销)。点击“注销账号”,输入注册时的“身份证号、姓名、用户密码、验证码”后点击“确认注销”,就可以完成账号注销。
5.退出账号
点击图中的“退出”,就可以完成退出当前登录的账号。
二、填报信息
(一)正式户籍划片入学:指万州区户籍在户籍地划片入学(不包括万州农村户籍到城区就读)。分为四大类,在填报时按对应的类别从上向下选择填写。
1.正式户籍划片入学(农村户籍划片入学):指万州农村户籍在当地农村学校就读。
2.正式户籍划片入学(父母万州城区有房):指万州城区户籍在万州城区就读,父母在万州城区有自购住房。
3.正式户籍划片入学(父母万州城区无房【住房为(外)祖父母房产】):指万州城区户籍在万州城区就读,父母在万州城区无自购住房,住房为(外)祖父母房产。
4.正式户籍划片入学(父母万州城区无房【住房为租房】):指万州城区户籍在万州城区就读,父母在万州城区无自购住房,住房为租房。
填写和选择时注意以下几个地方:
(1)是否万州区户籍,选择“是”;
(2)入学类型选择“正式户籍划片入学”;
(3)户籍所在的乡镇(街道)以及所在村(社区)选择以后,如果是城区户口,在户籍所在村(社区)右边,则显示红色的“城区”二字,否则显示“农村”或不显;
(4)住房类型,按对应的三个类型如实选择;
(5)拟申请就读年级如实选择;
(6)带“*”号的为必填项,对于单亲家庭,第二个监护人可以不填。
(二)随迁子女入学:指万州区外户籍到万州就读或万州农村户籍到万州城区就读。镇乡户籍和街道村组户籍均为农村户籍。
1.随迁子女入学(就读农村学校):指万州区外户籍到万州农村学校就读。
2.随迁子女入学(父母万州城区有房):指万州城区以外户籍到万州城区就读,父母在万州城区有自购住房。
3.随迁子女入学(父母万州城区无房【住房为(外)祖父母房产】):指万州城区以外户籍到万州城区就读,父母在万州城区无自购住房,住房为(外)祖父母房产。
4.随迁子女入学(父母万州城区无房【住房为租房】):指万州城区以外户籍到万州城区就读,父母在万州城区无自购住房,住房为租房。
填写和选择时注意以下几个地方:
(1)入学类型选择“随迁子女入学”;
(2)入学区域选择“就读城区学校”或“就读农村学校”;
(3)住房类型按三类如实选择;
(4)房屋产权人与学生的关系需要如实选择;
(5)就读年级必须如实选择,拟申请就读学校可根据意愿在所列选项中选择;
(6)带“*”号的为必填项,对于单亲家庭,第二个可以不填。
内容填报温馨提醒:
系统内每个身份证号只能注册一次,请家长务必切实根据自己的条件准确选择入学类型和就读年级,如人为错选、乱选入学类型并上传虚假印证材料引发的后果自行负责。
是否接受教委统筹安排,选择“是”的随迁子女,只能在教委统筹安排的学校就读或回户籍地就读。
三、上传佐证材料
不同入学类型需上传不同的印证材料附件,根据系统弹出的附件内容依次上传。图片格式为jpg文件,大小不要超过1M,上传完成以后,图片会在下部以缩略图的形式显示。
四、提交申请
附件上传完成后,点击“提交申请”,完成信息采集。提交申请完成以后,在顶部将显示相关的流程动态(当前进展情况)。
正式户籍划片入学:
信息登记—公安房管审核—教委初审—现场报名
随迁子女入学:
信息登记—交验资料—公安房管审核—教委安排学校—报到注册
温馨提醒:未提交申请前,点击修改后还可以对内容进行修改,申请提交后将不能进行修改,所以务必在提交前确认每项信息和上传附件的准确性、真实性。
五、关注招生平台流程动态
随迁子女入学信息提交后要随时关注审核进度,及时到所申请的学校交验资料,信息提交和交验资料的最后截止时间为6月15日下午5时。
正在阅读:
附招生划片范围!重庆万州区2023年小学教育招生工作指引发布06-01
开展大学心理健康的活动总结10-04
高中关于幸福的作文700字08-02
2月14日情人节祝福短信-3月14日情人节祝福短信04-30
有关秋天来了的日记大全08-11
[小学三年级关于动物的童话故事]小学三年级关于动物童话故事01-06
2020年陕西铜川普通高考报名时间:2019年11月15日至21日01-27
2020年安徽监理工程师考试准考证打印时间:8月28日后12-05
初中日记400字:盼春节04-03
对闯红灯的思考作文800字12-29
海南2018年1月自考报名时间:1月上旬03-05