>
【#高考# 导语】©文档大全网高考频道从广西招生考试院了解到,2023年广西高考军校招生合格名单已公布,具体如下:
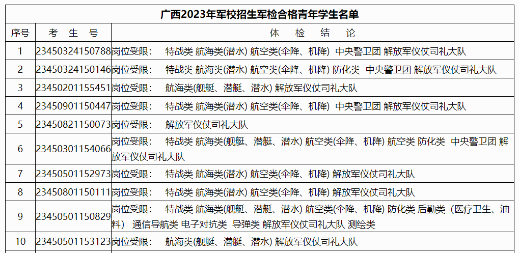
2023年6月30日至7月6日,广西军区招生办公室组织全区通过政治考核且达到军检最低控制线的青年学生,在923医院完成军检,共有521人军检结果为合格,现将予以公示。青年学生录取时须达到招生军校规定的体检标准。
附件:广西2023年军校招生军检合格青年学生名单(点击查看完整版)
本文来源:https://www.wddqw.com/vDnv.html
相关文章:
正在阅读:
2023年广西高考军校招生合格名单公布07-12
2019年黑龙江黑河初级经济师报名时间及入口【8月7日-8月20日】04-05
2016安徽芜湖无为县事业单位医疗岗招聘公告02-12
猪年春节好朋友创意祝福短信09-26
2020年江西中考生物试题及答案(图片版)11-21
[小学六年级下册语文第二单元测试卷答案]小学六年级下册语文第二单元测试卷10-29
2019上半年北京公共英语三级准考证打印时间:3月9日9时起09-18
2019年甘肃普通高校招生体育类专业统一考试成绩开始查询11-10
2016年在职研究生报考常见问题:什么是在职在研究生10-14
广西南宁自考时间2023年4月具体时间:4月15日至16日11-30
2018年湖南衡阳中考科目、考试形式04-04