
宁波市2023年初中学业水平考试将在6月16日至17日举行,全市共7.08万名考生将在127个考点参加考试。
考试时间及科目

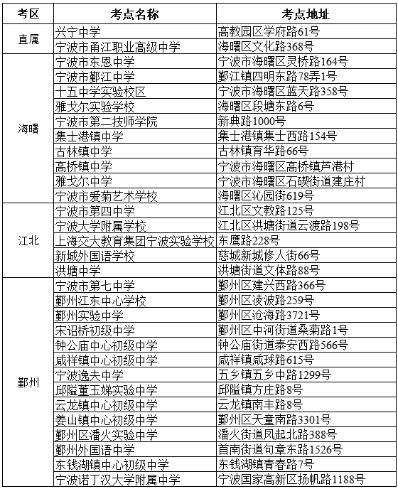
中心城区考点地址

考生须知
一、考生凭《准考证》进入指定考场,按规定时间参加考试。
二、考生入场,除2B铅笔、0.5毫米及以上书写黑色字迹的钢笔、签字笔、直尺、圆规、三角板、橡皮及毛巾(须拧干)、无商标纸的矿泉水外,其他任何物品不准带入考场。严禁携带各种通讯工具(如手机、平板电脑及其它无线接收、传送设备等)、电子存储记忆录放设备以及修正液、胶带纸等物品进入考场。
考场内不得自行传递文具、用品等。
三、考生入场后,对号入座,须将自己的《准考证》放在桌子左上角以便核验。考生领到答题纸后,应先核对答题纸上粘贴的条形码上的姓名、准考证号与自己的姓名、准考证号是否一致;核对无误后,再在指定位置和规定的时间内,准确清楚地填写自己的姓名、准考证号等栏目。
四、开考信号发出后才能开始答题。
五、开考15分钟以后不准入场,考试结束前30分钟方可交卷出场,交卷出场后不得再进场续考,也不准在考场附近逗留或交谈。
六、所有试题均答在答题纸上,其中,卷Ⅰ部分用2B铅笔填涂,卷Ⅱ部分用0.5毫米及以上书写黑色字迹的钢笔或签字笔在规定的区域内按序作答。
七、考场内须保持安静,不准吸烟,不准喧哗,不准交头接耳、左顾右盼、打手势、做暗号,不准夹带,不准旁窥、抄袭或有意让他人抄袭,不准传抄答案或交换试卷、答题纸,不准将试卷、答题纸、草稿纸带出考场。
八、遇答题纸、试卷分发错误及试题字迹不清等问题,可举手询问;涉及试题内容的疑问,不得向监考人员询问。
九、考试终了信号发出后,考生应立即停笔。按监考员规定的要求整理好自己的答题纸、试卷和草稿纸等,待监考员将答题纸、试卷、草稿纸收齐后依次退出考场,不准在考场周围逗留。
原文标题:宁波7.08万名考生参加中考 这份考生守则请查收
文章链接:http://jyj.ningbo.gov.cn/art/2023/6/14/art_1229165918_58913541.html
正在阅读:
2023年浙江宁波中考将在6月16日至17日举行全市共7.08万名考生,127个考点06-15
2016阿里巴巴菜鸟-结算专家招聘07-07
得与失作文600字10-24
广西贺州2018年国家公务员考试报名时间:10月公布01-29
2016关于万圣节作文:开心的万圣节04-19
五年级成长的烦恼作文400字作文,五年级成长的烦恼作文400字03-07
2016年个人房屋装修合同范本下载10-03
2017年广东河源中考政治答案12-20
2018年法国留学优势介绍08-01