【#MBA# 导语】©文档大全网MBA考试频道从兰州财经大学MBA教育中心了解到,兰州财经大学2023年工商管理硕士(MBA)招生简章已发布,详情如下:

兰州财经大学是国家布局在西部地区重要的商科院校,是黄河流域上游一所具有本、硕、博人才培养能力的财经大学。学校肇始于1952年成立的甘肃省人民政府行政干部学校;1958年,升格为甘肃财经学院,隶属甘肃省人民政府领导,实施本科教育;1981年,成立兰州商学院,先后隶属原国家商业部、国内贸易部领导;1998年,实行中央与地方共建、以甘肃为主的管理体制;2015年,更名为兰州财经大学;2018年,增列为博士学位授予单位,并于2019年正式开展博士研究生招生培养工作。
兰州财经大学是甘肃省首家获得工商管理硕士(MBA)招生资格的省属高校。自2007年起开办以来,我校MBA项目秉承“博修商道,创富报国”的培养使命,坚持“国际视野,本土情怀”的教育理念,重点开拓甘、青、宁地区乃至整个西部地区中小企业、民营企业、民族企业职业经理人的市场,培养地方化、务实型、高素质的职业经理人。学校与政府有关部门及企业界保持着良好的沟通与合作,持续投入以改善师资队伍与教学设施水平,鼓励创新性思维,强化MBA办学特色,使我校MBA项目成为在甘、青、宁地区的知名MBA品牌,在全国MBA教育中有一定的竞争力和影响力的教育项目。迄今已经为西北乃至全国培养和输送了15届毕业生,获得社会各界的一致认可与好评。
一、项目设计与项目特色
我校在MBA项目运行过程中,充分考虑企业全球化、数字化的经营需要,以及甘、青、宁地区经济、社会与技术环境,设计系统科学的理论架构和实训方案,突出综合性、前沿性与实操性的特点。MBA培养采用导师负责与集体培养相结合、课程学习与学位论文写作相结合的培养方式。全部培养包括课程教学、课外讲座、拓展训练、企业考察、管理实践、独立研究等环节,通过案例分析、情景模拟、现场观察、管理经验、团队学习等手段使学员理解管理的真谛、获得学习的能力。通过全面高效的教学管理,构建科学完善的MBA教学质量保证体系,以保障较高的MBA课程教学水准和人才培养质量。
丰富的实践教学:我校MBA在东方富海、甘肃广电、长城电工、青青稞酒、三毛集团、奇正藏药、宁夏银行、甘肃陇萃堂、甘肃正阳等多家企业建成MBA实践教学基地,多次组织学员开展“企业行”实践活动,浸入式、全过程教学有效提升了学员综合能力,促进了学员职业发展,深得校企双方的肯定和好评。
持续的案例建设:我校MBA鼓励教学案例开发,已有2篇教学案例获得“全国百篇优秀管理案例”,5篇教学案例入选“中国管理案例共享中心”案例库,案例教学已成为教学的重要组成部分。有力扩大了我校MBA教育的影响力,树立了我校MBA教育的良好品牌形象。
成长的校友资源:兰州财经大学MBA项目依靠传统的商科优势和持续改进的动力机制,吸引了大批青年才俊和有识之士不断加入。这些背景各异的MBA学员共同学习、优势互补、共谋未来,兰州财经大学MBA校友会必将成为每一位MBA分享思想、共享资源、共同成长的终身平台。
二、项目招生说明
我校MBA项目2023年拟招生非全日制工商管理硕士(MBA)100人(实际招生名额以教育部2023年下达给我校的名额为准),具体专业方向及考试科目如下:

三、报考条件
1.中华人民共和国公民。
2.拥护中国共产党的领导,品德良好,遵纪守法。
3.身体健康状况符合国家和招生单位规定的体检要求。
4.大学本科毕业后有3年或3年以上工作经验的人员(2020年6月及以前毕业);或获得国家承认的高职高专毕业学历后,有5年或5年以上工作经验(2018年6月及以前毕业);或已获硕士学位或博士学位并有2年或2年以上工作经验的人员(2021年6月及以前毕业)。
四、学习内容与授课方式
根据MBA学员的实际情况,采取集中授课或周末授课,两种方式由学员自选。总学分数不低于46学分,总学时不低于600学时。学员学习期满,修满规定的学分,成绩合格,完成科研、实践、毕业论文等规定的培养环节,颁发兰州财经大学硕士研究生毕业证书;通过学位论文答辩,达到学校学位授予标准,经校学位评定委员会审议通过后,授予工商管理硕士(MBA)专业学位。
培养过程实行弹性学制,一般为3年。学员修满学分与完成学位论文情况决定学习期限,最早可提前半年毕业,学习期限最长不得超过5年。
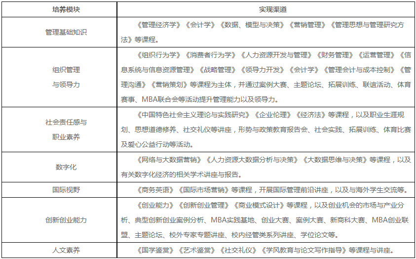
主要课程开设情况如下:

五、报考流程
1.网上报名:
正式报名时间:2022年10月5日至10月25日,每天9:00—22:00。
考生应在规定时间登录“中国研究生招生信息网”(公网网址:https://yz.chsi.com.cn/,教育网址:http://yz.chsi.cn,以下简称“研招网”)浏览报考须知,并按教育部、省级教育招生考试机构、报考点以及报考招生单位的网上公告要求报名。报名期间,考生可自行修改网上报名信息或重新填报报名信息,但一位考生只能保留一条有效报名信息。逾期不再补报,也不得修改报名信息。
2.现场确认:
所有考生均应当在规定时间内在网上或到报考点指定地点现场核对并确认其网上报名信息,逾期不再补办。网上确认(现场确认)时间由各省级教育招生考试机构根据国家招生工作安排和本地区报考组织情况自行确定和公布。考生网上确认(现场确认)应当提交本人居民身份证、学历学位证书和网上报名编号,由报考点工作人员进行核对。考生均应当对本人网上报名信息进行认真核对并确认。报名信息经考生确认后一律不作修改,因考生填写错误引起的一切后果由其自行承担。考生应当按规定缴纳报考费,按报考点规定配合采集本人图像等相关电子信息。
3.资格审查:
报名期间将对考生学历(学籍)信息进行网上校验。考生也可在报名前或报名期间自行登录“中国高等教育学生信息网”(网址:http://www.chsi.com.cn,以下简称“学信网”)查询本人学历(学籍)信息。未通过学历(学籍)校验的考生须提供以下证明材料后才准予参加考试:
(1)已获国家承认的大学本科毕业学历或高职高专毕业学历的考生,须提供《教育部学历证书电子注册备案表》。
(2)持境外学历(位)证书报考的考生,须提交教育部留学服务中心出具的“国外学历学位认证书”。
(3)未通过学历(学籍)校验的考生须在2022年11月10日前向兰州财经大学研究生招生办公室(yanban@lzufe.edu.cn)提交学历(学籍)认证PDF或JPG格式电子文档,文件命名格式为“身份证号码+姓名”。
考生要准确填写本人所受奖惩情况,特别是要如实填写在参加普通和成人高等学校招生考试、全国硕士研究生招生考试、高等教育自学考试等国家教育考试过程中因违纪、作弊所受处罚情况。对弄虚作假者,将按照《国家教育考试违规处理办法》《普通高等学校招生违规行为处理暂行办法》严肃处理。
六、考试
(一)初试:
1.考试日期:2022年12月24日
2.科目及时间安排
上午08:30—11:30管理类综合能力
下午14:00—17:00英语二
3.考试方式:均为笔试
4.考试地点:由考生所选择报考点统一安排(以准考证打印为准)
5.考试要求:考生凭下载打印的《准考证》及有效居民身份证参加考试,具体要求以考点通知为准。
(二)复试:
1.时间:预计在2023年3-4月进行,具体时间、地点见兰州财经大学MBA教育中心网页通知。
2.考试内容:专业课考试,综合面试,以及外语口语、听力水平测试。
3.复试方式为差额复试,差额比例一般不低于120%。
七、录取类别
本项目培养方式为非全日制。考生须在正式发放录取通知前,完成与招生单位、定向就业单位的就业协议签字盖章(或提供在职证明),否则不予录取;毕业时不提供《普通高校毕业生、毕业研究生就业协议书》。
非全日制学生不能转为全日制学生。
八、培养费用
全程学费为人民币6万元(分年缴纳,其他费用自理。若有调整,以甘肃省物价部门文件及学校规定为准)。
九、联系方式
地址:兰州财经大学段家滩校区行政楼607办公室;
邮编:730020;
电话:0931-4681877。
原文标题:兰州财经大学2023年工商管理硕士(MBA)招生简章
文章来源:https://mba.lzufe.edu.cn/info/1105/1604.htm