【#成考# 导语】©文档大全网成人高考频道从邯郸招生考试了解到,2023年河北成人高校招生考试公告已公布,成人高考于10月21日至22日举行。具体如下:
根据教育部工作部署,2023年全国成人高考于10月21日至22日举行,现将有关事项公告如下:
一、考试时间及科目
(一)高中起点升本、专科考试时间表

(二)专科起点升本科考试时间表

(三)2023年成人高考依据教育部教育考试院(原教育部考试中心)制定的《全国各类成人高等学校招生复习考试大纲(2020年版)》命题。
(四)根据教育部规定,成人高校艺术类和体育类招生须对考生进行专业加试。我省艺术类、体育类专业加试时间为10月7日、8日,具体日期及加试科目、加试地点由招生学校确定,请考生及时关注招生学校网站。凡未进行专业加试或加试成绩不合格的考生不予录取为艺术、体育类专业。
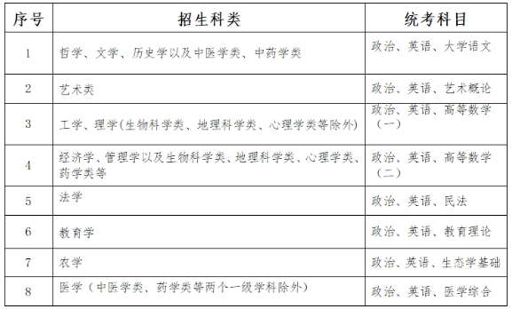
二、专升本招生科类与统一考试科目对照表

自10月13日起,考生可登录河北省教育考试院网站,点击首页右侧“成人高考信息服务”进入“成人高校招生考试信息服务平台”,选择“准考证打印及查询”,输入身份证件号码和姓名,核对《准考证》信息无误后自行下载、打印《2023年河北省成人高校招生全国统一考试准考证》。《准考证》是考生参加成人高考和入学报到的重要凭证,请妥善保管。
四、应考要求
(一)遵守安检规定。本次考试采用“2+1”安检模式(即所有考生入场前均须接受两次人工安检和一次智能安检门安检),如有异常情况,将进行复检复查。建议考生至少提前一个小时到达考点有序排队安检。
(二)妥善做好个人物品管理。手机等通信设备及背包等非考试用品一律不得带入考点(考试封闭区域)。为避免在安检中出现不必要的麻烦,请考生不要携带钥匙(含汽车钥匙)、耳机、充电器、磁卡、打火机、雨伞和金属制作的手镯、戒指、项链、发.卡、眼镜盒、水杯等物品,尽量不穿戴有金属装饰品的衣服、鞋帽等,避免反复安检,影响正常入场考试。
其他有关事宜,请考生关注省教育考试院网站。
正在阅读:
2023年河北成人高校招生考试公告公布考试时间为10月21日至22日09-15
我的家人初一作文500字08-02
2023年7月证券行业专业人员水平评价预约考试时间:2023年7月20日07-05
文明只差一小步01-23
发现生活中的奥秘作文600字07-20
2022个人工作计划开头怎么写04-20