
一、招聘单位基本情况
二、招聘对象、范围及基本条件
(一)招聘的对象和范围
面向全国招聘2023年7月31日前取得大学本科及以上学历和学士及以上学位,并完全符合《四川省粮食和物资储备局直属事业单位2023年上半年公开招聘工作人员岗位和条件要求一览表》(含表注,以下简称《岗位和条件要求一览表》)相关岗位条件要求和本公告其他要求的人员。其中,2023年高校应届毕业生必须在2023年7月31日前取得符合岗位条件要求的毕业证等证书,并凭证书办理确认等手续;其他报考者必须在报名时取得符合岗位条件要求的国家承认学历的毕业证等证书。未在规定时间取得并提供有关证书的,视为报考者自动放弃,责任自负。
(二)基本条件
1、报考者应同时具备的条件:
(1)具有中华人民共和国国籍,热爱社会主义祖国,拥护中华人民共和国宪法,拥护中国共产党,遵纪守法,品行端正,有良好的职业道德,爱岗敬业,事业心和责任感强。
(2)身体健康,体检合格,能正常履行招聘岗位职责。
(3)具备本公告具体招聘岗位要求的条件和资格(详见《岗位和条件要求一览表》)。其中,报考者本人有效毕业证所载学历和所获专业名称,应与拟报考岗位的“学历”和“专业条件要求”两栏分别相符;报考者本人有效学位证上的学位,应与拟报考岗位的“学位”资格要求相符。
(4)中小学教师报考者,须征得县以上教育行政主管部门书面同意。
(5)委培、定向毕业生,须征得原委培、定向单位同意。
特别提示:不符报考条件者,请勿报考,否则取消报考或聘用资格,责任由报考者自负。
2、有下列情况之一者,不得报考:
(1)曾受过各类刑事处罚的。
(2)曾被开除公职的。
(3)被开除中国共产党党籍的。
(4)有违法、违纪行为正在接受审查的。
(5)按照《事业单位公开招聘人员暂行规定》和《四川省省属事业单位公开招聘工作人员实施细则(试行)》的相关规定应当回避的。
(6)尚处于试用期内的新录用公务员。
(7)按照《关于加快推进失信被执行人信用监督、警示和惩戒机制建设的意见》规定,由人民法院通过司法程序认定的失信被执行人;其他政策法规明确不得招聘为事业单位工作人员的失信人员。
(8)法律法规等规定的其他不能报考事业单位的情形。
三、公开招聘单位和名额
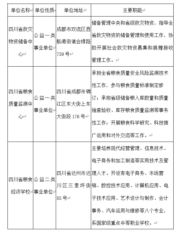
本次招聘均在事业单位经批准设置的岗位内招聘,招聘名额为8名,其中四川省救灾物资储备中心2名、四川省粮食质量监测中心3名、四川省粮食经济学校3名,具体岗位见《岗位和条件要求一览表》。
四、报名及网上缴费
本次公开招聘的报名仅采用网络报名方式进行,不组织现场报名。报名网站为四川省人力资源和社会保障厅“人事考试”专栏,报名时间为2023年3月10日10∶00至3月14日18∶00。
报名按以下程序进行:
(一)报名
1、报名须知。报考者登录报名网站后,请认真阅读本公告,详细了解招聘对象、范围、条件以及有关政策规定和有关注意事项等,根据自身情况选择完全符合报考条件的一个岗位报名。
本次公招我局不进行网上资格审查,考生在报名前对本公告内容有不清楚的,可拨打本公告后所列“网上报名咨询电话”向招聘单位或招聘单位主管部门进行咨询。报考者最终是否符合所报岗位条件要求由招聘单位负责的面试资格审查、考核中的复核和省粮食和储备局审核确认的结果最终确定。
在招聘的任何环节发现报考者不符合报考条件、弄虚作假、违反回避制度等,报考或聘用资格一律无效,责任由报考者自负。
2、填报信息。符合条件的报考者按网络提示要求通过注册,如实、准确填写《2023年上半年四川省省属事业单位公开招聘工作人员报考信息表》的各项内容,以便招聘单位了解报考者基本情况,但不作为资格审查的依据。
3、上传相片。报考者须下载照片审核处理工具(在《报考信息表》上传照片处下载)进行照片处理,并按网络提示上传照片。不使用该工具将无法正常上传照片。如遇照片上传技术问题,可咨询028-86740101。报名照片将用于准考证、考场座次表等,请上传时慎重选用。
(二)网上缴费
上传相片质量合格的报考者,须及时按网络提示进行网上缴费,网上缴费时间截止2023年3月15日18:00。按照四川省发改委、四川省财政厅川发改价格〔2017〕472号文件规定,笔试1科缴费50元。通过网络报名且上传相片质量合格的报考者未按要求在规定时间内进行网上缴费的,视为自动放弃报考。
(三)岗位调整
招聘岗位的报考人数与招聘名额之比未达到本公告规定的笔试开考比例的,由省粮食和储备局调减该岗位招聘名额或取消该招聘岗位,调减招聘名额后,该岗位报考人数与调减后的招聘名额之比应达到该岗位规定的开考比例。调减或取消的情况,由省粮食和储备局3月23日17:00前在招聘公告发布网站向社会公布。取消岗位中缴纳笔试考务费报考者所缴费用,2023年3月31日前通过互联网自动退回到缴费报考者报名时缴费的银行卡账户。
(四)打印报名表
上传相片合格并缴费成功的报考者,应及时登录四川省人力资源和社会保障厅“人事考试”专栏,按网络提示打印《报考信息表》二份,供面试资格审查时使用。
(五)打印准考证
网上报名并缴费成功的报考者,凭身份证号、姓名,于4月4日至4月7日24:00登录四川省人力资源和社会保障厅“人事考试”专栏打印本人准考证,在打印准考证前,报考者必须在网上签订人事考试诚信书。在考试当天,报考者须持本人准考证和有效身份证件(包括二代身份证、社会保障卡<含照片>,不含过期身份证、一代身份证、身份证复印件等其他证件、证明)按准考证指定的时间和考场参加笔试。逾期未打印准考证或未按要求签订诚信书,以及相关证件不符合规定要求而影响考试的,责任由报考者自负。
五、考试
本次公开招聘采取综合淘汰的考试方式进行。考试包括笔试和面试。
按照《四川省事业单位工作人员招聘工作试行办法》(川人发〔2006〕9号)、《四川省省属事业单位公开招聘工作人员实施细则(试行)》(川人发〔2006〕34号)和《关于进一步规范省属事业单位公开招聘工作人员工作的通知》(川人办发〔2009〕457号)等要求,结合招聘单位实际,笔试开考比例为有效报考人数与招聘岗位的招聘人数之比不低于3∶1。
考试成绩按以下原则计算:
笔试总成绩(含政策性加分,下同)=公共科目笔试成绩+政策性加分
考试总成绩=笔试总成绩×40%+面试成绩×60%。
(一)笔试
1、笔试科目。笔试为公共科目《综合知识》一科。满分为100分,笔试地点在成都市。
2、笔试范围。公共科目笔试《综合知识》的考试范围详见省人社厅2014年9月28日修订发布的《四川省省属事业单位公开招聘工作人员〈综合知识〉笔试复习大纲》(请登录四川省人力资源和社会保障厅“人事考试”专栏“政策法规”条目查阅或下载)。
3、笔试时间和地点。定于2023年4月9日上午举行,具体时间和具体地点详见《准考证》。缺考笔试科目或笔试成绩为0分的报考者,视作自动放弃,取消报考资格。
4、笔试成绩公布。公共科目笔试原始成绩于2023年4月20日在四川省人力资源和社会保障厅“人事考试”专栏公布,报考者请自行登录上述网站查询本人笔试原始成绩。对公共科目笔试成绩显示缺考、零分等特殊情况有疑问的报考者,可于2023年4月20日至4月21日24:00登录四川省人力资源和社会保障厅“人事考试”专栏申请核查本人公共科目笔试原始成绩,逾期不再受理,核查结果由省人事考试中心于2023年4月24日前在四川省人力资源和社会保障厅“人事考试”专栏公布。报考者的笔试总成绩及岗位排名由省粮食和储备局于2023年5月6日前在发布本公告的网站公布。
5、政策性加分。大学生村(社区)干部按《关于大学生村(社区)干部报考公务员和事业单位工作人员享受加分政策有关问题的通知》(川组通〔2010〕4号)规定加分;退役大学生士兵按《关于退役大学生士兵报考事业单位享受基层服务项目服务期满大学生同等待遇问题的通知》(川人社办发〔2012〕406号)和《关于退役大学生士兵报考事业单位享受有关加分政策答复意见的通知》(川人社函〔2018〕318号)规定加分;“三支一扶”及“特岗教师”人员按《关于实施第四轮高校毕业生“三支一扶”计划的通知》(川人社发〔2021〕19号)规定加分;“西部志愿者”人员按《关于推动四川省大学生志愿服务西部计划服务乡村振兴战略的实施意见》(川青联发〔2021〕28号)等有关规定加分,所有项目加分累计不超过6分。考生报考时为在编的公务员、事业单位人员(包括曾经享受各类优惠政策进入机关事业单位,现不属于在编的公务员、事业单位人员)均不再享受“三支一扶”“西部志愿者”“退役大学生士兵”等基层服务项目人员加分政策。
申请加分的报考者,务必于2023年4月24日12:00前在工作时间将以下材料交省粮食和储备局人事教育处吴丹同志(地址:成都市锦江区东大街上东大街段176号省粮食和储备局6楼620办公室,联系电话028-86739845),以便审查。
1、“大学生志愿服务西部计划”、“三支一扶”计划、“特岗教师计划”人员和大学生村(社区)干部:服务所在地县以上团委(或人社局、教育局)出具的证明、考核材料、服务合同(协议)和服务证书等材料原件及复印件。
2、申请加分的退役大学生士兵,须提供本人有效的《退出现役证》、《优秀士兵证》、《优秀士官证》、《优秀义务兵证》、《优秀学员证》等有关奖励证书(证章)和专科及以上毕业证等材料原件及复印件。
材料不齐备、非原件或逾期未按要求提交材料的,不予受理、责任自负。经审查符合条件的由省粮食和储备局按公告和有关政策规定加分。
(二)面试
1、面试方式。四川省救灾物资储备中心采取结构化面试方式进行、四川省粮食质量监测中心采取综合问答和实验操作方式进行、四川省粮食经济学校采取试讲方式进行。面试成绩满分为100分。
2、确定面试入围资格审查人员。省粮食和储备局根据各具体招聘岗位的参考人员笔试总成绩和招聘名额,从高分到低分按3:1的比例确定面试入围资格审查人员。与最后一名面试入围资格审查人员笔试总成绩相同的人员,一并确定为面试入围资格审查人员。笔试成绩为0分或缺考的人员视为自动放弃。
3、面试资格审查手续的办理。面试资格审查由省粮食和储备局负责进行,具体时间、地点及人员名单于2023年5月6日前在四川省人力资源和社会保障厅“人事考试”专栏和省粮食和储备局网站公布,不再另行通知,请报考者注意查阅。
获得面试入围审查资格的人员请按照规定的时间带上以下材料到指定地点办理面试资格审查手续:
①《报考信息表》2份(请在四川省人力资源和社会保障厅“人事考试”专栏自行打印并按要求张贴近期2寸免冠证件照片);
②身份证原件和复印件1份;
③有效的学位证、毕业证原件和复印件1份;
其中,参加面试资格审查时,在规定时间内尚未取得毕业证和学位证的2023年应届毕业生,需提供学生证原件及复印件1份,学校主管毕业生就业工作部门开具的就读院系及专业等情况的证明原件;
④其他与报考资格相关的材料。具体见《岗位和条件要求一览表》中其他一栏要求各个岗位具备相应资质、条件的证书或佐证材料原件及复印件。
报考者的学历、学位以其本人毕业证书、学位证书作为判断依据,专业名称以其毕业证书(不含辅修专业或辅修学位相关证书)载明的专业名称为准。
留学人员应持国家教育部留学服务中心认证学历、学位参加资格审查。留学期间所学专业未列入国家教育行政部门颁布的学科专业目录的,可按《关于进一步规范省属事业单位公开招聘工作人员工作的通知》(川人办发〔2009〕457号)规定进行第三方专业认定,认定与招聘专业为相似专业的视为专业条件合格。
凡不符合报考资格条件的,资格审查不予通过,责任由报考者自负。招聘岗位专业条件涉及专业方向或专业认定有异议的,由我局负责审查认定。
不能按要求提供上述证件和证明以及未按时参加资格审查的,视为自动放弃其面试资格。
面试资格审查中产生的空额,按笔试总成绩从高到低依次等额递补。递补人员,由省粮食和储备局根据报考者在《报考信息表》上所留联系电话直接通知其在规定的时间、地点进行资格审查。
通过面试资格审查的面试人员,由省粮食和储备局发给面试通知书。
4、面试时间及地点。面试的时间及地点详见面试通知书。
面试当日,面试人员凭面试通知书、本人有效身份证件(包括二代身份证、社会保障卡<含照片>,不含过期身份证、一代身份证、身份证复印件等其他证件、证明)按面试通知书规定的时间、指定的地点准时到面试考场候考。未按规定的时间和要求到考场候考的视为自动放弃面试资格。由此出现的面试名额空缺不再递补面试人选。
如因面试入围资格审查或缺考出现空缺而造成实际参加面试人数与招聘人数之比低于规定的面试入围比例时,面试正常进行。如招聘岗位实际面试人员低于2:1或未形成竞争(即参加面试人数少于或等于该岗位拟招聘人数),该岗位面试人员面试成绩低于70分的,取消应聘资格。报考者面试缺考或放弃面试的视为自动放弃应聘资格。
5、面试主要范围。
结构化面试范围:包括意愿素质(动机愿望、职业责任感、敬业精神、竞争意识、兴趣爱好等)、知识素质(综合知识、专业知识等)智能素质(应变能力、语言表达能力、综合分析能力、逻辑思维能力、业务能力、创新能力、组织管理能力、人际协调能力等)和人格素质(举止仪表、性格气质等)等方面。
综合问答和实验操作范围:综合问答占面试总分值70%,实验操作占面试总分值30%。其中,综合问答分为专业知识和综合素质(包括综合分析能力、语言表达能力、逻辑思维能力、临场应变能力、举止仪态)两部分,各占综合问答分值50%。实验操作主要考核规范使用实验室常规器皿与仪器等能力。
试讲范围:重点考核报考者语言表达、教态、教学方法、专业知识运用和实际操作等方面的能力。
6、面试成绩公布。报考者的面试成绩当场公布并由报考者本人签字确认。
(三)考试成绩公布
面试工作结束后,由省粮食和储备局于面试后5个工作日内在四川省人力资源和社会保障厅“人事考试”专栏、省粮食和储备局网站上公告面试人员的考试总成绩(含笔试成绩、加分、面试成绩、总成绩及排名)。
六、体检
(一)体检人员确定
根据招聘名额,按照报考者考试总成绩,由省粮食和储备局从高分到低分依次等额确定体检人员。如考试总成绩相同,政策规定同等条件下优先的人员确定为体检人选,其他报考者依次按面试成绩、公共科目笔试成绩、学历层次从高到低确定体检人员;若以上要素均完全一致,则加试结构化面试,以加试成绩高者优先。
(二)体检标准
体检的项目和标准参照人力资源社会保障部、国家卫生计生委、国家公务员局《关于修订<公务员录用体检通用标准(试行)>及<公务员录用体检操作手册(试行)>有关内容的通知》(人社部发〔2016〕140号执行。其中,乙肝检测项目按国家人社部、教育部和卫生部《关于进一步规范入学和就业体检项目维护乙肝表面抗原携带者入学和就业权利的通知》的要求执行。
(三)体检时间和地点
体检由各招聘单位组织在指定的二级甲等及以上综合性医院进行。体检时间、集合地点及人员名单随面试人员考试总成绩公布。
未按规定时间到指定地点以及未在单位规定的期限内完成规定项目体检的报考者,视为自动弃权。
(四)复检及递补
除按规定应当场或当天复检并确认体检结果的项目外,招聘单位或体检人员对体检结论有异议的,可在接到体检结论通知之日起7日内提出复检申请。复检只进行1次,由招聘单位指定到除原体检医院以外的二级甲等及以上综合性医院进行。体检结论以复检结论为准。
某岗位因体检人员弃权或体检不合格而出现的空额,按照体检人员的确定规则依次等额递补体检人员。如该岗位所有参加面试的人员体检均不合格或无人可递补,不再递补。
七、考核
各招聘单位对体检合格人员的思想政治素质、遵纪守法情况、道德品质修养、心理调适能力等方面进行综合考核,并对其与报考相关的人事档案等材料的真实有效性和报考资格进行核实。对考核中取消报考资格以及通过考核的报考者在公示前自动放弃出现的空额,按照体检人员的确定规则依次等额递补,如该岗位所有参加面试的人员综合考核均不合格或无人可递补,不再递补。
八、公示
考试、体检、考核合格者由省粮食和储备局确定为拟聘用人员,并在四川省人力资源和社会保障厅“人事考试”专栏、省粮食和储备局网站上公示7个工作日。
公示内容包括拟审核确认人员的姓名、性别、年龄、准考证号、招聘岗位要求的本人其他有关基本情况、考试总成绩、排名以及该岗位招聘条件等,并公布监督举报电话接受社会监督和举报。举报者应以真实姓名实事求是地反映问题,并提供必要的调查线索。凡以匿名或其他方式反映的问题不予受理。
对公示期间反映有严重问题并查有实据、不符合报考条件的,取消被公示人拟聘用人员资格,不再予以审核确认;对反映有严重问题,但一时难以查实或难以否定的,可先进行审核确认,但一经核实不符合报考条件的,取消其拟聘用或聘用人员资格。公示期间因被公示人弃权或因其被举报查实取消资格后出现的空额不再递补。
公示后因拟确认人员弃权等原因出现的招聘名额空额,不再递补。
九、审核确认和办理聘用手续
公告公示无异议人员应按通知的时间和地点将以下材料提交招聘单位。
1、在职人员应提供原单位同意报考的有关材料(通过审核确认后,在职人员再按招聘单位要求提供正式同意解除聘用(劳动)合同或者同意流(调)动的书面材料)或者生效的劳动(人事)争议仲裁裁决书等有效书面证明材料以及有效的毕业证书和学位证书。
2、2023届毕业生应在2023年7月31日前提供毕业证书、学位证书、《就业报到证》。
3.下岗、失业人员应提供户口所在地县级劳动保障部门发放的《再就业优惠证》或失业证明、有效的毕业证书和学位证书以及有效的人事档案管理机构出具的档案管理证明。
4.按规定应提供的其他材料。
招聘单位负责对报考者所提供材料的真实性进行审查,并对符合公告要求的拟聘人员报省粮食和储备局进行审核确认。
通过审核确认的人员,取得聘用人员资格。
用人单位凭省粮食和储备局出具的确认文件,书面通知取得聘用资格的人员在规定的时间内到单位报到,并按照有关规定签订事业单位人事聘用合同,实行事业单位聘用制管理。四川省粮食经济学校招聘的工作人员最低服务年限为5年。
逾期或不能按要求提供上述材料的以及通过审核确认后,未按规定时间报到的,视为自动放弃,取消其拟聘(聘用)人员资格。
十、纪律与监督
省粮食和储备局和各招聘单位在公开招聘中,将确保信息、过程、结果公开,接受社会及有关部门的监督。对违反规定、弄虚作假聘用的人员一经查实,取消其聘用资格,并对相关人员按照有关规定进行严肃处理。凡违反人事部令第6号第三十条和考风考纪规定,特别是不按公告进行资格审查的,按《事业单位公开招聘违纪违规行为处理规定》等规定严肃处理,构成犯罪的,依法追究刑事责任。
十一、特别提示
1、公招过程中如有调整、补充等事项,由省粮食和储备局在四川省人力资源和社会保障厅“人事考试”专栏上公告。因报考者不主动、不按要求登录相关网站查阅相关信息,导致本人未能按要求参加笔试、面试、体检、考核、递补、聘用的,责任由报考者自负。
2、请报考者确保联系方式正确、畅通。否则因无法与报考者取得联系所造成的后果,由报考者自负。
3、招聘单位、省粮食和储备局和人社厅不举办也不委托任何机构举办考试辅导培训班。
十二、有关咨询、监督电话
报名条件咨询电话(主要负责解释报名政策、报考条件及面试考务等问题):
028-86739845四川省粮食和物资储备局人事教育处
028-85796809四川省救灾物资储备中心办公室(党办)
028-86739613四川省粮食质量监测中心办公室
0818-2650984四川省粮食经济学校行政办公室
网站技术咨询电话(主要解决报名网站技术问题):
028-86740101省人事人才考试测评基地
公共科目笔试考务咨询电话:
028-86759175省人事人才考试测评基地
综合政策咨询电话:
028-86761165省人社厅事业单位人事管理处
监督电话:
028-86739820四川省粮食和物资储备局机关纪委
附件>>>点击查看
原文标题:四川省粮食和物资储备局关于直属事业单位2023年上半年公开招聘工作人员公告
文章来源:http://202.61.89.231/content-108-60823BDBE202ABB0
正在阅读:
2023年上半年四川省粮食和物资储备局直属事业单位招聘公告(报名时间3月10日-14日)03-03
2020江西新余市新钢中心医院护理人员招聘通知【10人】12-13
简单益智小故事儿童五篇07-08
2020年7月西藏拉萨期货从业资格报名时间已推迟(统考)12-17
福建厦门2017下半年银行从业资格考试报名入口:中国银行业协会02-01
新西兰移民生活与国内的差异对比分析06-13
2023年湖南妇产科主治医师成绩查询网站:http://www.21wecan.com/05-31
副校长个人年终工作总结范文10-12
高三话题作文:坚强,不倒的防线_800字11-30
难忘的一节课作文800字09-02