>
【文档预览】 文档大全网整理发布2023年北京崇文中考物理真题及答案(Word版),前五页预览如下:
本文来源:https://www.wddqw.com/tJnv.html
相关文章:
正在阅读:
2023年北京崇文中考物理真题及答案(Word版)07-11
2022年重庆卫生专业技术资格考试网上缴费时间及入口【2卫生资格考试5日-25日】02-05
山东省2018年普通高校招生(春季)考试语文:2018年甘肃普通高校招生考生照顾政策规定05-31
初二有关万圣节的作文500字:绝对万圣节04-22
2017年小学教师资格证教育知识与能力练习试题及答案609-24
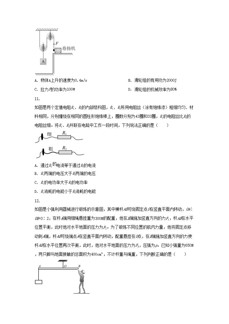
2017年职称英语考试理工类C级重点词汇306-21
2018湖北省直事业单位招聘公告【962人】05-03
小学感恩的心作文600字【三篇】03-10
小学二年级美术教案及教学反思07-08
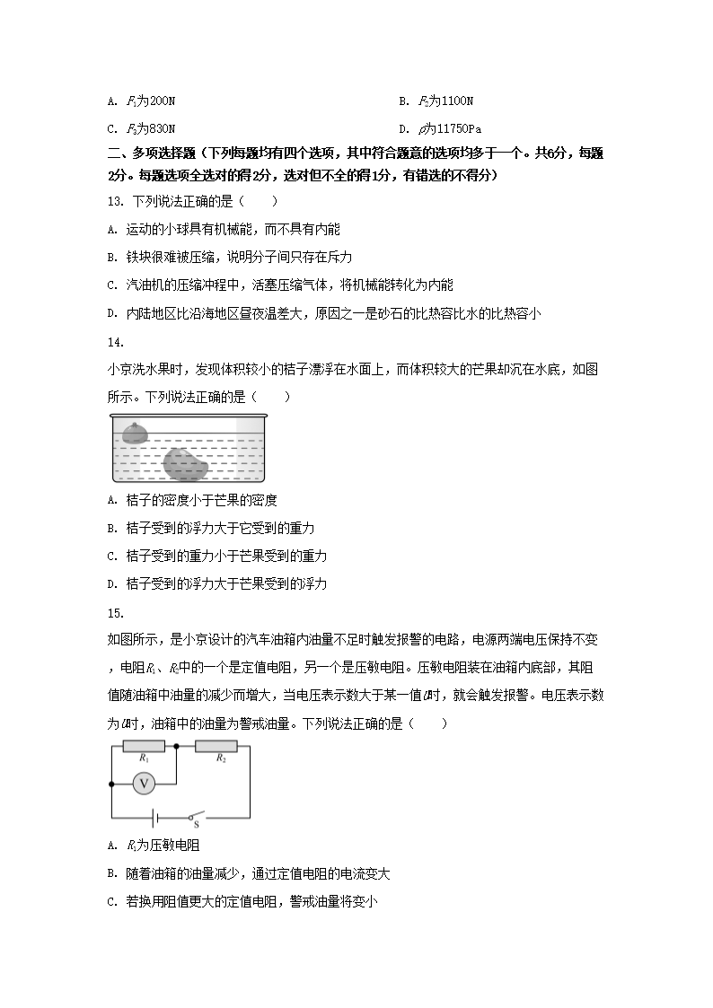
2018广西防城港市东兴市人民检察院招聘简章05-25
党员教师两学一做总结报告11-23