
一、今年的民办学校招生是否必须在网上报名?
答:是的。根据省市有关规定,具备报名条件的适龄儿童少年,有意报名入学民办学校的,请务必在规定时间进行网上报名或预约登记,否则视为放弃。在非指定报名点等线下报名登记的均为无效。请广大家长不要听信任何机构或个人虚假宣传,以免造成不良后果。
二、民办学校招生网上报名时间是如何安排的?
答:民办学校招生网上报名时间为6月25日9时至6月27日17时。6月25日9时起系统将上线运行,如系统繁忙请选择合适时段登录(6月27日17时前均可)。
三、民办学校招生的报名条件是什么?
答:在民办学校所在县(市)、区范围内具备以下条件之一的适龄儿童少年即可报名。
1.户籍。适龄儿童少年户籍在所在县(市)、区范围。
2.房产。适龄儿童少年或其父母(双方或一方)或其他法定监护人的独立产权房产在学校所在县(市)、区范围。
3.居住证。适龄儿童少年父母或其他法定监护人在学校所在县(市)、区范围的居住证截至2023年8月31日满半年,且有经商办企业营业执照或合法的劳动合同。
4.学籍。适龄儿童少年小学在我市实际就读且学籍在所在县(市)、区范围的,视为符合民办学校报名条件。
5.其他。其他符合《关于做好合肥市2023年义务教育招生入学工作的通知》规定的公办学校入学条件的适龄儿童少年。
四、民办学校招生网上报名系统登录方式有哪些?
答:方式一:电脑端。在“合肥市教育局”(http://jyj.hefei.gov.cn/)“合肥市教育云平台”(http://www.hfjyyun.net.cn/)进入相应界面。
方式二:手机端。安卓手机用户在各应用商店、苹果手机用户在AppStore搜索“合肥通”或“皖事通”下载安装,报名系统路径分别为“合肥通”—“小学初中报名”服务或“皖事通-合肥分站”—“小学初中报名”服务。
五、民办学校招生网上报名基本办法是什么?
答:2023年我市民办学校实行“线上报名、摇号录取”的办法,四县一市与市区同步招生流程和数据,统一入口、统一时间、统一流程、线上校验信息。
在规定时间内,适龄儿童少年户籍或者小学学籍等在学校所在县(市)、区范围内的,可通过网上报名系统进行报名,只可选报1所民办学校志愿。符合报名条件的显示报名成功,无需再进行线下资格审核。
不具备网上报名条件或网上报名不成功的适龄儿童少年,在网上报名系统登记并预约线下审核时间。按照系统提示,携带相关材料到县(市)、区教育主管部门指定地点进行报名资格审核。
六、2017年8月31日以后出生的儿童,可以在网上报名系统报名吗?
答:不可以。民办学校一年级招生网上报名要求适龄儿童截至2023年8月31日年满6周岁,不接受未满6周岁的儿童报名。本系统仅面向2023年秋季入学的一年级和七年级新生。非2023年入学适龄儿童少年,请勿使用本系统。
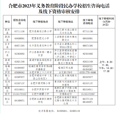
七、民办学校招生都要进行线下资格审核吗?线下审核的时间是如何安排的?
答:不是。凡适龄儿童少年本人的学籍、户籍等信息在我市的,须在网上报名。凡网上报名成功的,无需线下资格审核。
适龄儿童少年父母或其他法定监护人房产或居住证在我市,其本人学籍、户籍等信息不在我市的,需要进行线下资格审核。请家长务必提前进行网上预约登记,并选择线下资格审核的地点和时间。线下资格审核时间:6月28-29日;线下审核地点将在报名系统内公布。
八、线下资格审核需要携带哪些材料?
答:线上预约所依据的报名条件不同,线下资格审核需要携带的材料则不同,大致分为以下几种情况:
1.以房产预约登记的,父母或其他法定监护人须提供以下材料:①房产证(适龄儿童少年父母(双方或一方)或其他法定监护人独立所有,且在民办学校所在县(市)、区范围内);②户口簿或儿童出生医学证明等能证明适龄儿童少年与父母关系的材料;③七年级入学需提供其小学毕业证书或学籍证明。
2.以居住证预约登记的,父母或其他法定监护人须提供以下材料:①父母(双方或一方)或其他法定监护人在民办学校所在县(市)、区范围的居住证(居住证截至2023年8月31日满半年);②在我市经商办企业营业执照或合法的劳动合同;③户口簿或儿童出生医学证明等能证明适龄儿童少年与父母关系的材料;④七年级入学需提供小学毕业证书或学籍证明。
3.其他预约登记的:父母或其他法定监护人需提供户口簿及其他相对应的证明材料等。
九、报名某县(市)、区的民办学校,可以到其他县(市)、区进行线下审核吗?
答:不可以。应预约该民办学校所在县(市)、区教育主管部门指定地点进行线下审核。例如:张先生在庐阳区有户籍(或房产等),如要报名庐阳区管A学校,只能预约庐阳区指定的线下审核点,不可以到其他区进行线下资格审核。
十、未提前进行线上预约,可以进行线下资格审核吗?
答:不可以。为节省家长报名时间,请家长前往线下审核前务必进行线上预约登记。
十一、是不是越早报名登记,越早被录取?
答:不是。报名登记时间与录取没有联系,只要符合入学条件,在规定时间内报名即可。家长可错开高峰进行报名、预约。
十二、网上填报的民办学校志愿,可以修改吗?
答:为了方便适龄儿童少年报名和合理分流,对网上报名成功的适龄儿童少年,报名结束之前(6月27日17时前),有且仅有一次修改填报志愿机会。请家长认真思考后,合理选择报名、预约时间,谨慎为学生填报民办学校志愿。
十三、同时具备多个县(市)、区的报名条件,修改志愿时可以改报不同招生范围的民办学校吗?
答:不可以。同时具备多个县(市)、区的报名条件,一定要慎重选择,统筹考虑报名条件和选报的民办学校,因为报名条件与选报学校密切相关,且一旦选定报名条件,不得更改,所以不能改报其他县(市)、区的民办学校。
例如:张先生独立产权房产在包河区,其子女小学学籍在庐阳区,张先生可以选择报名招生范围为包河区和庐阳区的学校。若张先生选择通过独立产权房产选定了“所在区县”为包河区,并报名包河区某学校后,想修改志愿一次,也只能改报其他包河区民办学校,不得改报庐阳区民办学校。请家长提前慎重选择。
十四、家长能看到民办学校招生网上报名情况吗?
答:可以。本着公开透明原则,网上报名系统实时公布各民办学校报名成功人数,家长可以登录查询。
十五、民办义务学校招生是不是全部都需要摇号录取?
答:不是。当某民办义务教育学校报名人数小于或等于招生计划,不需要电脑摇号,直接录取。当某民办义务教育学校报名人数超过面向社会招生计划的(扣减政策优待人员子女数,其中一贯制学校扣减直升生数),一律通过所在县(市)、区教育主管部门统一或认定的系统实施电脑摇号。
十六、适龄儿童少年被民办学校录取后,可以改报其他公民办学校吗?
答:不可以。学生被民办学校录取后,不得改报其他民办学校,其他学校也不得录取。
十七、民办九年一贯制学校七年级直升生今年怎么报名?
答:民办一贯制学校七年级招生,可根据家长意愿,采取直升招生的方式报名。直升报名人数小于或等于招生计划的民办学校,适龄儿童少年直接录取到所填报的招生学校;直升报名人数超过招生计划数的学校,一律通过网上报名系统实施摇号录取。家长可登录网上报名系统查询录取结果。
十八、家长在网上报名操作有困难怎么办?
答:请家长仔细阅读网上报名系统报名流程等材料,按照操作指引进行报名。如确实有疑问,可咨询所在县(市)、区教育主管部门或技术客服电话。具体电话将在网上报名系统内公布。
十九、民办学校招生如何进行电脑摇号?
答:按照“线上随机分组、线下随机摇号”的原则,民办学校招生电脑摇号将由所在县(市)、区分别组织实施。各县(市)、区教育主管部门使用教育主管部门统一或认定的系统实施电脑摇号,对招生学校已报名成功的学生进行线上随机分组。家长可提前查询分组结果。7月3日—4日,在纪检监察机关等现场监督或公证机构公证下,现场抽取录取学生。每次抽取一组,抽中组内所有学生全部录取,直至抽取满足招生计划为止。录取结果将通过招生学校校园网等向社会公布,也可通过“网上报名系统”查询摇号录取结果。各县(市)、区现场摇号具体时间将由相关招生学校或教育主管部门提前公布。
二十、孩子是双胞胎,能否申请一起摇号?
答:可以的。申报同一所学校的双胞胎学生父母可在6月29日前,向招生学校所在县(市)、区教育主管部门提出书面申请,双胞胎可作为一个摇号单位进行分组、摇号。
二十一、摇号没有录取,可以回公办学校报名吗?
答:可以。家长可按照各县(市)、区公布的时间安排,在规定时间回原学区公办学校或所在县(市)、区教育主管部门指定报名点报名登记。
二十二、今年政府购买部分民办义务教育学校学位是如何安排的?
答:为巩固提升规范民办义务教育发展专项工作成果,切实保障义务教育学位主要由公办学校提供或通过政府购买学位方式提供,确保义务教育的公益性,相关县(市)、区将购买部分民办义务教育学校2023年秋季在校生学位。购买时长为一年(2023-2024学年),分学期购买。具体购买学位情况详见相关民办义务教育学校2023年招生简章,也可咨询相关县(市)、区教育主管部门。


正在阅读:
6月25日9时网上报名启动!2023年安徽合肥市民办中小学网上报名问答发布06-26
医院双拥工作个人总结范文11-02
美丽的校园作文450字09-19
2021年重阳节问候好句大全【八篇】08-29
浙教版2016初二物理上册知识点05-06
2021英语教学年度工作总结10篇11-01
2023年城乡规划师考试《城乡规划相关知识》科目备考要点梳理07-14
2019下半年甘肃公共英语四级报名时间:5月31日-6月5日11-02
16年国际贸易毕业生实习报告05-23
2019高中生入党申请书模板【三篇】03-19
新年联欢会主持词开场白12篇11-30