【#高考# 导语】©文档大全网高考频道从江门教育局了解到,2023年广东江门高考社会考生补报名注意事项已公布,具体如下:

根据《关于做好广东省2023年普通高考考生补报名工作的通知》要求,我市2023年普通高考社会考生补报名安排如下:
一、补报名范围
报名资格和条件严格按照《关于做好广东省2023年普通高校招生统一考试报名工作的通知》要求执行。
鉴于补报名时我省2023年普通高考体育、艺术术科统考、普通高等学校招收中等职业学校毕业生统一考试(即“3+证书”考试)和2023年2月普通高中学业水平合格性考试(即依学考成绩录取)已经结束或已完成考试编排,拟报考上述招生考试类型的考生不列入补报名范围。
拟参加高职院校自主招生(含现代学徒制)但未办理高考报名手续的考生,须在补报名期间办理高考报名手续,否则不得参加高职院校自主招生(含现代学徒制)的报名、考试和录取。
二、补报名时间和地点
考生报考2023年普通高校招生统一考试前,需先进行网上注册和拍照,广东省普通高考报名系统注册网址为https://pg.eeagd.edu.cn/ks。
市直、蓬江区和江海区社会考生集中报名时间为2023年2月15日至17日,可为考生提供一站式服务,资格审核、派号、网上预报名和现场确认均可在现场完成。
地点:江门市建设二路127号一楼江门市招生办报名站。
咨询电话:0750-3503935。
新会区、台山市、开平市、鹤山市、恩平市补报名时间和地点安排,请咨询各县(市、区)招生办。咨询电话:
新会区招生办:0750-6623087
台山市招生办:0750-5520360
开平市招生办:0750-2212010
鹤山市招生办:0750-8938607
恩平市招生办:0750-7726451
备注:随迁考生需在报名前办理好《广东省进城务工人员随迁子女高考报名资格审核表》。
三、报考对象
(一)应届生符合下列条件之一的予以报考。
1.江门市户籍(且身份证号码前两位为44)高中阶段学校就读的应届毕业生;
2.符合我市2023年高考报名条件,且未设置报名点的高中阶段学校应届毕业生;
(二)往届生符合下列条件之一的予以报考。
1.持高中阶段学校毕业证书且户籍为江门市(身份证号码前两位为44);
2.持我省高中阶段学校毕业证书且户籍为江门市;
3.持我市高中阶段学校毕业证书户籍为外省且符合我市高考随迁子女政策;
4.持我市高中阶段学校毕业证书的港澳台考生;
5.持外省高中阶段学校毕业证书且户籍迁入我市满18个月(时间计算截至2023年8月31日)且高考报名时(时间计算截至2022年11月10日)毕业满1年的;
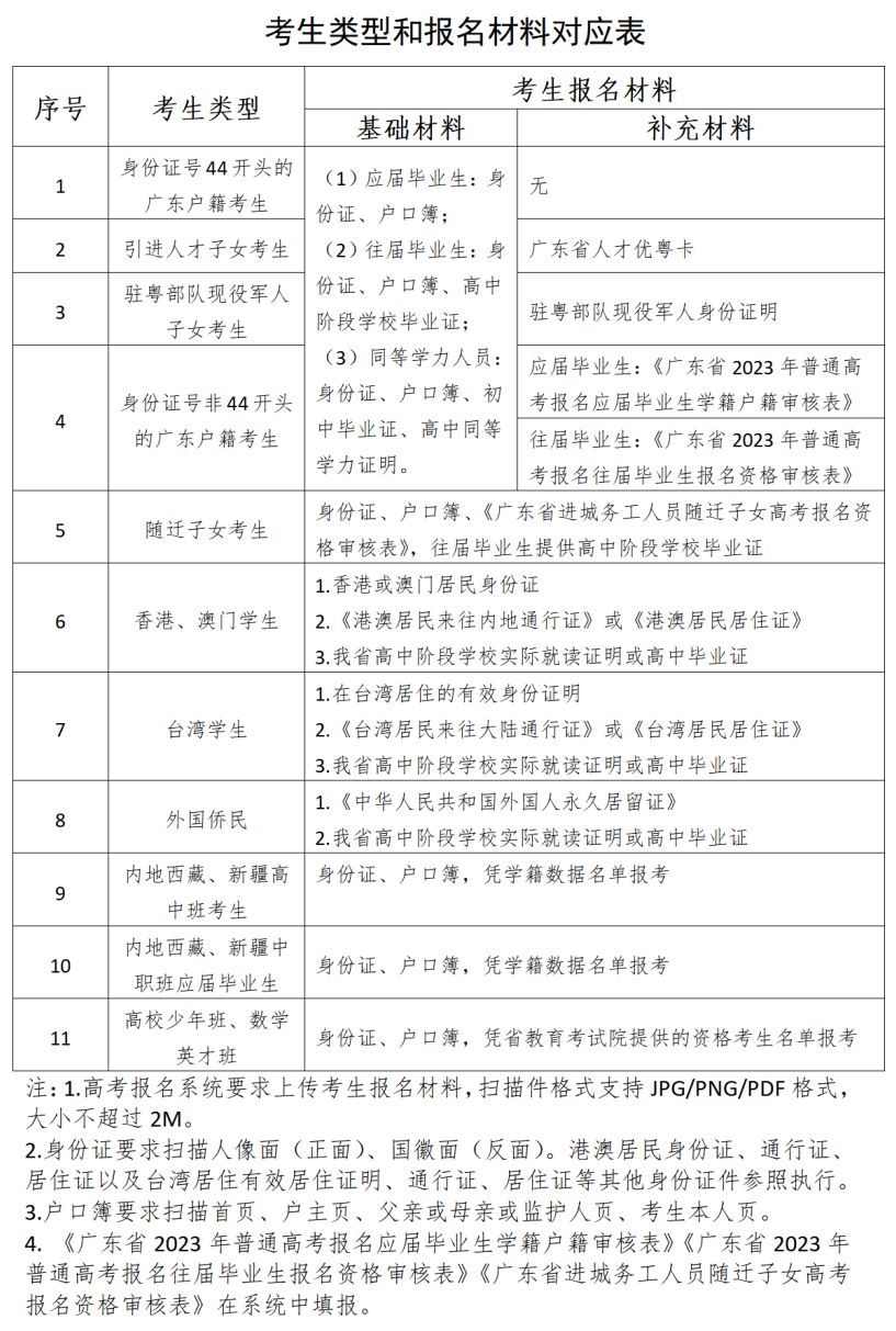
四、报考资料
(1)往届生:户口簿、身份证、毕业证原件和复印件;随迁子女提供随迁审核表(原毕业学校档案袋)和父亲(或母亲)处于有效期的居住证。
(2)应届生:户口簿、身份证原件和复印件;学校开具的应届毕业证明;随迁子女提供随迁审核表和父亲(或母亲)处于有效期的居住证。
(3)所有证件资料均需提前准备好电子版(对原件拍照或彩色扫描版,要求清晰完整),以便上传系统。
具体要求见下表:


未尽事项按《关于做好广东省2023年普通高校招生统一考试报名工作的通知》(粤招〔2022〕6号)有关要求执行。
原文标题:江门市2023年普通高考社会考生补报名注意事项
文章来源:http://www.jiangmen.gov.cn/bmpd/jmsjyj/zwgk/tzgg/content/post_2790142.html
正在阅读:
给老婆每天晚上的晚安问候语,每天晚上一句温馨的问候语12-13
2023年9月广西计算机四级报名时间及报名入口[6月21日-7月3日]06-20
【关于秋天的诗歌】关于秋天的诗歌02-06
2021年党员干部述职报告_党员干部年终述职报告范例02-07
2018湖北省宜昌执法协管员招聘140人报名时间11月5日—9日08-10
2017年四川绵阳中考成绩查询网站:绵阳教育体育网01-07
初中生作文范文《走进小说的世界》06-12
2021年湖北武汉中级会计职称准考证打印时间:8月22日至8月31日07-06
学打乒乓球作文350字09-27