【#银行招聘# 导语】2023梦想靠岸招商银行青海西宁分行秋季校园招聘公告已发布,简历投递时间:即日起至2022年10月16日,®文档大全网现将招聘公告发布如下:
招商银行西宁分行成立于2012年8月16日,是总行直属的一级分行,现有11家经营机构,下辖机构全部位于西宁市市区,全辖员工400余人。成立以来,在各级政府、社会各界及总行的大力支持下,分行秉持“因势而变,因您而变”的经营理念,围绕“轻型银行”、“一体两翼”和金融科技转型战略,始终以客户为中心,努力提供诚心、专心、用心、贴心、全心的服务,致力于将招商银行西宁分行打造成一个高质量发展的高原特色分行!
正值西宁分行成立十周年,2023校园招聘虚位以待,诚邀各位优秀毕业生加入我们,共同踏上“二次创业”新征程,一同开创西宁分行高质量发展新局面!
一、工作地点
青海省西宁市
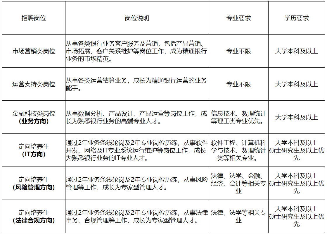
二、招聘岗位
三、申请条件
(一)2023届本科及以上学历应届毕业生。其中:国内院校毕业生在2023年1月1日至2023年8月31日期间毕业并获得国家认可的就业报到证、毕业证和学位证;海外院校毕业生在2022年1月1日至2023年8月31日期间毕业并取得教育部学历学位认证。
(二)本科生需达到大学英语四级分数425分(含)以上水平,研究生需达大学英语六级分数425分(含)以上水平。如未有大学英语四、六级成绩,可用其他同等英语考试成绩代替,本科生需达到雅思5.5分(含)以上或托福85分(含)以上水平,研究生需达到雅思6分(含)以上或托福95分(含)以上水平。
(三)诚实守信,性格开朗,身体健康,无不良行为记录。
(四)具有较强的责任心、学习能力和良好的团队协作精神,能承受较大的工作压力,具有良好的书面及口头表达能力。
(五)应聘者须为初次就业,未与其他单位建立劳动关系。
四、招聘流程
简历投递(即日起至2022年10月16日)→简历筛选→统一笔试→多轮面试→录用通知
温馨提示:各环节具体安排请以后续正式通知为准。
五、应聘方式
(一)手机银行
下载“招商银行”APP,登录后前往校园招聘功能模块,申请感兴趣的岗位,在线投递简历!
(二)官方网站
登录“招商银行招聘”官方网站career.cmbchina.com,点击“校园招聘”,选择“西宁分行”,申请感兴趣的岗位,在线投递简历!
(三)官方公众号
关注“招商银行招聘”微信公众号平台,点击“招了-校园招聘”,申请感兴趣的岗位,在线投递简历!
六、温馨提示
(一)个人信息的完整性、真实性将直接影响简历筛选,请在提交前确认您的资料详细完整、真实无误;如有虚假信息,申请人将被取消申请资格。
(二)当您的手机号码变更时,请及时更新注册信息,这是我们与您联系的重要渠道。
(三)应聘渠道以为准,招商银行招聘不收取任何费用。
联系邮箱:xnrhj@cmbchina.com
我们期待,与您同行,梦想靠岸!
原文标题:“梦想靠岸”招商银行西宁分行2023秋季校园招聘公告
文章来源:https://career.cloud.cmbchina.com/index.html#announcementDetail?id=09cfc980-a303-4ec3-b626-4ad4d4cf1a36&returnUrl=#announcement
正在阅读:
2023梦想靠岸招商银行青海西宁分行秋季校园招聘公告【2022年10月16日截止】10-14
2017年河南省中考物理真题及答案(已公布)_2017年湖北恩施中考物理真题12-01
爱的表达作文600字08-13
迎新春祝福语简短01-12
2020年陕西主管护师考试准考证打印时间及入口【9月4-27日】11-09
会议主持词开场白和结束语范文-招商会议主持词结束语范文04-09
学校体育比赛主持词范本03-20
图书馆人员述职报告范文3篇10-12
中秋节赏月作文:家乡的月亮900字06-16