【#专升本# 导语】©文档大全网专升本频道从辽宁招生考试之窗发布的《辽宁省2023年普通高等学校专升本招生考试报名即将开始》了解到,辽宁2023年专升本考试报名时间是12月12日-12月19日,详情如下:
1.报名时间
辽宁省2023年专升本招生考试报名采用网上填报基本信息、网上缴费、现场资格审查和身份验证信息采集相结合的方式。
辽宁省2023年专升本招生考试实行网上报名,网上填报基本信息、网上缴费的时间时间为2022年12月12日至12月19日,现场资格审查和身份验证信息采集的时间为2022年12月13日至12月20日,逾期不予受理。各市须于2022年12月20日16:00时前完成考生的报名最终确认工作。
考生报名须缴纳报名考试费120元。网上已经缴费的考生,在现场资格审查确认时未取得报名资格,经考生本人申请予以退费。
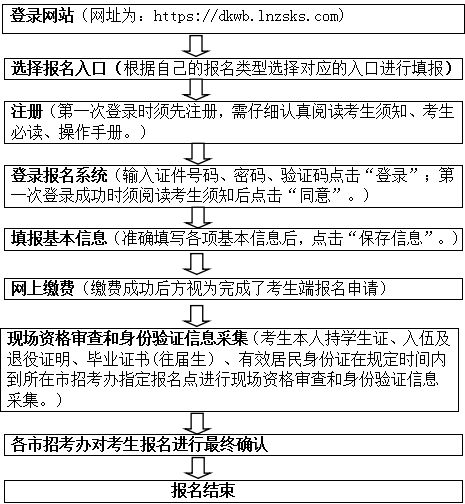
2.报名流程

3.报名入口
原文标题:辽宁省2023年普通高等学校专升本招生考试报名即将开始
文章来源:https://www.lnzsks.com/newsinfo/IMS_20221124_42218_MwsbkGSo0h.htm
正在阅读:
辽宁2023年专升本考试报名时间:12月12日-12月19日11-25
[我的母亲作文300字优秀作文]小学生我的母亲作文300字12-01
2021年党支部清明节活动方案:2021小学生清明节活动方案09-27
小学生错别字研究报告450字03-31
赴爱尔兰卡洛理工学院学费及入学要求解析03-02
睡前儿歌 宝宝催眠曲歌词-英文儿歌歌词:朋友催眠曲04-14
巴蜀古代建筑博物馆作文500字05-14
放烟花作文600字05-23
山西招生考试网:2021年山西成人高考成绩查询入口(已开通)09-10
小学二年级语文、数学、英语期末练习题09-05
芬兰硕士留学申请条件详解02-04