【#成考# 导语】®文档大全网成人高考频道从甘肃省教育考试院了解到,2022年甘肃成人高考延期考试时间已公布,统一考试(延考)定于2023年3月4日-5日举行。具体如下:
根据教育部统一安排,2022年甘肃省成人高校招生全国统一考试(延考)定于2023年3月4日-5日举行。2022年甘肃省成人高校招生全国统一考试报名成功的考生资格继续有效。其他相关考试流程及规定按照《关于做好2022年甘肃省成人高校和成人中等专业学校招生工作的通知》(甘招委发〔2022〕32号)执行。准考证打印时间:2023年3月2日-5日。请考生提前做好备考工作,密切关注甘肃省教育考试院官方网站、官方微信公众号,及时了解相关考试信息,如有疑问可咨询报考所在地教育考试招生机构(详见附件)。
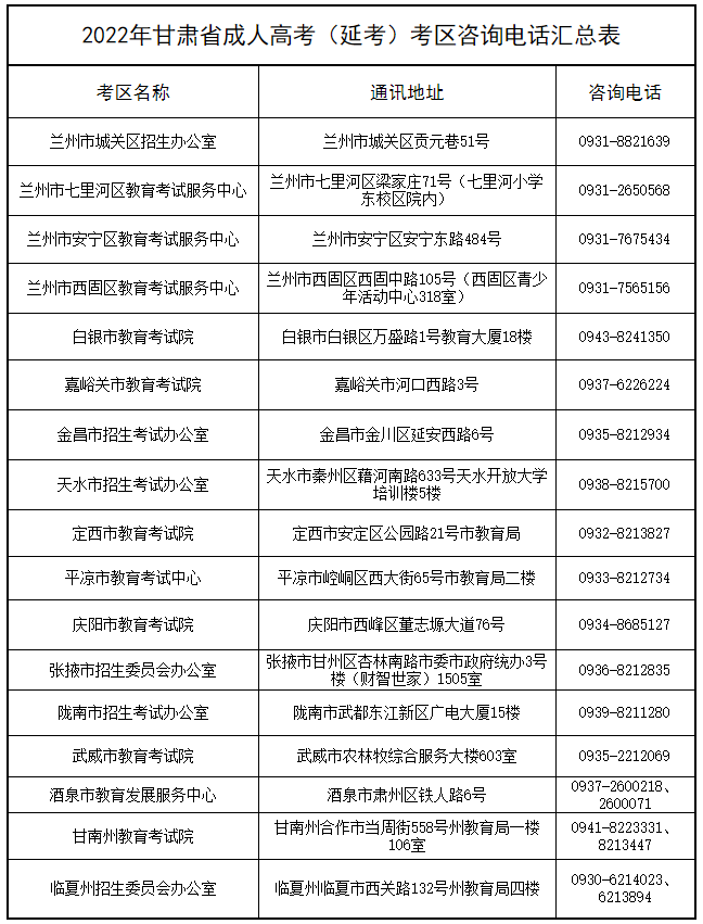
附件:2022年甘肃省成人高考(延考)考区咨询电话汇总表

原文标题:关于2022年甘肃省成人高校招生全国统一考试(延考)的公告
文章来源:https://www.ganseea.cn/html/tzgg/8090.html
正在阅读:
2022年甘肃成人高考延期考试时间公布(2023年3月4日-5日)02-01
歌谣朗诵:美丽的童话04-10
2021下半年湖南教师资格证准考证打印时间及入口【10月25日-10月30日】09-02
高中随笔600字以上(5篇)06-26
西安2020中考体育考哪些项目,2020中考体育必选考项目解读02-11
中考话题作文700字优选参考例文【三篇】06-22
读《天才少年维克多》有感1000字09-28
简短小学教师自我评价[5篇]05-16
小学二年级端午节日记五篇05-19