
平洲中心幼儿园新园位于桂城街道金谷路8号,占地6300.67多平方米,建筑面积4551.23平方米,园舍为三层独立建筑,现代雅致风格设计和暖色调装潢随处可见,营造出柔和、舒适而童趣的环境氛围;园内设有图书阅览室、科学发现室等多个功能室,设施设备均按广东省规范化幼儿园标准配备,孩子们能在这里接受艺术熏陶,挖掘无限潜能,是孩子们健康快乐成长的“第二个家”。
平洲中心幼儿园新园的行政班子及教师员工均由原幼儿园整体调入,延续旧园“让美育启迪心灵,让快乐伴随成长”的办园宗旨,“以人为本,以爱育爱,让每一个孩子感受体验成长的快乐”的办园理念,全面实施素质教育,持续深入开展以“美育教育”的特色课程,把积木建构游戏课程、醒狮文化与本土文化、各类主题活动游戏共融,擦亮幼儿园的优质教育品牌。
桂城街道办事处坚持优先发展教育事业,不断擦亮“美育桂城学载未来”这一亮丽名片,平洲中心幼儿园新园拟定于2023年春节后投入使用,现计划扩招收小班、中班幼儿。
为确保本次招生工作顺利进行,依据桂城街道教育办公室招生工作精神,结合幼儿园实际情况,制订本招生简章。
一、招生对象
根据广东省教厅等5个单位联合下发《关于印发<广东省加强住宅小区配建幼儿园建设和管理工作的指导意见>的通知》(粤教基【2015】21号)文件精神,以小区配套幼儿园优先满足本小区居民适龄儿童就近入园为原则,招收能适应幼儿园集体生活、身心健康的适龄幼儿。
1、桂城街道龙光紫尚苑户籍适龄幼儿;父母一方或双方或法定监护人持有桂城街道龙光紫尚苑住房产权的适龄幼儿。
2、具有桂城户籍的适龄幼儿。
二、招生批次
(按以下批次招录,录满即止)
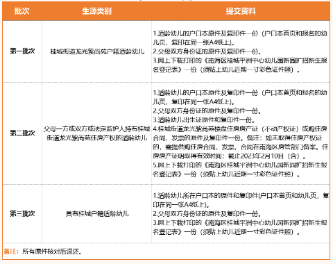
第一批次:具有户籍登记地址为桂城街道龙光紫尚苑的适龄幼儿【以户口本为准,截止到2023年2月10日(含)】。
第二批次:父母一方或双方或法定监护人,拥有桂城街道龙光紫尚苑住房产权的适龄幼儿,但幼儿不具有桂城街道龙光紫尚苑的户籍。如未取得住房产权证的,需提供购住房合同、发票,合同在南海区房管部门备案。【住房房产证明取得有效时间:截止到2023年2月10日(含)】。
第三批次:具有桂城户籍的适龄幼儿。【以户口本为准,截止到2023年2月10日(含)】
三、招生录取办法
1、第一批录取:在第一批符合条件的报名者中,若报名人数少于或等于幼儿园公布的招生学位数时,全部录取。若符合条件的报名人数多于招生人数时,则通过公开抽签方式确定入学资格,录满即止。
2、如有剩余学位,第二或第三批次以同样方式依批次录取。
四、招生年龄及人数
五、报名时间及相关手续
1、网上登记时间
从2023年2月13日10:00起至2023年2月17日17:00止,家长登录佛山市南海区桂城平洲中心幼儿园网站(http://pzzxyey.krbb.cn),为幼儿进行报名资料登记。提交成功后,下载并用A4纸打印《南海区桂城平洲中心幼儿园新园扩招新生报名登记表》,并在指定位置上贴上孩子的近期一寸彩色证件照。
2、递交资料确认报名时间
为避免人群聚集,家长需严格按照网上登记系统提示的时间,带齐资料到园提交,确认报名。无需带孩子到园。
2023年2月21日(星期二)9:00—12:00接受家长到幼儿园提交报名资料,并向符合条件的报名者发放抽签号【双(多)胞胎只领取一个号码】。
3、须递交的资料及要求
4、递交报名资料地点
佛山市南海区桂城平洲中心幼儿园新园内(佛山市南海区桂城街道金谷路8号)。
5、递交资料确认报名流程
(1)资料审查【包括核查通过网上下载打印的报名表、幼儿的户口本原件及复印件、父母的身份证原件及复印件、桂城街道龙光紫尚苑楼盘住房房产证(不动产权证)或购住房合同、发票的原件及复印件、幼儿出生证原件和复印件】。
(2)交资料、领取抽签号【双(多)胞胎孩子共用一个抽签号】。
(3)离园。
六、报名情况公布
1、2023年2月21日,在幼儿园网站、微信公众号、对外公告栏公布招生报名情况。
2、若须抽签,则在2023年2月21日19:00前,发布学位抽签通知。
七、学位抽签及录取结果公布
若须抽签,则抽签时间为:2023年2月22日(星期三)10:00。
抽签地点:幼儿园音体游戏2室。
特别说明:
1、允许10名在2023年2月21日取得抽签号的幼儿家长,在抽签前按到园先后顺序,凭抽签号进园,见证抽签过程。
2、抽签过程中如遇双(多)胞胎签号中签,则这一双(多)胞胎的孩子同时取得入学资格,即这个中签号占小班25、中班38个学位中的2(多)个学位,如此类推。
抽签结束后在2月22日下午于幼儿园网站、微信公众号、对外公告栏公布新生录取结果。
八、新生注册
1、2023年2月23日(星期四)8:40—12:00,取得入学资格的新生到园办理注册手续(注册详细要求另行发布通知)。
2、“招生对象”中规定的适龄儿童被桂城街道公办幼儿园录取的机会只有一次(即如果被其中一间街道公办幼儿园录取,就不能再报街道其他公办幼儿园)。
特别提醒:
1、凡过时不办理注册者视为自动放弃学位,幼儿园不再保留其学位。
2、如发现提交的资料作假,一律取消入读桂城街道公办幼儿园的资格。
九、收费标准
目前收费标准按照南发改价费【2021】30号、南发改费【2019】10号文件执行。鉴于幼儿园于2023年3月1日开学,开学前收费标准如有调整则按南海区发展和改革局最新核定的标准执行。代收代支费按实收取。
南发改价费【2021】30号、南发改费【2019】10号收费标准如下:
十、联系方式
1、咨询电话:86793677转802
2、微信公众号:佛山市南海区桂城平洲中心幼儿园
3、网址:http://pzzxyey.krbb.cn
4、地址:佛山市南海区桂城街道金谷路8号
正在阅读:
2月13日网报启动!2023年广东佛山南海区桂城平洲中心幼儿园新园招生指引公布01-12
关于向学的名言警句100例08-25
一堂有趣的诗词鉴赏课作文600字05-29
小学生谜语大全及答案【5篇】01-12
端午节的高中话题作文600字12-09
中国人事考试网:2018年河北化工工程师考试成绩查询入口08-15
最难忘的话语作文1000字08-27
一件倒霉的事作文350字10-16
童年时的爱作文400字06-28
最吸引我的礼物作文500字01-26