
一、招聘原则和办法
招聘工作坚持公开、平等、竞争、择优原则,按照德才兼备的用人标准,采取公开报名、统一考试和择优聘用的办法进行,通过资格审查、面试、体检和考察等程序公开招聘事业编制工作人员。
二、招聘条件
(一)具有中华人民共和国国籍,遵守中华人民共和国宪法、法律和法规;
(二)遵守纪律、品行端正,具备良好的职业素质;
(三)具有招聘岗位所需的学历(学位)、专业、工作经历、任职资格要求等(详见附件1);
(四)具有适应岗位要求的身体条件;
(五)岗位年龄要求(详见附件1);
(六)户籍或生源要求(详见附件1)。户籍以2023年7月28日户口所在地为准(不含高校就学落户),生源地是指经高考,被高校录取时户口所在地;
(七)海曙区卫生健康局下属事业单位正式在编人员不得报考;
(八)具备岗位所需的其他条件。
三、招聘办法和程序
(一)报名与资格审核
报考人员采取网上报名的方式,具体如下:
1、网上报名
时间:2023年7月28日至2023年8月8日。报考人员通过电子邮件方式提交报名表及相关资料,邮箱地址:hsweijj163.com;报名表中填写的联系电话必须确保畅通。邮件主题请标明“应聘单位+岗位+姓名”。每位报考人员只能选报一个岗位,逾期不再受理报名。
2、报名材料:《海曙区卫生健康系统2023年第二次公开招聘高层次专业技术人才报名表》(附件2)及相关资料扫描件。
需提供的相关资料:
(1)有效期内的二代身份证扫描件、户口簿扫描件;
(2)毕业证书、学位证书扫描件;应届生提供在读证明、学籍证明扫描件;留学人员提供毕业证书和教育部中国留学服务中心出具的境外学历、学位认证书扫描件;
(3)专业技术资格证书扫描件;
(4)工作经历证明(需要提供的岗位)。
3、资格初审:时间为2023年8月9日至2023年8月11日,招聘单位将对报考人员进行资格初审,符合招聘条件的,方可获得考试资格;不符合招聘条件的,不予通过资格初审,并向报考人员说明理由。
4、在规定的报名时间内,通过资格初审人数和招聘指标比例不足3:1的,将取消该岗位招聘指标。
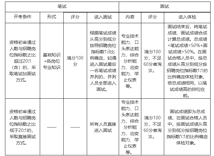
(二)考试
考试形式:根据开考条件采取“笔试+面试”或“直接面试”的形式。笔试、面试均委托具有考试命题资质的独立第三方机构命题。
1、笔试。笔试具体时间、地点另行公告。
2、资格复审。进入面试环节的人员需进行资格复审,具体时间、地点另行公告。在规定时间内携带报名表、本人简历、有效期内的二代身份证、户口本、学历(学位)证书、专业技术资格证书、工作经历证明、近期免冠1寸照片1张及相关证件的原件和复印件到指定地点进行现场资格复审。证件(证明)不全或所提供的证件(证明)与招聘资格条件不相符者,不得参加面试。未按时参加资格复审的,视作放弃面试资格。资格复审通过人员,进入面试环节。
3、面试。面试具体时间、地点另定。请及时关注网站公告并保持通讯畅通。
笔试、面试对象不按规定时间、地点参加考试的,视作放弃,不再进入之后的程序。
4、具体流程:

(三)体检
体检时间另行通知。
体检标准参照人社部、国家卫计委、国家公务员局《关于修订〈公务员录用体检通用标准(试行)〉及〈公务员录用体检操作手册(试行)〉有关内容的通知》(人社部发〔2016〕140号)政策执行,不按规定的时间、地点参加体检或体检结果不合格者淘汰。体检费用由报考人员自理。
报考人员不按规定的时间、地点参加体检的,视作放弃体检。体检不合格者淘汰,合格者进入考察。体检费用由报考人员自理。
(四)考察
对体检合格人员开展组织考察,考察工作参照《公务员录用考察办法(试行)》等有关规定执行。自愿放弃考察者,须向海曙区卫生健康局提交书面申请,考察结果为“不宜聘用为事业单位工作人员”的淘汰。
在体检和考察阶段因放弃或结果不合格出现招聘岗位空缺时,在面试合格人员中,按总成绩从高分到低分依次递补。
(五)确定拟聘用人员名单、公示
根据考试、体检、考察结果,对拟聘用人员在海曙区人力资源和社会保障局、海曙区卫生健康局网上公示7个工作日。公示期间,被反映有影响聘用问题并查有实据的,取消聘用资格。对反映的问题一时难以查实的,将暂缓聘用,待查清后再决定是否聘用。公示结束无异议的,相关人员在规定时限内办理相关聘用手续。不按时签订聘用合同,或不能按时报到的,取消聘用资格。弄虚作假的一经发现取消聘用资格。在办理人事关系转移手续时仍将审核档案资料,若发现招聘人员档案资料有不符合报考条件的,将取消聘用资格。
拟聘用人员在拟聘用人员名单公示结束前放弃聘用的,均在报考该岗位的面试合格人员中按照总成绩从高分到低分依次予以递补,重新进行体检和考察。
四、其他事项
1、根据省编委办等六部门《关于印发〈浙江省公办高校、公立医院报备员额管理办法(试行)〉的通知》(浙编办发〔2018〕33号)文件规定,明确区海曙区第二医院、海曙区口腔医院招录人员的岗位身份为报备员额。
2、报考人员须以学历学位所学专业报考。
3、本次招聘所涉及的学历学位证书(社会人员)、工作经历、专业技术资格(职称)等取得时间的计算统一截至2023年7月28日(含)。
4、符合相关条件的2021年、2022年普通高校毕业生,或同期毕业并可在2023年12月31日前取得学历学位认证书的国(境)外留学归国(境)人员,以及按国家政策规定可以享受应届毕业生就业待遇的其他情形人员,可按应届毕业生身份应聘。
5、以2023年普通高等院校应届毕业生身份报考的,须在2023年9月30日前取得学历学位证书(届时未取得的不予录用,对博士研究生可放宽至2023年12月31日前);2022年9月1日至2023年12月31日毕业的国(境)外留学归国(境)人员可等同于2023年普通高校应届毕业生,报考时仍未毕业的可凭国(境)外学校学籍证明报名,但须于2023年12月31日前取得国家教育部学历学位认证书(届时未取得的不予录用),专业相近的以所学主干课程。
上述招聘对象未在规定时间内取得相应学历学位证书或认证书的不予聘用。
6、面向社会招收的住院医师如为普通高校应届毕业生的,其住培合格当年在医疗卫生机构就业,按当年应届毕业生同等对待。经住培合格的本科学历临床医师,与临床医学、口腔医学、中医专业学位硕士研究生同等对待(其中住培合格证书中的培训专业原则上应当与招聘岗位的专业或类别要求相一致)。
7、现役军人不能报考,在普通高校(含境外)脱产就读的非2023年应届毕业生不得以原已取得的学历、学位证书报考。
8、曾因犯罪受过刑事处罚的人员,曾被开除公职的人员,在公务员招考和事业单位招聘中被认定实施了考试作弊、弄虚作假行为且仍在不得报考期限内的人员,以及具有法律法规规定不得录用为事业人员的其他情形人员,不得报考。
9、按照《关于建立“三项制度”进一步规范事业单位进人的通知》(甬人社发〔2015〕177号)规定,对有与领导干部(含事业单位负责人)系夫妻关系、直系血亲关系、三代以内旁系血亲或者近姻亲关系的报考人员参加领导干部任职的部门所属事业单位或本单位公开招聘,领导干部(含事业单位负责人)应当逐级落实事前报备制度。
10、报考人员在选拔程序各环节中的违纪违规行为,按照国家人力社保部《事业单位公开招聘违纪违规行为处理规定》(中华人民共和国人力资源和社会保障部35号令)处理。
11、报考人员提交的报考信息和材料应当真实、准确、有效。凡提供虚假报考申请材料的,一经查实,即取消聘用资格。
12、聘用人员在招聘单位服务期限从聘用之日起计算,不少于5年(不含进修时间)。
有关招聘信息可登录海曙区卫生健康局(http://www.haishu.gov.cn/col/col1229100274/index.html)查询,咨询电话:0574-89297730(海曙区卫生健康局)。
本次公开招聘工作由海曙区纪委海曙区监委派驻第八纪检监察组全程监督,监督电话:0574-89188423。
附件:点击查看
附件1:海曙区卫生健康系统2023年第二次公开招聘高层次专业技术人才计划表(0728)为准.xlsx
附件2:海曙区卫生健康系统2023年第二次公开招聘高层次专业技术人才报名表.docx
海曙区卫生健康局
2023年7月28日